EasyManua.ls Logo

ROBOTIQ Gripper - Control Logic Example

ROBOTIQ Gripper
125 pages
Print Icon
To Next Page IconTo Next Page
To Next Page IconTo Next Page
To Previous Page IconTo Previous Page
To Previous Page IconTo Previous Page
Loading...
Robotiq 3-Finger Adaptive Robot Gripper Instruction Manual
Robotiq inc. © 2008 - 2014 57
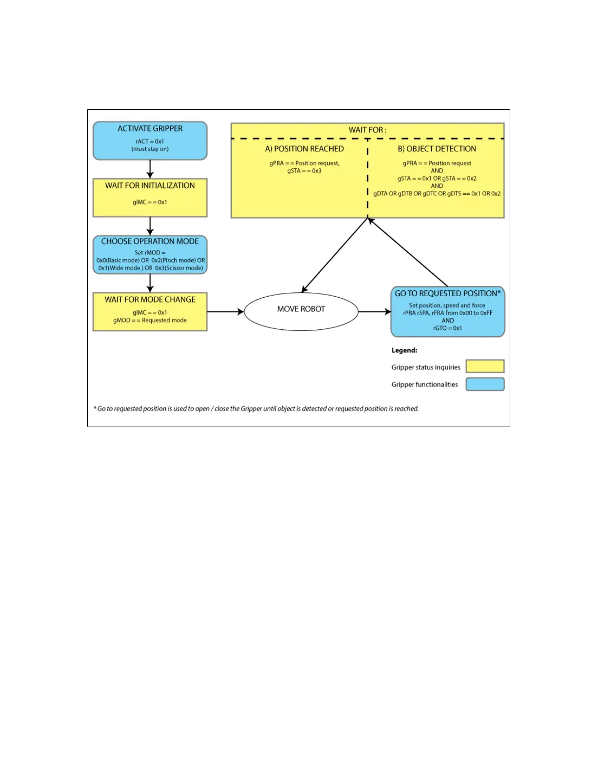
4.6 Control logic - example
Figure 4.6.1 represents the general structure and logic for control of the 3-Finger Adaptive Robot Gripper. See the
following subsections for details on specific industrial communication protocol examples.
Figure 4.6.1 : Example of 3-Finger Adaptive Robot Gripper control logic.

Table of Contents

Related product manuals