EasyManua.ls Logo

Rockwell Automation 2198-C1004-ERS

Rockwell Automation 2198-C1004-ERS
246 pages
To Next Page IconTo Next Page
To Next Page IconTo Next Page
To Previous Page IconTo Previous Page
To Previous Page IconTo Previous Page
Loading...
182 Rockwell Automation Publication 2198-UM005C-EN-P - February 2022
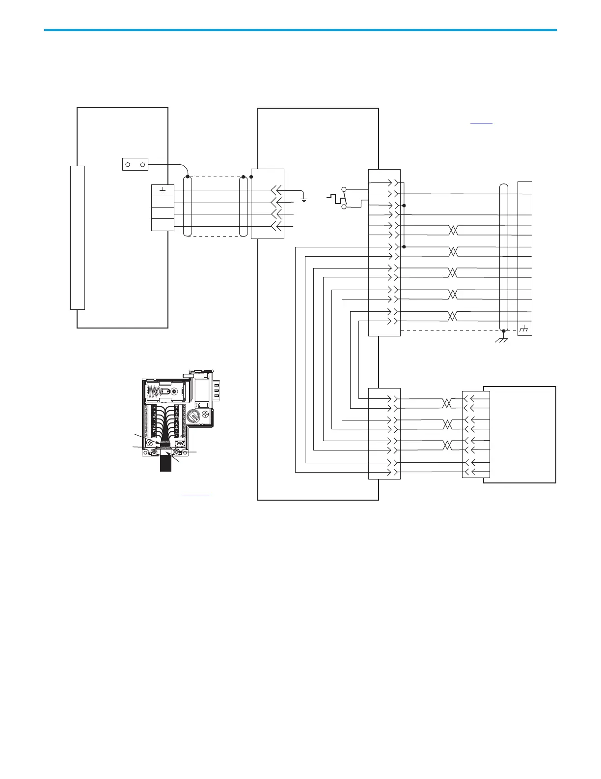
Appendix A Interconnect Diagrams
Kinetix LDC and Kinetix LDL linear motors do not include the holding-brake
option, so 2090-CPWM7DF cables (without brake wires) are specified.
Incremental encoders include the S1, S2, and S3 (Hall) signals, so feedback
cables with additional conductors are specified.
Figure 91 - Kinetix 5300 with Kinetix LDC or Kinetix LDL Linear Motors (cable connectors)
C
B
A
W
V
U
GREEN/YELLOW
BLUE
BLACK
BROWN
GND
SHIELD
W
V
U
1
4
2
5
3
6
8
7
(AM-)
(AM+)
(BM-)
(BM+)
IM-
IM+
ECOM
+5VDC
WHT/BLUE
WHT/GREEN
GREEN
WHT/GRAY
GRAY
WHT/BLACK
BLACK
WHT/RED
RED
TS
S1
S2
S3
YELLOW
WHT/YELLOW
13
14
SIN-
SIN+
COS-
COS+
2
1
4
3
10
5
6
14
13
8
12
11
2
1
4
3
6
5
10
9
12
15
16
17
WHT/ORANGE
SIN+
SIN-
COS+
COS-
IM+
IM-
POWER
COM
(AM+)
(AM-)
(BM+)
(BM-)
8
7
6
5
4
3
2
1
10
11
12
13
14
+
--
1
2
3
4
5
6
7
8
9
10
11
12
13
14
15
Motor Power
Connector
Cable Shield
Clamp
Note 5
LDC-Cxxxxxx-xHTx1 or
LDL-xxxxxxx-xHTx1
Linear Motor Coil with
Sin/Cos or TTL External Encoder
and Cable Connectors
Three-phase
Motor Power
Motor
Feedback
Thermostat
See connector kit
illustration (left)
for proper ground
Refer to table on page 169
for
note information.
2090-XXNFMF-Sxx (standard) or
2090-CFBM7DF-CDAFxx (continuous-
flex)
(flying-lead) Feedback Cable
2090-CPWM7DF-xxAAxx
(standard)
or 2090-CPWM7DF-xxAFxx
(continuous-flex)
Motor Power Cable
External
Sin/Cos or (TTL)
Encoder
Motor Feedback
(MFB) Connector
2198-Cxxxx-ERS
Kinetix 5300 Servo Drives
2198-K53CK-D15M Feedback
Connector Kit
Grounding Technique for
Feedback Cable Shield
Use the 2198-K53CK-D15M
feedback connector kit
with flying-lead cables.
Refer to Kinetix 5300 Feedback Connector Kit
Installation Instructions, publication 2198-IN023
, for
connector kit specifications.
360° exposed shield that
is secured under clamp.
Clamp Screws (2)
Clamp
Tie Wrap

Table of Contents

Other manuals for Rockwell Automation 2198-C1004-ERS

Related product manuals