EasyManua.ls Logo

Sam4s ER-250RF - Page 48

Sam4s ER-250RF
60 pages
Print Icon
To Next Page IconTo Next Page
To Next Page IconTo Next Page
To Previous Page IconTo Previous Page
To Previous Page IconTo Previous Page
Loading...
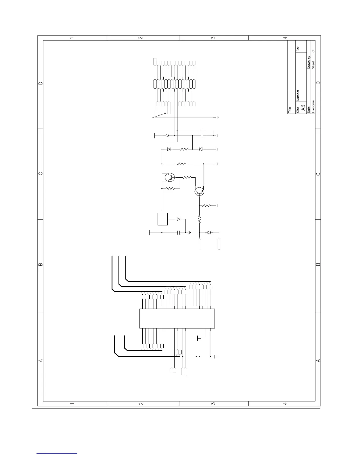
10-4 SAM4S ER-350 SERIES
A(1)
PB0
PC3
PC0
PC1
PC5
PC6
PA1
PA0
PA3
45
A(0)
PB1
PC2
PC4
PC7
PA2
KSH
RESET
/RD
/WR
D(5)D(5)
D(2)D(2)D(2)
PC5
PC6
PC2
PC3
PC0
PB5
PB6
PB2
PB3
PB0
PA5
PA2
ER-350(512K)
2526
2728
1920
2122
1314
1516
78
910
2
34
FIS_1M
CPU #3(P1.2)
8255_EN
D(0)D(0)
D(1)D(1)D(1)
D(3)D(3)
D(4)D(4)
D(6)D(6)
D(7)D(7)
PC7
PC4
PC1
PB4
PB7
PB1
PA0
PA1
PA3
PA4
PA6
PA7
TO IC3 #4
D25
EK-04
C30
100nF
24V
R60
2.2K
R48
1K
R52
330
VCC
FISCAL PART
2003-12-02
TO FISCAL B'D
1112
1718
2324
2930
56
1.0
C46
100nF
FROM CPU #4(P1.3)
(JUMP WIRE; A TO A)
1
23
or KSA614-Y
KSA473-Y
Q11
C43
100nF
NO POP
D(0:7)
A(0:1)
F/PWR_EN
PC(0:7)
PB6
PB7
PB3
PB4
PA5
PA4
PA7
FROM CPU #5(P1.4)
555_RESET
D24
1N4148
PB(0:7)
PA(0:7)
ER-350F MAIN PCB
(PGM ROM : 512K)
PB2
PB5
F/EPROM_EN
R51
6.8K
PA6
1
CN15:A
CON-NOWALL;30P,2.54MM,2R,ST
VCC
1
3
2
Q10
KSC945-G
4.7K
R50
1K
R49
1
IN
3
OUT
2
GND
IC18
MC7812
C44
100nF
NO POP
1N4735A
ZD5
6.2V
D13
EK-04
D12
1N4003
35
RESET
36
/WR
29
D5
28
D6
32
D2
31
D3
2
PA2
1
PA3
34
D0
4
PA0
26
VCC
7
GND
27
D7
5
/RD
9
A0
8
A1
6
/CS
33
D1
30
D4
3
PA1
11
PC6
17
PC3
14
PC0
24
PB6
21
PB3
18
PB0
39
PA5
38
PA6
15
PC1
16
PC2
13
PC4
12
PC5
10
PC7
37
PA7
19
PB1
20
PB2
22
PB4
23
PB5
25
PB7
40
PA4
82C55
IC17

Related product manuals