EasyManua.ls Logo

Sam4s ER-380F - Page 104

Sam4s ER-380F
110 pages
Print Icon
To Next Page IconTo Next Page
To Next Page IconTo Next Page
To Previous Page IconTo Previous Page
To Previous Page IconTo Previous Page
Loading...
SAM4S ER-380M/F SERIES 13-15
4
Date
of
4
3
2
1
AB
Size
3
2
1
B
Draw n by
Sheet
C
TITLE :
D
C D
File Nam e
A3
Rev
Shin H eung Precision Co., Ltd.
1
R8
R11
A10
A9
A13
A12
A15
A0
A3
A2
/CE
A4
A7
A6
D1
D7
D2
D5
D4
A15
A14
A12
A11
A9
A8
A6
A5
A3
A2
A0
A17
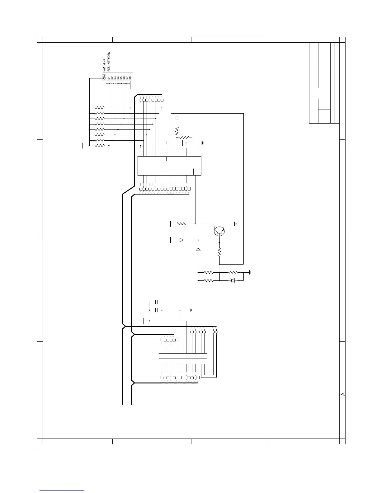
NEW FISCAL PCB
D5
D6
D3
D2
D0
1
A14
A11
A8
A16
A1
A17
A5
D0
D6
D3
100nF
C2
CHIP
ZD1
1N 4735A
6.2V
(512K )
V1
1.2K
R4
D1
DIODE-SK14
VCC
A16
A13
A7
A4
A1
A10
VCC
JP 2
0
2002-12-28
D1
D4
D7
V1.1
KSH/CKW
VCC
JP 1
0
4.7K
R5
R10
R9
0
R3
A(0:16)
D(0:7)
/CE
4.7K
R1
VCC
100nF
AXIAL
C1
512K/1M /2M FISCAL PCB
VCC
R2
560
2
3
1
Q1
M M B T2222A
D2
DIODE-SK14
R13
4.7K * 8
R7
R12
R6
29
25
23
19
17
13
11
7
5
1
30
24
26
18
20
12
14
6
8
2
27
21
15
9
3
16
22
28
4
10
CN1
BOARD-IN HAR,30P
31
PG M
1
VPP
3
A15
2
A16
4
A12
28
A13
26
A9
23
A10
6
A6
5
A7
9
A3
8
A4
12
A0
11
A1
16
GND
32
VCC
30
NC
22
C E
24
O E
20
D6
21
D7
17
D3
18
D4
13
D0
14
D1
29
A14
25
A11
27
A8
7
A5
10
A2
19
D5
15
D2
27C 1001
U1

Related product manuals