EasyManua.ls Logo

Sedecal X - Page 85

Sedecal X
100 pages
Print Icon
To Next Page IconTo Next Page
To Next Page IconTo Next Page
To Previous Page IconTo Previous Page
To Previous Page IconTo Previous Page
Loading...
A
A
B
B
C
C
D
D
E
E
4 4
3 3
2 2
1 1
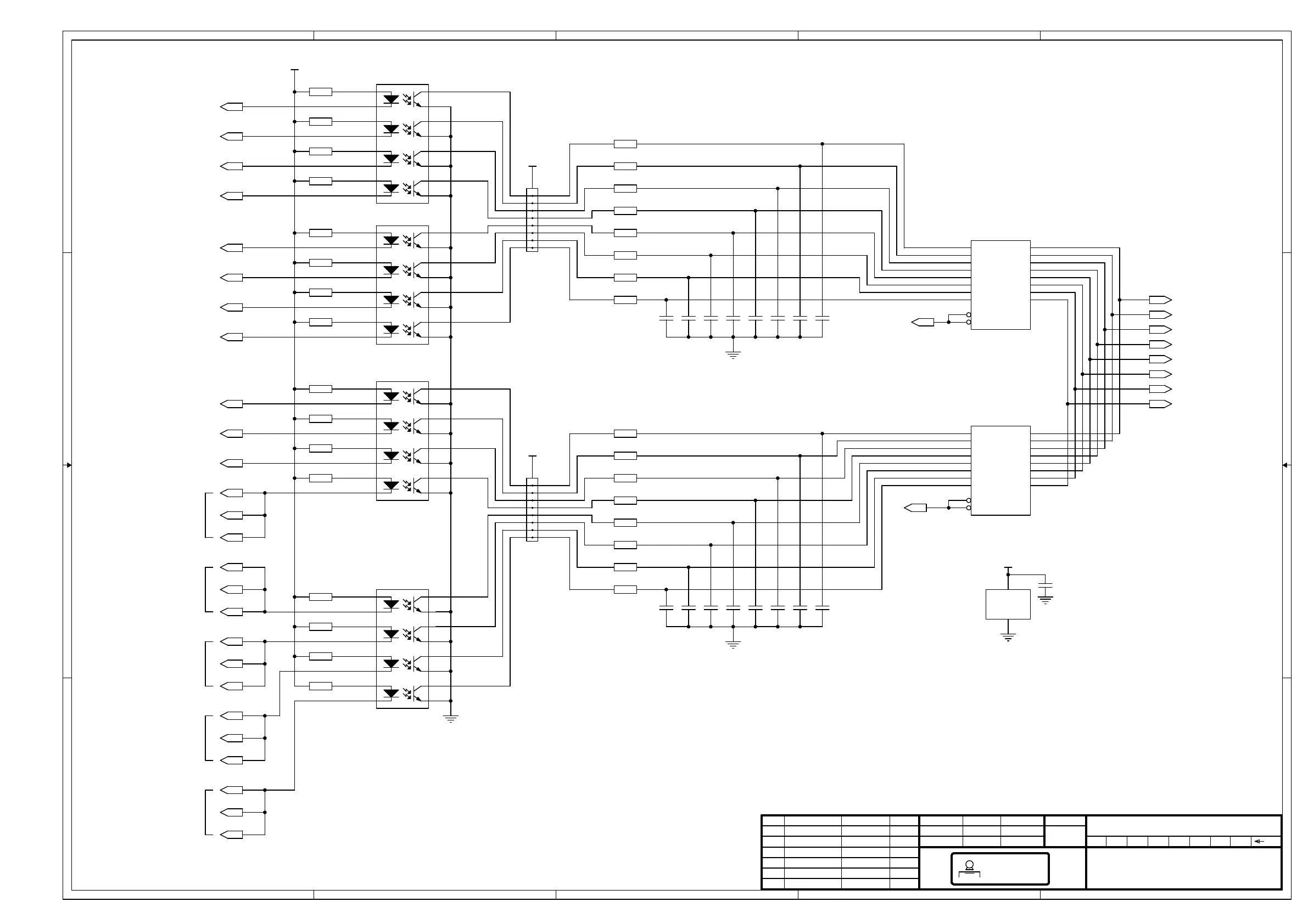
74HCT244
10
HEIGHT UP
SID 100 SW
SID 180 SW
SID 200 SW
VERT POS SW
UPPER LOCK SW
LOWER LOCK SW
UNDERTABLE LOCK SW
HEIGHT DWN
INCREASE SID
DECREASE SID
ROTATE ARM
CWW IN
CW IN
H DET SW
SPARE
20
U18, U19
RP7,RP8, RP9, RP10 are 4K7 resistor arrays
RP13, RP14, RP15, RP16 are 470 ohm. resistor arrays
Capacitors are 100 nF, 50V
Optima URS Motorized
A3194-03
3/3
07/07/03F.GARCIA
07/07/03A.DIAZ
A
B
C
D
board validated
CN 08/365
CN 09/339
CN 10/512
F. García
F. García
F. Díaz
S.Pérez
16/01/04
05/12/08
24/11/09
27/12/10
B
C
D A
REV DESCRIPTION ISSUED BY DATE
DRAWING
REVISED
NAME DATE SHEET / OF
REV
SEDECAL
+5V
+24V
+5V
+5V
U19
74HCT244
2
4
6
8
11
13
15
17
1
19
18
16
14
12
9
7
5
3
1A1
1A2
1A3
1A4
2A1
2A2
2A3
2A4
1G
2G
1Y1
1Y2
1Y3
1Y4
2Y1
2Y2
2Y3
2Y4
RP10
43
TLP621-4
U16
1
2
16
15
RP15
21
3
4
14
13
RP10
65
TLP621-4
U17
1
2
16
15
RP10
87
RP16
12
RP16
34
C49C59
3
4
14
13
RP15
87
C60
C39,C40
100nF
5
6
12
11
C58
TLP621-4
U15
1
2
16
15
C56
RP7
43
TLP621-4
U14
1
2
16
15
7
8
10
9
RP8
65
RP13
21
RP7
65
3
4
14
13
RP8
43
7
8
10
9
RP13
43
RP16
56
RP13
65
7
8
10
9
RP9
43
RP13
87
7
8
10
9
1
5
4
3
2
9
8
7
6
RP6
3K3
C55
RP14
56
3
4
14
13
RP14
34
5
6
12
11
RP14
78
RP15
43
RP16
78
RP14
12
RP7
87
RP8
87
1
5
4
3
2
9
8
7
6
RP5
3K3
C57
C45
RP10
21
C46
RP8
21
C48
U18
74HCT244
2
4
6
8
11
13
15
17
1
19
18
16
14
12
9
7
5
3
1A1
1A2
1A3
1A4
2A1
2A2
2A3
2A4
1G
2G
1Y1
1Y2
1Y3
1Y4
2Y1
2Y2
2Y3
2Y4
RP9
65
C47
RP7
21
C43
5
6
12
11
RP9
87
C44
RP15
65
C50
C41
RP9
21
C42
5
6
12
11
J2-2
J2-3
J2-4
J2-5
J2-6
J2-7
J2-8
J2-11
J2-12
J2-14
J2-15
J1-2
J1-3
J1-5
J1-6
U10-1
U10-4
U10-3
U10-6
U10-2
U10-5
U10-7
J1-4
J2-13
J3-11
J3-9
J3-10
U10-8
CS1
J3-4
J3-2
J3-7
J3-5
J3-6
CS2
J2-10

Related product manuals