EasyManua.ls Logo

Siemens 7VK512

Siemens 7VK512
132 pages
To Next Page IconTo Next Page
To Next Page IconTo Next Page
To Previous Page IconTo Previous Page
To Previous Page IconTo Previous Page
Loading...
-ETHOD OF OPERATION6+
6
#
' #

 3YNCHRONISM AND VOLTAGE CHECK
 'ENERAL
4HE SYNCHRONISM AND VOLTAGE CHECK FUNCTION WILL EN
SURE WHEN SWITCHING A LINE ONTO BUS
BARS THAT THE
STABILITY OF THE NETWORK WILL NOT BE ENDANGERED 4HE
FUNCTION CAN BE PROGRAMMED TO PERFORM THE SYN
CHRONISM AND VOLTAGE CHECK ONLY FOR AUTO
RECLOSE
ONLY FOR MANUAL CLOSE OR FOR BOTH CASES $IFFERENT
PERMISSION CRITERIA CAN ALSO BE PROGRAMMED FOR AU
TOMATIC CLOSE AND FOR MANUAL CLOSE
4HE SYNCHRONISM AND VOLTAGE CHECK ELEMENT USES
THE FEEDER VOLTAGE
DESIGNATED WITH 5 AND THE
BUS
BAR VOLTAGE DESIGNATED WITH 5 FOR COM
PARISON OF THE TWO VOLTAGES 4HESE VOLTAGES CAN BE
ANY CONVENIENT PHASE
TO EARTH OR PHASE TO
PHASE VOLTAGE BUT MUST BE THE SAME ON THE FEEDER
SIDE AND ON THE BUS
BAR SIDE
6+
0ROTECTION
!2
3YNC
"US BAR
&EEDER
,
$ISCREPANCY
SWITCH
) 5
5
42)0
#,/3%
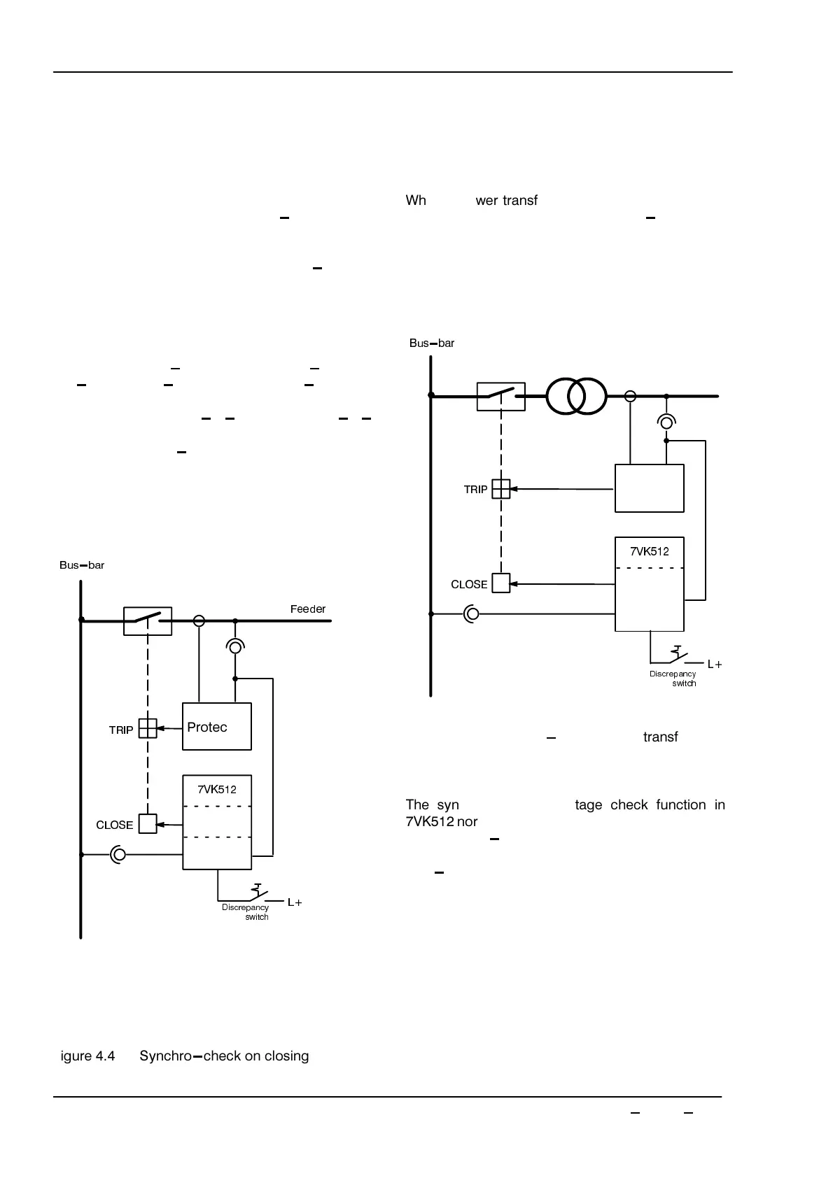
&IGURE  3YNCHRO CHECK ON CLOSING
7HEN A POWER TRANSFORMER IS SITUATED BETWEEN THE
FEEDER VOLTAGE TRANSFORMER AND THE BUS
BAR VOLTAGE
TRANSFORMER &IGURE  ITS VECTOR GROUP CAN BE
MATCHED BY THE 6+ RELAY SO THAT NO EXTERNAL
MATCHING TRANSFORMERS ARE NECESSARY
"US BAR
) 5
5
6+
0ROTECTION
3YNC
,
$ISCREPANCY
SWITCH
42)0
#,/3%
&IGURE  3YNCHRO CHECK ACROSS TRANSFORMER
4HE SYNCHRONISM AND VOLTAGE CHECK FUNCTION IN
6+ NORMALLY OPERATES IN CONJUNCTION WITH THE IN
TEGRATED AUTO
RECLOSE AND MANUAL CLOSE FUNCTIONS
)T IS HOWEVER POSSIBLE TO OPERATE WITH AN EXTERNAL
AUTO
RECLOSE RELAY )N THIS CASE THE SIGNAL EX
CHANGE BETWEEN THE DEVICES MUST BE PERFORMED
THROUGH BINARY INPUTS AND OUTPUTS
&URTHERMORE SYNCHRONOUS OR ASYNCHRONOUS SWITCH
ING IS POSSIBLE 3YNCHRONOUS SWITCHING MEANS THAT
THE CLOSING COMMAND IS GIVEN AS SOON AS THE CRITICAL
VALUES VOLTAGE MAGNITUDE DIFFERENCE 5 ANGLE DIF
FERENCE  AND FREQUENCY DIFFERENCE F LIE WITHIN
THE SET TOLERANCES &OR ASYNCHRONOUS SWITCHING THE
DEVICE CALCULATES THE CORRECT TIMING OF THE CLOSING

Table of Contents

Related product manuals