EasyManua.ls Logo

Solid State Logic ORIGIN - Appendix D - ORIGIN Block Diagram

Solid State Logic ORIGIN
56 pages
Print Icon
To Next Page IconTo Next Page
To Next Page IconTo Next Page
To Previous Page IconTo Previous Page
To Previous Page IconTo Previous Page
Loading...
44
ORIGIN User Guide
Appendix D
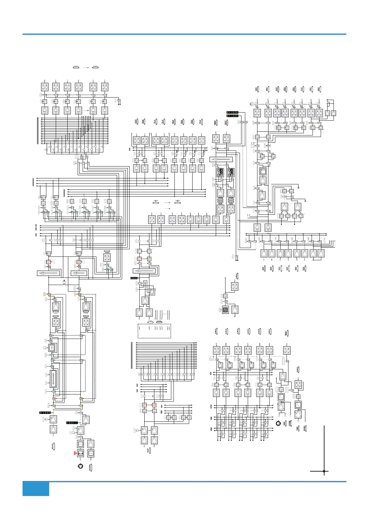
Appendix D - ORIGIN Block Diagram
SWITCHED
EXT TB OUT
ON
EXT
to +10dB
GAIN
+48V
48V
MIC
+
-
MONITOR
LINE
+
-
+
-
PRE
IN
L R
1 2 3 4 5 6 7 8 9 10 11 12 13 14 15 16
+dB
TRIM
+2 to +70dB
[-12 to +55dB]
IN
FLIP
+
-
+
-
PRE
IN
FLIP
PATH
PATH
FROM LF
PAN
MIX
PAN
MIX
L R
SOLO
SOLO
CUT
SOLO
POST
SF
PAN
L R
L R
LEVEL
POST
SF
PAN
1 2 3 4
LEVEL
PRE
SF
LEVEL
PRE
SF
LEVEL
PRE
SF
LEVEL
PRE
SF
FOLLOW
PATH
PAN
FLIP
1
2
3
4
5
6
7
8
9
10
11
12
13
14
15
16
PRE FLIP
+
-
DIRECT OUT
PATH
+
-
RETURN L
± 20dB
dB
TRIM
+
-
RETURN R
dB
L R
L R
LEVEL
LEVEL
LEVEL
MIX
AFL
1 2 3 4 5 6 7 8 9 10 11 12 13 14 15 16
1/2
3/4
5/6
7/8
9/10
11/12
13/14
15/16
CUT
FB 1
FB 2
L R
L R
to 0dB
to 0dB
to 0dB
+
-
INPUT
PATH
+
-
+
MONO L MONO R
MUTE
BALANCE
to +3dB
+3dB to
MIX
SOLO
+
-
+
-
TRIM
BUS 1 SEND OUT
BUS 2 SEND OUT
+
-
+
-
BUS 3 SEND OUT
BUS 4 SEND OUT
SUBGROUP
1L OUT
SUBGROUP
1R OUT
BUSES 1 - 16
L R
MIX AFL PFL
M
L R
MIX AFL
L R
MIX AFL
AUX 1 - 4
CUE A B
+
-
+
-
BUS 15 SEND OUT
BUS 16 SEND OUT
BUSES 1 - 16
LEVEL
L R
L R
AFL
AFL
+
-
+
-
CUE AL OUT
CUE AR OUT
to +10dB
LEVEL
AFL
+
-
+
-
CUE BL OUT
CUE BR OUT
LEVEL
AFL
+
-
AUX 1 OUT
LEVEL
AFL
+
-
AUX 2 OUT
LEVEL
AFL
+
-
AUX 3 OUT
LEVEL
AFL
+
-
AUX 4 OUT
CUE AL
CUE AR
CUE BL
CUE BR
OSC
SLATE
SLATE
L R
L R
L R
STUDIO
F/B 1
L R
F/B 2
EXT 1L
EXT 1R
EXT 4L
EXT 4R
C/ROOM L
C/ROOM R
CUE AL
CUE AR
CUE BL
CUE BR
to +10dB
LEVEL
L R
L R
AFL
AFL
+
-
+
-
F/BACK AL OUT
EXT 1L
EXT 1R
to +10dB
LEVEL
AFL
+
-
+
-
to +10dB
LEVEL
AFL
+
-
+
-
STUDIO L OUT
STUDIO R OUT
+
TALKBACK MIC
FRONT PANEL TRIM
(+40 to +65dB)
dB
+
-
TALKBACK
MIC
INPUT
LISTEN
MIC
INPUT
+
-
SEND
LISTEN TO
TALKBACK
LISTEN
OUT
LISTEN
(Feed To Monitor Section)
+
+
TALK
F/BACK AR OUT
F/BACK BL OUT
F/BACK BR OUT
+
+
TALK
+
+
TALK
ALL
to 0dB
TALKBACK
LEVEL
to 0dB
SLATE
LISTEN
LEVEL
to 0dB
+
-
+
-
IN
+
-
+
-
BUS COMP
+
-
+
-
MIX L OUT
MIX R OUT
AFL L
AFL R
PFL
+
-
MAIN L OUT
+
-
MAIN R OUT
ALT 1
+
-
ALT 1L OUT
+
-
ALT 1R OUT
ALT 2
+
-
ALT 2L OUT
+
-
ALT 2R OUT
ALT 3
+
-
ALT 3L OUT
+
-
ALT 3R OUT
MAIN
CUT L
CUT R
-1
POL
3dB
MONO
+
LISTEN
POWER
CUT
P/AFL
LISTEN
iJACK
+
-
L R
+
-
+
-
+
-
+
-
EXT 1
+
-
EXT 1L
EXT 1R
EXT 4
EXT 2
EXT 3
EXT 2L
EXT 2R
EXT 3L
EXT 3R
10K
1.5K
to 0dB
LEVEL
CUT
DIM
+dB
+dB
MIX
SUM
PFL
PFL
0 to -40dB
LEVEL
to 0dB
LEVEL
BALANCE
to 0dB
0dB to
AFL L
AFL R
+
+
TRIM
± 20dB
TRIM
± 20dB
to 0dB
LEVEL
Headphone Jacks (under armrest/front buffer)
EXT OSC
+dB
440Hz
to +10dB
LEVEL
TRIM
TRIM
TRIM
TRIM
TRIM
to 0dB
to 0dB
to 0dB
to 0dB
to +10dB
to 0dB
±20dB
±20dB
±20dB
±20dB
±20dB
±20dB
OSC
Channel Strip (x32)
Stereo Return (x4)
Stereo Groups (x8)
Oscillator
Communications (Foldback and Studio)
Control Room Monitoring
Stereo Cues
Aux Sends
Mix Bus
Track Buses (x16)
AFL/PFL
IN FRONT
SOLO
LINE
F/B 1
F/B 2
MON
+
-
OSC OUT
IN
S/C
VCA
INSERT
-1
ø
FLIP
PATH
IN
0dB
0dB
0dB
HPF
EQ
VCA
S/C
VCA
VCA
KEY
INSERT INSERT COMP
to +10dB
to +10dB
to +10dB
to +10dB
BUS SEND 1
BUS SEND 2
BUS SEND 3
BUS SEND 4
BUS SEND 5
BUS SEND 6
BUS SEND 15
BUS SEND 16
C/ROOM L
C/ROOM R
EXT 1L
EXT 1R
EXT 4L
EXT 4R
DRIVE
-10dB
± 20dB
BELL
BELL
LF HF
Hz
CUT
to 0dB
to +10dB
to 0dB
+
-
EXT TB OUT
TONE
SLATE
TONE
SLATE
OSC
SLATE
SLATE
LF
INSERT
SF
INSERT
OVERLOAD
(-3dB below
Path Clip)
≥1
LARGE
FADER
SMALL
FADER
CUT
SOLO
CUT
BUS SENDS
VIA DB-25 LINK
OR HALF NORMALLED
PATCH ROW
+
-
+
-
SUBGROUP
8L OUT
SUBGROUP
8R OUT
LISTEN
FRONT PANEL TRIM
+40 to +65dB
TALKBACK
COMPRESSOR
LISTEN
COMPRESSOR
TALKBACK
LINE
INPUT
LISTEN
LINE
INPUT
FRONT
PANEL
XLR
dB
+
-
+
-
+
-
O R I G I N
Drawn: NF, CJ
Revison: 1.10
Date: 15.10.2019

Table of Contents

Other manuals for Solid State Logic ORIGIN

Related product manuals