EasyManua.ls Logo

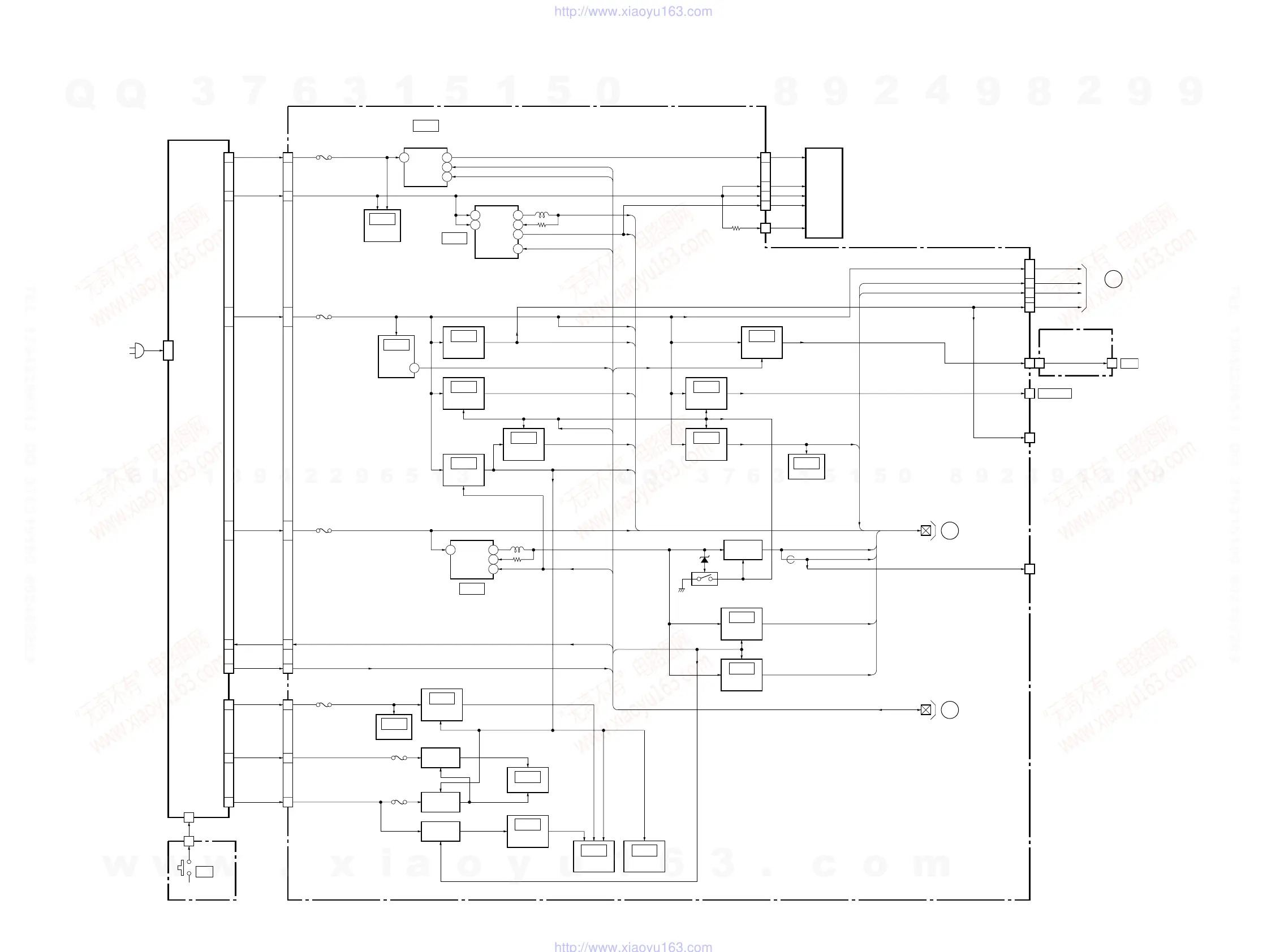
Sony BDP-BX2 - Power Block Diagram (1;2)

Sony BDP-BX2
117 pages
Print Icon
To Next Page IconTo Next Page
To Next Page IconTo Next Page
To Previous Page IconTo Previous Page
To Previous Page IconTo Previous Page
Loading...

Table of Contents

Other manuals for Sony BDP-BX2

Related product manuals