EasyManua.ls Logo

Sony DCR-PC330 - Dubbing Selected Scenes from a Tape; Digital Program Editing

Sony DCR-PC330
136 pages
Print Icon
To Next Page IconTo Next Page
To Next Page IconTo Next Page
To Previous Page IconTo Previous Page
To Previous Page IconTo Previous Page
Loading...
Dubbing/Editing
Dubbing/Editing
91
Dubbing selected
scenes from a tape
– Digital program editing
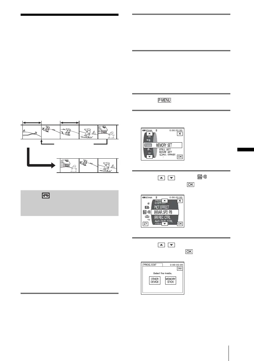
You can select up to 20 scenes (programs)
and record them in the desired order to other
recording device such as VCRs or to a
“Memory Stick” inserted in your camcorder.
When you are recording on a “Memory
Stick,” skip steps 1 and 2 and start from
“Recording the selected scenes as programs”
(p. 95).
Step 1 : Preparing your
camcorder and VCR for operation
Follow the steps below when you are
performing a digital program edit for the first
time to a tape in a VCR. You can skip this
setting if you have set up the VCR by the
following procedure before.
b Notes
You cannot perform the Digital program editing on
a VCR that does not support [IR SETUP] codes.
The operating signal for the Digital program editing
cannot be transferred via the LANC jack.
1 Connect your VCR to the camcorder
as a recording device (p. 86).
You can use either the A/V connecting
cable or the i.LINK cable to make the
connection. The dubbing procedure is
easier with the i.LINK connection.
2 Prepare your VCR.
Insert a cassette for recording.
Set the input selector to input mode if your
VCR has one.
3 Prepare your camcorder (playing
device).
Insert a cassette for editing.
Slide the POWER switch to select the
PLAY/EDIT mode.
4 Touch .
5 Touch [MENU].
6 Touch / to select (EDIT/
PLAY), then touch .
7 Touch / to select [PROG.
EDIT], then touch .
Change the order
Results of editing
Delete unwanted scene
,continued

Table of Contents

Other manuals for Sony DCR-PC330

Related product manuals