EasyManua.ls Logo

Sony FMP-X10 - SAL-1001 Board Schematic (21 of 28)

Sony FMP-X10
66 pages
Print Icon
To Next Page IconTo Next Page
To Next Page IconTo Next Page
To Previous Page IconTo Previous Page
To Previous Page IconTo Previous Page
Loading...
FMP-X10 57
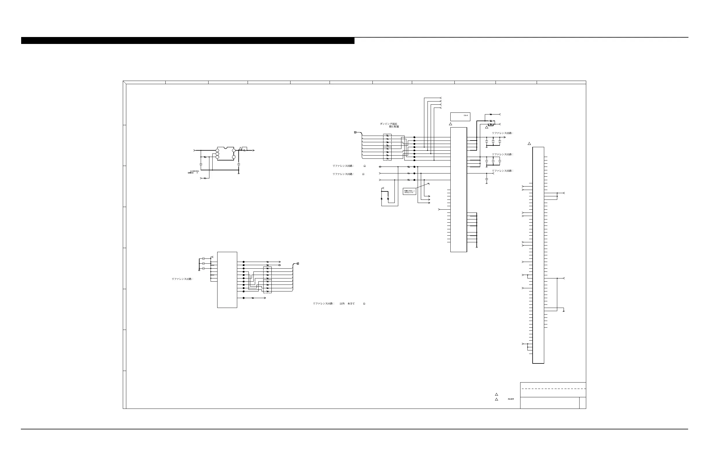
SECTION 4 - DIAGRAMS
SAL-1001 BOARD SCHEMATIC (21 OF 28)
LY_FIF_EMMC_DAT[0]
LY_FIF_EMMC_DAT[5]
LY_FIF_EMMC_DAT[6]
LY_FIF_EMMC_DAT[3]
LY_FIF_EMMC_DAT[2]
LY_FIF_EMMC_DAT[7]
LY_FIF_EMMC_DAT[3]
LY_FIF_EMMC_DAT[4]
LY_FIF_EMMC_DAT[7]
LY_FIF_EMMC_DAT[6]
LY_FIF_EMMC_DAT[5]
LY_FIF_EMMC_DAT[0-7]
LY_FIF_EMMC_DAT[2]
LY_FIF_EMMC_DAT[1]
LY_FIF_EMMC_DAT[0]
LY_FIF_EMMC_DAT[4]
LY_FIF_EMMC_DAT[1]
SAL BOARD
LY FLASH
ALL resistors are in ohms,W unless otherwise noted.
ALL capacitors are in uF(p;pF)unless otherwise noted.
Proto
22/29
LY_EMMC_DAT_MACRO[5]
9A/11E
*RB4304
47
2
1
4
3
6
5
8
7
LY_EMMC_DAT_MACRO[5]
11E
XX
R4315
12
LY_EMMC_DAT_MACRO[3]
9A
GND_D
*C4316
2.2
12
*C4309
0.1
12
LY_EMMC_DAT_MACRO[4]
11C
LY_EMMC_VDDI_MACRO
10C
GND_D
LY_EMMC_DAT_MACRO[7]
11C/11D
LY_EMMC_VCCQ_MACRO
9D/10B/11F
GND_D
47
*R4321
1 2
LY_EMMC_DAT_MACRO[3]
11D
XX
R4300
LY_EMMC_DAT_MACRO[7]
9A/11D
LY_EMMC_CLK
5E
*C4311
0.1
12
LY_EMMC_CMD
7C
*RB4303
47
2
1
4
3
6
5
8
7
LY_FIF_EMMC_DAT[0-7]
7B
GND_D
0
*R4326
12
*C4308
0.1
12
*RB4305
47
2
1
4
3
6
5
8
7
GND_D
LY_EMMC_VCCQ_MACRO
9D/11E/11F
LY_EMMC_CMD
5E
47
*R4320
1 2
LY_EMMC_CMD_MACRO
12C
22
*R4327
12
LY_EMMC_RST_X
4F
LY_EMMC_CLK_MACRO
12F
GND_D
LY_EMMC_CMD_MACRO
8C
LY_EMMC_RST_X_MACRO
11G
LY_EMMC_CLK_MACRO
8C
LY_EMMC_VDDI_MACRO
11E
LY_EMMC_RST_X_MACRO
8C
*C4313
0.22
12
22
*R4322
1 2
LY_EMMC_CLK
7C
LY_FIF_EMMC_DAT[0-7]
5E
*C4312
0.1
12
*C4314
0.1
12
*RB4306
47
2
1
4
3
6
5
8
7
LY_EMMC_DAT_MACRO[5]
9A/11E
*C4315
0.1
12
XX
*R4329
LY_EMMC_RST_X
7C
LY_EMMC_VCCQ_MACRO
9D/10B/11E
0
*R4328
XX
*R4330
10k
*R4323
12
LY_EMMC_DAT_MACRO[4]
9A
*C4317
22
12
47
*R4325
12
47k
*R4324
12
LY_EMMC_DAT_MACRO[7]
9A/11C
GND_D
LY_EMMC_VCCQ_MACRO
10B/11E/11F
*C4310
10
12
C4300
1
C4301
1
*IC4000
K29
VDD18
K30
VDD18
J29
VDD18
J30
VDD18
L28
VDD18
L29
VDD18
M28
VDD18
F30
EMMC_CLK
E31
EMMC_CMD
G28
EMMC_DAT0
E29
EMMC_DAT1
D29
EMMC_DAT2
E28
EMMC_DAT3
F28
EMMC_DAT4
D28
EMMC_DAT5
F29
EMMC_DAT6
D30
EMMC_DAT7
E30
EMMC_RST
IC4301
MM3571A18NRE
1
VDD
2
GND
3
CE
4
NC
5
VOUT
CL4300
CL4301
CL4302
CL4303
CL4304
CL4305
CL4306
CL4307
CL4308
CL4309
CL4310
CL4311
CL4312
CL4313
CL4314
CL4315
CL4316
CL4317
CL4318
CL4319
CL4320
CL4321
220
R4332
SYSTEM3_PWR
3P3_LYON
1P8_LYON_LDO
1P8_LYON_LDO
1P8_LYON_LDO
1P8_LYON_LDO
3P3_LYON
*IC4300
THGBMAG5A1JBAIR
672120601
A3
DAT0
A4
DAT1
A5
DAT2
B2
DAT3
B3
DAT4
B4
DAT5
B5
DAT6
B6
DAT7
M5
CMD
M6
CLK
K5
RST_X
A6
Reserve
A7
Reserve
C5
Reserve
E5
Reserve
E8
Reserve
E9
Reserve
E10
Reserve
F10
Reserve
G3
Reserve
G10
Reserve
H5
Reserve
J5
Reserve
K6
Reserve
K7
Reserve
K10
Reserve
P7
Reserve
P10
Reserve
C6
VCCQ
M4
VCCQ
N4
VCCQ
P3
VCCQ
P5
VCCQ
E6
VCC
F5
VCC
J10
VCC
K9
VCC
C2
VDDI
C4
VSSQ
N2
VSSQ
N5
VSSQ
P4
VSSQ
P6
VSSQ
E7
VSS
G5
VSS
H10
VSS
K8
VSS
*IC4300
THGBMAG5A1JBAIR
672120601
A1
NC
A2
NC
A8
NC
A9
NC
A10
NC
A11
NC
A12
NC
A13
NC
A14
NC
B1
NC
B7
NC
B8
NC
B9
NC
B10
NC
B11
NC
B12
NC
B13
NC
B14
NC
C1
NC
C3
NC
C7
N
C
C8
NC
C9
NC
C10
NC
C11
NC
C12
NC
C13
NC
C14
NC
D1
NC
D2
NC
D3
NC
D4
NC
D12
NC
D13
NC
D14
NC
E1
NC
E2
NC
E3
NC
E12
NC
E13
NC
E14
NC
F1
NC
F2
NC
F3
NC
F12
NC
F13
NC
F14
NC
G1
NC
G2
NC
G12
NC
G13
NC
G14
NC
H1
NC
H2
NC
H3
NC
H12
NC
H13
NC
H14
NC
J1
NC
J2
NC
J3
NC
J12
NC
J13
NC
J14
NC
K1
NC
K2
NC
K3
NC
K12
NC
K13
NC
K14
NC
L1
NC
L2
NC
L3
NC
L12
NC
L13
NC
L14
NC
M1
NC
M2
NC
M3
NC
M7
NC
M8
NC
M9
NC
M10
NC
M11
NC
M12
NC
M13
NC
M14
NC
N1
NC
N3
NC
N6
NC
N7
NC
N8
NC
N9
NC
N10
NC
N11
NC
N12
NC
N13
NC
N14
NC
P1
NC
P2
NC
P8
NC
P9
NC
P11
NC
P12
NC
P13
NC
P14
NC
ET1
ET1
ET1
1
1
1
eMMC
Please avoid VIAs under eMMC, not to touch eMMC testPAD.
Please make eMMC corner marking 11.5x13 and 10x11.
Portion4 eMMC
(Device )
Lyon
47->22
Lyon
0->27
Lyon 22->4.7u
Lyon
2.2->1u x2
Lyon
0.22->0.1u x2
Lyon
10u->NoM’t
Lyon
RST
10
22->47
(SYSTEM3_PWR)
1P8_LYON_LDO
To Lyon(50(VDD))
eMMC(150)
total : 200 mA
Pin
220
EMC CHECKBUCK
eMMC 4Gbyte TV
IC THGBMAG5A1JBAIR
6-721-206-01
eMMC FLASH
R4315,R4330
Parttern short
EMMC
eMMC
eMMC
C
2
PART NO.
9
D
3
DESCRIPTION
10
E
4
MODEL
11
F
5
ORIGINAL
G
6
A
H
7
B
1
SHEET
8

Table of Contents

Other manuals for Sony FMP-X10

Related product manuals