EasyManua.ls Logo

Sony HCD-CP11 - Block Diagram - TAPE Section - -++-++++S-Sesssseseeeseeeereseeees

Sony HCD-CP11
57 pages
Print Icon
To Next Page IconTo Next Page
To Next Page IconTo Next Page
To Previous Page IconTo Previous Page
To Previous Page IconTo Previous Page
Loading...
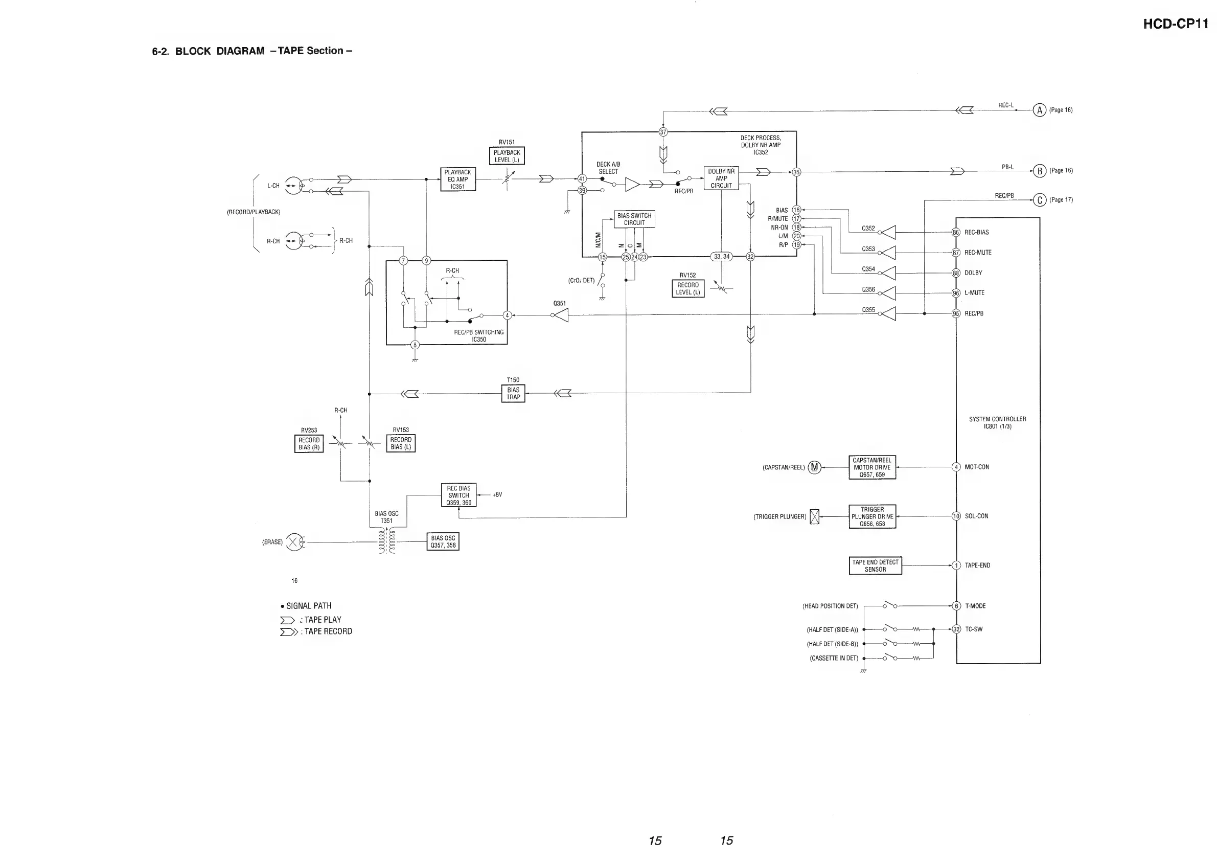
6-2.
BLOCK
DIAGRAM
-TAPE
Section
PLAYBACK
RV151
PLAYBACK
LEVEL
(L)
L-CH
<=
tp
=>
(RECORD/PLAYBACK)
R-CH
RV253
|
record
|
_\
BIAS
(R)
+
EQ
AMP
1C351
REC-L
KE
eg
2
DECK
PROCESS,
DOLBY
NR
AMP
Y
10352
DECK
A/B
na
SELECT
Lo
DOLBY
NR
=
>>
0
AMP
°
>
>
CIRCUIT
0
REC/PB
REC/PB
sone
oe
|
REC-BIAS
Os5d
of
REC-MUTE
ence
a
RV152
a4
<<
DOLBY
eee
dey
RECORD
|
SS
aa
LEVEL
(L)
o<]
{
L-MUTE
WIT
0351
REC/PB
R-CH
—~A
H
.
Pm
REC/PB
SWITCHING
1C350
o<]
Q355
oC]
4
BIAS
OSC
7351
Y
RECORD
BIAS
(L)
REC
BIAS
SWITCH
Q359,
360
+8V
7150
BIAS
-
KE
TRAP
Kz
AVI53
CAPSTAN/REEL
MOTOR
DRIVE
(CAPSTAN/REEL)
(M)
0657,
659
TRIGGER
PLUNGER
DRIVE
(ERASE)
nS:
e
SIGNAL
PATH
S_>
«TAPE
PLAY
>_»>
:
TAPE
RECORD
1
1
1
1
fl
BIAS
OSC
Q357,
358
(TRIGGER
PLUNGER)
Q656,
658
TAPE
END
DETECT
SENSOR
(1)
TAPE-END
(HEAD
POSITION
DET)
ovo
(HALF
DET
(SIDE-A))
oOo
(HALF
DET
(SIDE-B))
(CASSETTE
IN
DET)
15
15
SYSTEM
CONTROLLER
1¢801
(1/3)
(a)
(Page
16)
(Page
16)
~(C)
(Page
17)
HCD-CP11