EasyManua.ls Logo

Sony HCD-DZ100K - Schematic Diagram - MAIN Board (6;9)

Sony HCD-DZ100K
84 pages
Print Icon
To Next Page IconTo Next Page
To Next Page IconTo Next Page
To Previous Page IconTo Previous Page
To Previous Page IconTo Previous Page
Loading...
4040
HCD-DZ100K/DZ500KF
HCD-DZ100K/DZ500KF
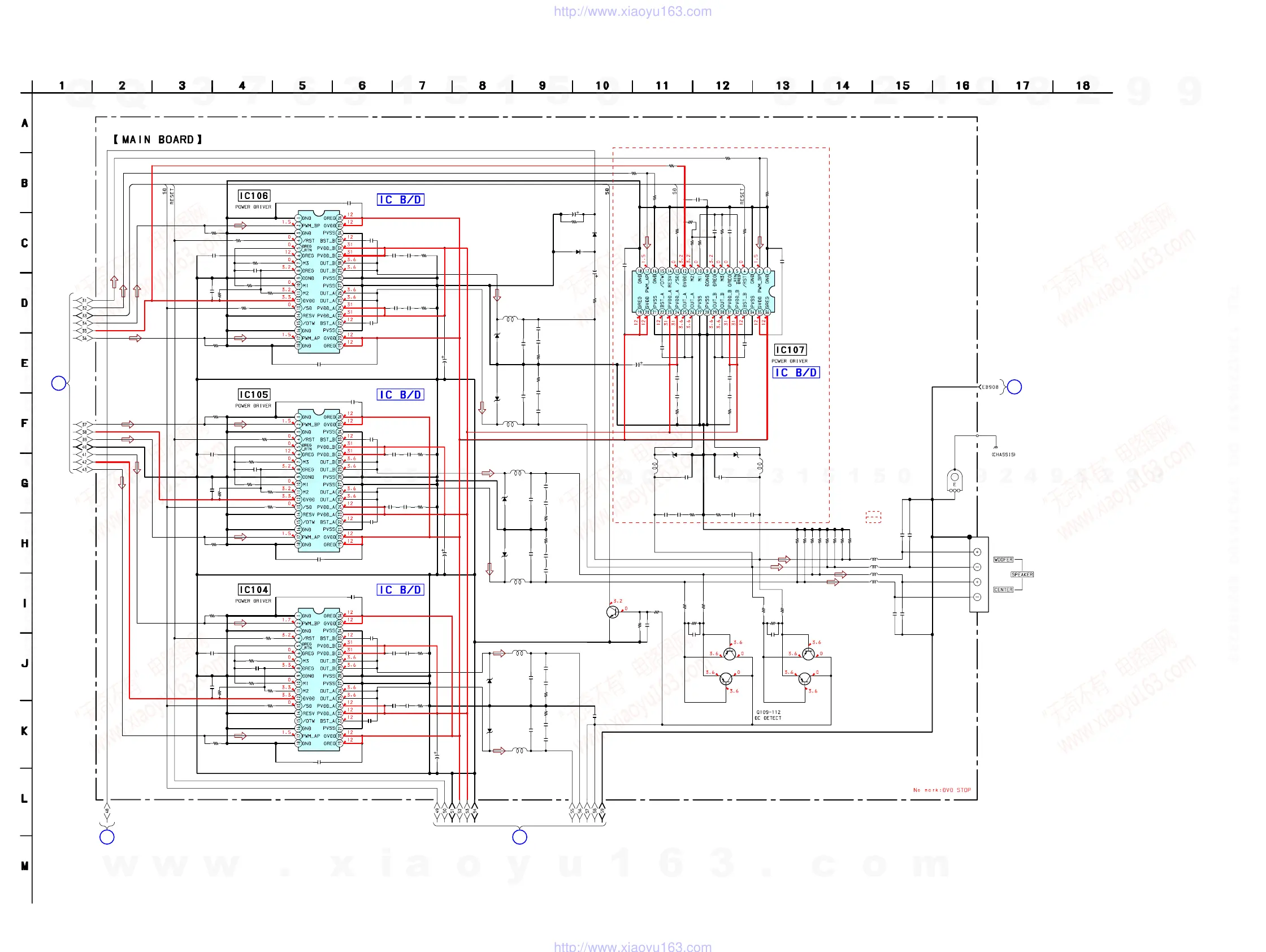
5-15. SCHEMATIC DIAGRAM – MAIN BOARD (6/9) –
• See page 51 for IC Block Diagrams.
6/9
( )
R134
R174
R164
R154
R144
L134 10uH
L124 10uH
R135
R175
L105 0uH
0uH
0uH
0uH
L115
R165
R155
R145
L135 10uH
L125 10uH
R136
R176
L106
L116
R166
R156
R146
L136 10uH
L126 10uH
C385
Q301
C377
C372
R115
R116
R117
R118
R119
R114
C144
C184
C154
C104
C224
C214
C194
C145
C185
C155
C115
C105
C225
C215
C195
C146
C186
C156
C116
C106
C226
C216
Q111
Q112
Q109
Q110
D
2
0
6
D
1
0
6
D
1
0
5
D
2
0
5
D
2
0
4
D
1
0
4
IC104
IC105
IC106
C198
C199
C200
R244
R245
R246
EB908
R195
R205
R204
R194
R196
R206
R226
R216
C136
C272
C176
C271
C166
C135
C209
C165
C210 C175
C134
C207 C164
C208 C174
C114
R214
C254
C287
R224
C288
C264
R365
R410
C289
C255
R215
C290
C292
C266
C291
C256
C265
R225
R430
R431
R
4
5
3
R
4
8
4
R
4
5
2
R
4
8
3
R
4
5
1
R
4
8
2
R
4
5
0
R
4
8
1
C268
R366
R411
C396
R409
C395
J202
R395
R139
D
3
0
4
D303
C196
R412
C269
C279
C280
0
0
0
0
0
0
0
0
0
0
0
0
0
0
0
2.2
2SC1623-L5L6
PROTECT DETECT
10
50V
1 50V
22k
22k
22k
22k
22k
22k
0.1
0.033
0.033
1
1
1
2200
35V
0.1
0.033
0.033
1
1
1
1
2200
35V
0.1
0.033
0.033
1
1
1
1
2SA1235-F
2SA1235-F
2SA1235-F
2SA1235-F
P
6
S
M
B
3
9
A
T
3
P
6
S
M
B
3
9
A
T
3
P
6
S
M
B
3
9
A
T
3
P
6
S
M
B
3
9
A
T
3
P
6
S
M
B
3
9
A
T
3
P
6
S
M
B
3
9
A
T
3
CXD9774M (DZ100K)
CXD9775M (DZ500KF)
CXD9774M (DZ100K)
CXD9775M (DZ500KF)
CXD9774M (DZ100K)
CXD9775M (DZ500KF)
0.1
0.1
0.1
100
100
100
3.3
3.3
3.3
3.3
3.3
3.3
2.7
2.7
0.1
0.22
0.22
0.22
0.22
0.1
0.22
0.22
0.22 0.22
0.1
0.22 0.22
0.22 0.22
1
2.7
0.0022
0.0022
2.7
0.0022
C110
0.001
0.0022
100k
100k
0.0022
0.0022
2.7
0.0022
0.0022
0.0022
0.0022
0.0022
0.0022
2.7
10k
100k
1
0
k
1
0
k
1
0
k
1
0
k
1
0
k
1
0
k
1
0
k
1
0
k
0.01
100k
100k
10
100k
2.2
100k
0
1
S
S
3
5
5
W
T
E
-1
7
1SS355WTE-17
2200
35V
100k
0.01
*1
*1
*1 C279, 280
0.01
0.001
DZ100K
DZ500KF
DZ500KF
(ONLY FOR SS-WS42)
(ONLY FOR SS-CT46)
R
1
3
7
R
1
7
7
R
1
6
7
R
1
5
7
R
1
4
7
L137
10uH
L127
10uH
C137
C
1
1
7
C
1
0
7
C197
C227
C217
D207
D107
R383
IC
1
0
7
R247
C
1
4
7
C
2
1
8
R197
C167
C273
C274
C177
R207
C157
C187
R128
R120
R384
R480
C
2
6
7
C
2
9
4
R217
R227
C
2
5
7
C
2
9
3
0
0
0
0
0
0.1
1
1
2200
35V
1
1
P6SMB39AT3
P6SMB39AT3
560
C
X
D
9
7
7
5
M
100
0
.1
0
.1
3.3
0.22
0.22
0.22
0.22
3.3
0.033
0.033
22k
22k
560
0
0
.0
0
2
2
0
.0
0
2
2
2.7
2.7
0
.0
0
2
2
0
.0
0
2
2
MAIN BOARD
(9/9)
(Page 43)
13
MAIN BOARD
(5/9)
(Page 39)
3
MAIN BOARD
(7/9)
(Page 41)
5
MAIN BOARD
(8/9)
(Page 42)
6
w
w
w
.
x
i
a
o
y
u
1
6
3
.
c
o
m
Q
Q
3
7
6
3
1
5
1
5
0
9
9
2
8
9
4
2
9
8
T
E
L
1
3
9
4
2
2
9
6
5
1
3
9
9
2
8
9
4
2
9
8
0
5
1
5
1
3
6
7
3
Q
Q
TEL 13942296513 QQ 376315150 892498299
TEL 13942296513 QQ 376315150 892498299
http://www.xiaoyu163.com
http://www.xiaoyu163.com

Table of Contents

Related product manuals