EasyManua.ls Logo

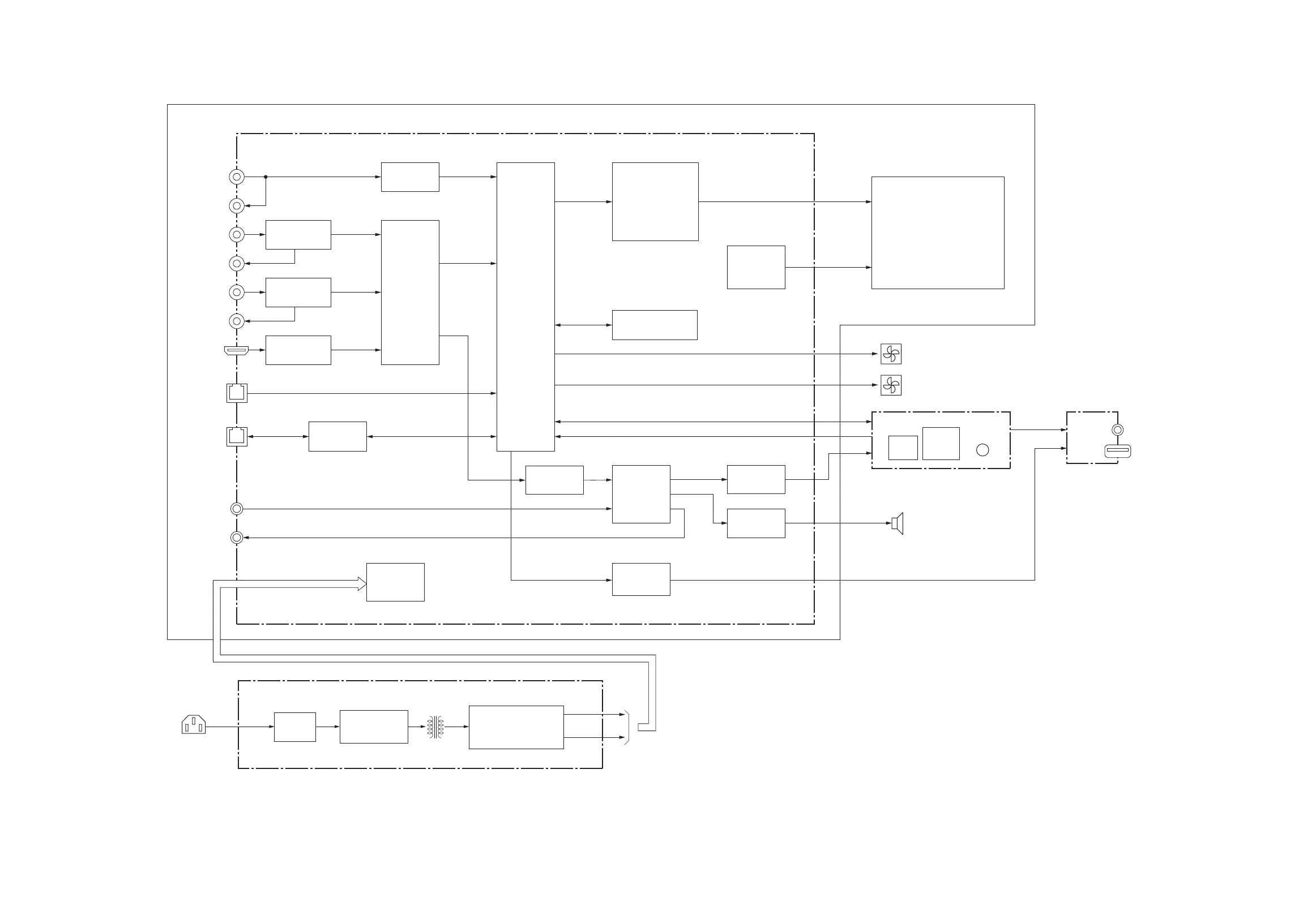
Sony PVM-A250 - 5 Block Diagrams; Overall

Sony PVM-A250
50 pages
Print Icon
To Next Page IconTo Next Page
To Next Page IconTo Next Page
To Previous Page IconTo Previous Page
To Previous Page IconTo Previous Page
Loading...
5-1
PVM-A250
5-1
Section 5
Block Diagrams
Overall
OverallOverall
+12.5V
+28V
RECT
D6000
LLC BRIDGE
CONVERTER
POWER DEVICE
IC6201
T6201
HIGHT VOLTAGE
DUAL SYNCHRONOUS
BUCK CONVERTER
WITH OSC
IC6601
G2
A
C IN
SDI
DESERIALIZER
SDI
DESERIALIZER
HDMI
RECEIVER
ETHERNET
PHY
POWER SUPPLY
FPGA
SELECTOR
WFM
ALM
CC
FA
TC
VS
CPU
SCALER
AMP
HP AMP
SDI1
COMPOSITE
IN
SDI1
IN
SDI1
OUT
AUDIO
IN
AUDIO
OUT
SDI2
IN
SDI2
OUT
SDI2
HDMI
HDMI
IN
AUDIO
REMOTEPARALLEL
REMOTE
SERIAL
REMOTE
AU DAC
AU PROC
USER KEY
USER ENCODER
VIDEOVIDEO
FPGA
IMAGE QUALITY
WB
CS
GMA
OLED CORRECTION
VIDEO
TEMPERATURE
SENSOR
OLED
MODULE
POWER
OLED
MODULE
OLED MODULE ASSEMBLY
H2
FAN
FAN
FAN CONTROL
FAN CONTROL
HEADPHONE
USB
USB
USB
CURRENT
LIMIT
QBC BOARD
POWER
SPEAKER
QBC
H1
I
2
C I/O
ROTARY
ENCODER
I
2
C BUS,
LED
DIMMER
COMPOSITE
OUT
IC3002
IC3102
IC2003
IC5000
IC6000
IC4100
IC8000
IC6205
IC7001 IC7003
IC6400
IC7007
IC001
IC002
IC7005
COMPOSITE
CLAMP
Q6802

Related product manuals