EasyManua.ls Logo

Sony PVM-A250 - 2-5. QBC Board Functions

Sony PVM-A250
50 pages
Print Icon
To Next Page IconTo Next Page
To Next Page IconTo Next Page
To Previous Page IconTo Previous Page
To Previous Page IconTo Previous Page
Loading...
2-2 (E)
PVM-A250
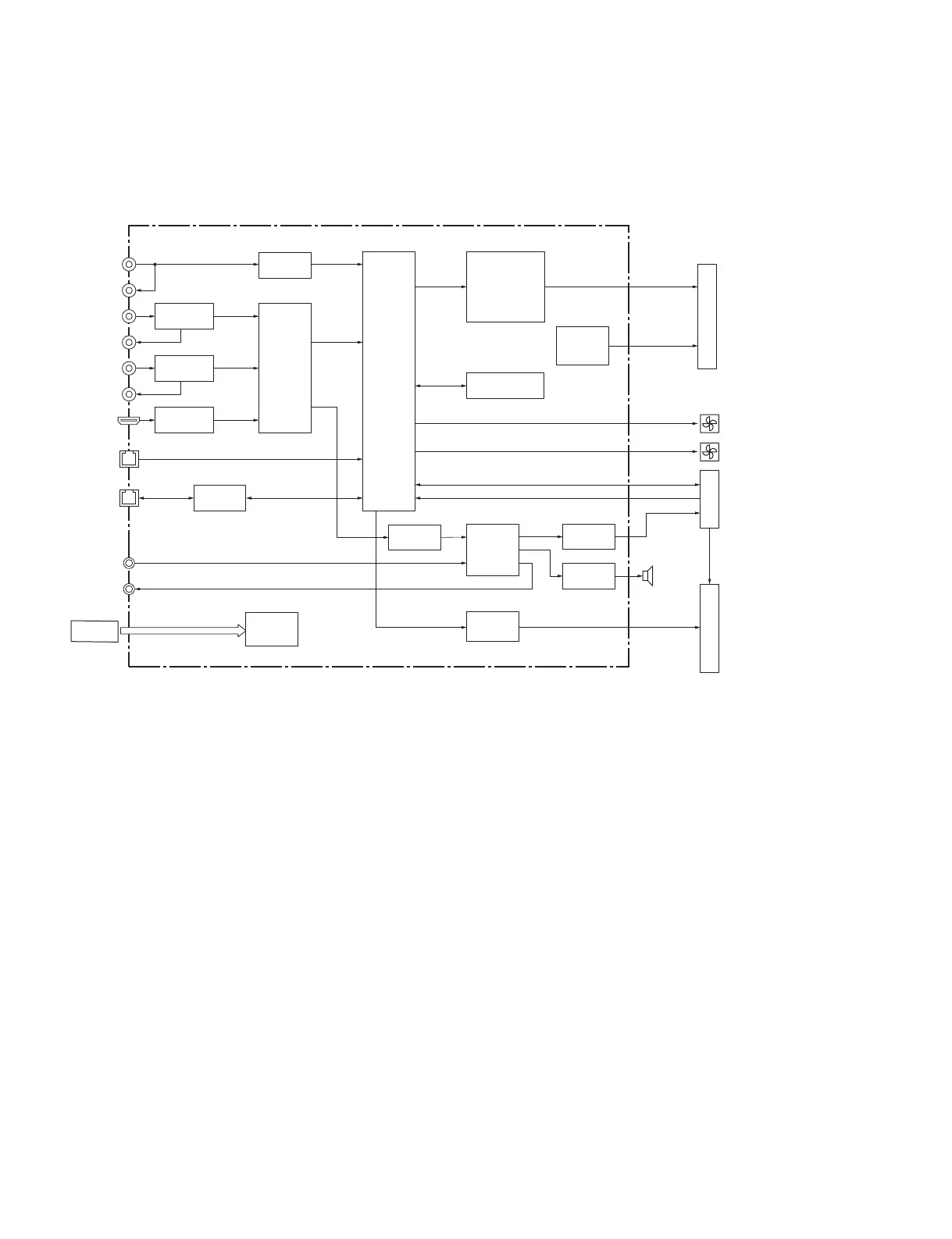
2-5. QBC Board
The QBC board performs video/audio signal processing, OLED control, and CPU and network process-
ing. The details of each block are as shown below.
1. Video signal processing
For a video signal, an SDI signal (2 channel), HDMI signal (1 channel), and analog composite signal (1
channel) can be input.
After a serial signal is cable-compensated using equalizers (IC3000 and IC3100), the SDI signal is con-
verted into a parallel signal using deserializers (IC3002 and IC3102) and sent to selector FPGA (IC5000).
In the active throughout terminal of the SDI signal, the signal re-clocked in the deserializers is output
through driver circuits (IC3001 and IC3101).
The HDMI signal is converted into a parallel signal using a receiver (IC2003) and sent to selector FPGA
(IC5000). The selector FPGA extracts AVI Info superimposed on a signal and performs the processing
based on AVI Info. EDID data is stored in EEPROM (IC2000). The EDID data is also used for the
contents protected by HDCP. It is authenticated for decoding using a receiver.
The analog composite signal is clamped using Q6802 and then sent to the main signal processing circuit
(IC6000) incorporated into a decoder. YC separation and color demodulation are all processed in IC6000.
IC5000 realizes two-channel SDI and HDMI signal selection, sub-screen functions (WFM: Wave-Form
Monitor, ALM: Audio Level Meter, and VS: Vector Scope), the camera focus assist (FA: Focus Assist)
superimposed on a video signal, time code display (TC: Time Code), and closed caption display (CC:
Close Caption).
IC6000 performs the IP conversion of a video signal’s interlacing signal, image scaling processing, and
sub-screen superimposition.
IC8000 performs the user control processing of contrast, brightness, chroma, and phase, the switching
processing of white balance, gamma, and color space, and the superimposition of an on-screen tally. The
image-adjusted signal is converted into a format in which an OLED module is driven and then output.
SDI
DESERIALIZER
SDI
DESERIALIZER
HDMI
RECEIVER
ETHERNET
PHY
POWER SUPPLY
FPGA
SELECTOR
WFM
ALM
CC
FA
TC
i-chips
CPU
SCALER
AMP
HP AMP
SDI1
IC3002
IC5000
IC6000 IC8000
IC6205
IC3102
IC2003
IC4100
COMPOSITE
IN
COMPOSITE
OUT
SDI1
IN
SDI1
OUT
AUDIO
IN
AUDIO
OUT
SDI2
IN
SDI2
OUT
COMPOSITE
SDI2
HDMI
HDMI
IN
AUDIO
REMOTEPARALLEL
REMOTE
SERIAL
REMOTE
AU DAC
AU PROC
USER KEY
USER ENCODER
VIDEOVIDEO
FPGA
IMAGE QUALITY
WB
CS
GMA
OLED CORRECTION
VIDEO
TEMPERATURE
SENSOR
OLED
MODULE
POWER
IC7001
IC7003 IC7007
IC7005
IC6400
FAN
FAN
FAN CONTROL
FAN CONTROL
USB
USB
CURRENT
LIMIT
QBC BOARD
POWER
SPEAKER
QBC
H1 Control IF H1 HEADPHONE, USB
G2
OLED MODULE
CLAMP
Q6802

Related product manuals