EasyManua.ls Logo

Sony SA-CT780 - Page 52

Sony SA-CT780
78 pages
Print Icon
To Next Page IconTo Next Page
To Next Page IconTo Next Page
To Previous Page IconTo Previous Page
To Previous Page IconTo Previous Page
Loading...
HT-CT780
52
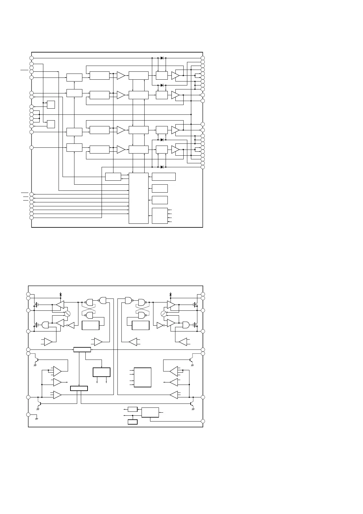
IC503 TAS5624ADDVR
IC603 TPS542941PWPR
GVDD_AB 1
VDD
2
OC_ADJ
3
RESET
4
INPUT_A 5
PVDD_CD
OUT_C
31
PVDD_CD
30
32
PVDD_CD
29
GND
33
INPUT_B 6
C_START 7
GND
9
GND
11
GND
10
GND
12
AVDD
13
INPUT_C 14
INPUT_D 15
OTW
17
PROTECTION
&
I/O LOGIC
+
+
+
TEMP
SENSE
STARTUP
CONTROL
AVDD
DVDD 8
DVDD
POWER-UP
RESET
CB3C OVER-LOAD
PROTECTION
UVP
GATE-
DRIVE
+
GATE-
DRIVE
GND
OUT_B
34
35
PVDD_AB
38
GND
42
GND
41
BST_A
44
BST_B
43
GATE-
DRIVE
PVDD_AB36
PVDD_AB
37
OUT_A39
OUT_A
40
OUT_D27
GND
26
GND
25
BST_C
24
BST_D
23
OUT_D28
PWM & TIMING
CONTROL
ANALOG
LOOP FILTER
ANALOG
LOOP FILTER
ANALOG
LOOP FILTER
ANALOG
LOOP FILTER
PWM & TIMING
CONTROL
PWM & TIMING
CONTROL
PWM
RECEIVER
PWM
RECEIVER
PWM
RECEIVER
PWM
RECEIVER
PWM & TIMING
CONTROL
GATE-
DRIVE
CLIP 18
FAULT 16
M3
21
M2
20
M1
19
GVDD_CD 22
BST_X
GVDD_X
AVDD
DVDD
VIN216
VBST2
15
SW2
14
PGND2
13
EN2
12
PG2
11
VFB2
10
VREG5
9
VIN1
1
VBST1
SW1
2
3
PGND1
4
EN1
5
PG1
VFB1
6
7
GND
8
VREG5VREG5
PROTECTION
LOGIC
+
CH1 MIN-OFF
TIMER
+
+
REF2
PGND2
SW2
+
REF_OCL
SW2
SS2
ERR COMP
+
32%
UVUV2
ZC2ZC1
OCP2OCP1
CH2 MIN-OFF
TIMER
+
+
+
REF1
PGND1
PGND
PGND
VIN1
CONTROL
LOGIC
CONTROL
LOGIC
SW1
+
REF_OCL
XCON XCON
SW1
SS1
UV1
UV2
UVLO
TSD
ERR COMP
+
+
+
+16%
16%
32%
UV UV1
PG COMP
+
+
+16%
16%
PG COMP
SS1 SS2
PGND
EN LOGIC
5V REG
EN LOGIC
FIXED
SOFT START
REF1
REF2
REF
UVLO
VREG5
PGND

Related product manuals