EasyManua.ls Logo

Sony SLV-EX5 - Tuner Block Diagram

Sony SLV-EX5
Print Icon
To Next Page IconTo Next Page
To Next Page IconTo Next Page
To Previous Page IconTo Previous Page
To Previous Page IconTo Previous Page
Loading...
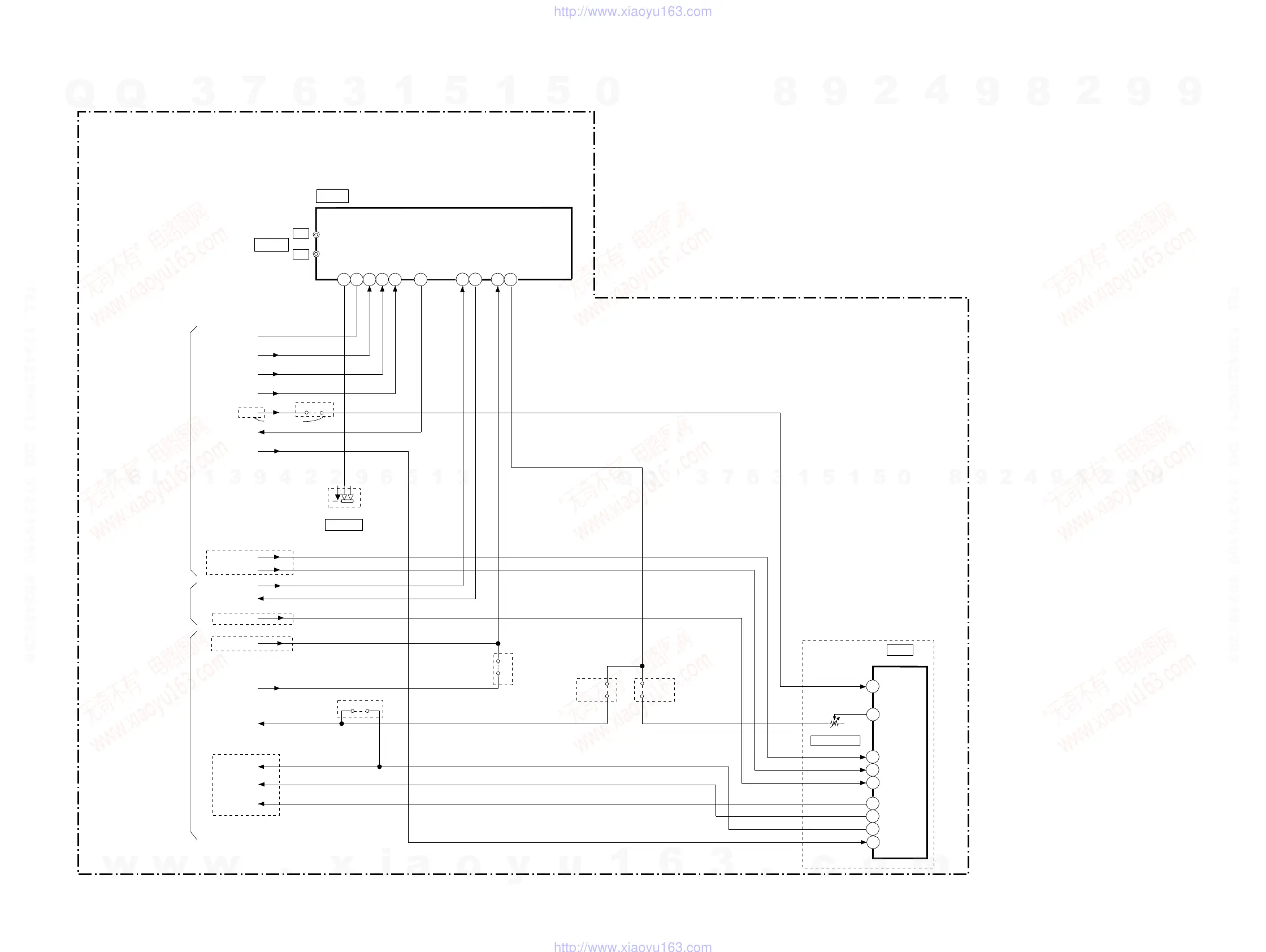
SLV-EX5/EX8S/EX9S
JS707
TV/VTR
PLL CLK
PLL DATA
SAP
ENABLE
AFT
SERVO/SYSTEM
CONTROL
SEE PAGE
3-5
( )
MOD V
TU VIDEO
SEE PAGE
VIDEO
3-4
( )
EX5
MOD AUDIO
TU AU OUT
TU AUDIO
TUNER M
TUNER L
TUNER R
3-8
AUDIO
( )
SEE PAGE
8
7
5
12
MPX IN
SAP IND
R OUT
MUTE
MS0
L+R OUT
STEREO SYSTEM
F MONO
L OUT
10
IN
SCL/TV/VTR
MOD V
11
3
PLL ENA
10
AUDIO
12
6
2
5
20
SDA/CH SW
AFT
TU702
18
VIDEO OUT
OUT
PLL DATA
22
MOD A
PLL CLK
JS725
AERIAL
F MONO
(SEE PAGE 4-19)
MA-377 BOARD (4/5)
05
11
ST IND
JS731
JS730
EX8S/EX9S
EX8S/EX9S
EX8S/EX9S
TUNER_MUTE
SECON
EX8S/EX9S
EX8S/EX9S
MAIN/SAP
EX8S/EX9S
EX5
S701
RF UNIT
IC701
2
3
4
RV701
SEPARATION
EX8S/EX9S
JS733
EX8S/EX9S
3-5. TUNER BLOCK DIAGRAM
3-9 3-10
w
w
w
.
x
i
a
o
y
u
1
6
3
.
c
o
m
Q
Q
3
7
6
3
1
5
1
5
0
9
9
2
8
9
4
2
9
8
T
E
L
1
3
9
4
2
2
9
6
5
1
3
9
9
2
8
9
4
2
9
8
0
5
1
5
1
3
6
7
3
Q
Q
TEL 13942296513 QQ 376315150 892498299
TEL 13942296513 QQ 376315150 892498299
http://www.xiaoyu163.com
http://www.xiaoyu163.com

Table of Contents

Related product manuals