EasyManua.ls Logo

Sony STR-DE597 - Block Diagram - Video Section

Sony STR-DE597
60 pages
Print Icon
To Next Page IconTo Next Page
To Next Page IconTo Next Page
To Previous Page IconTo Previous Page
To Previous Page IconTo Previous Page
Loading...
STR-DE597
1818
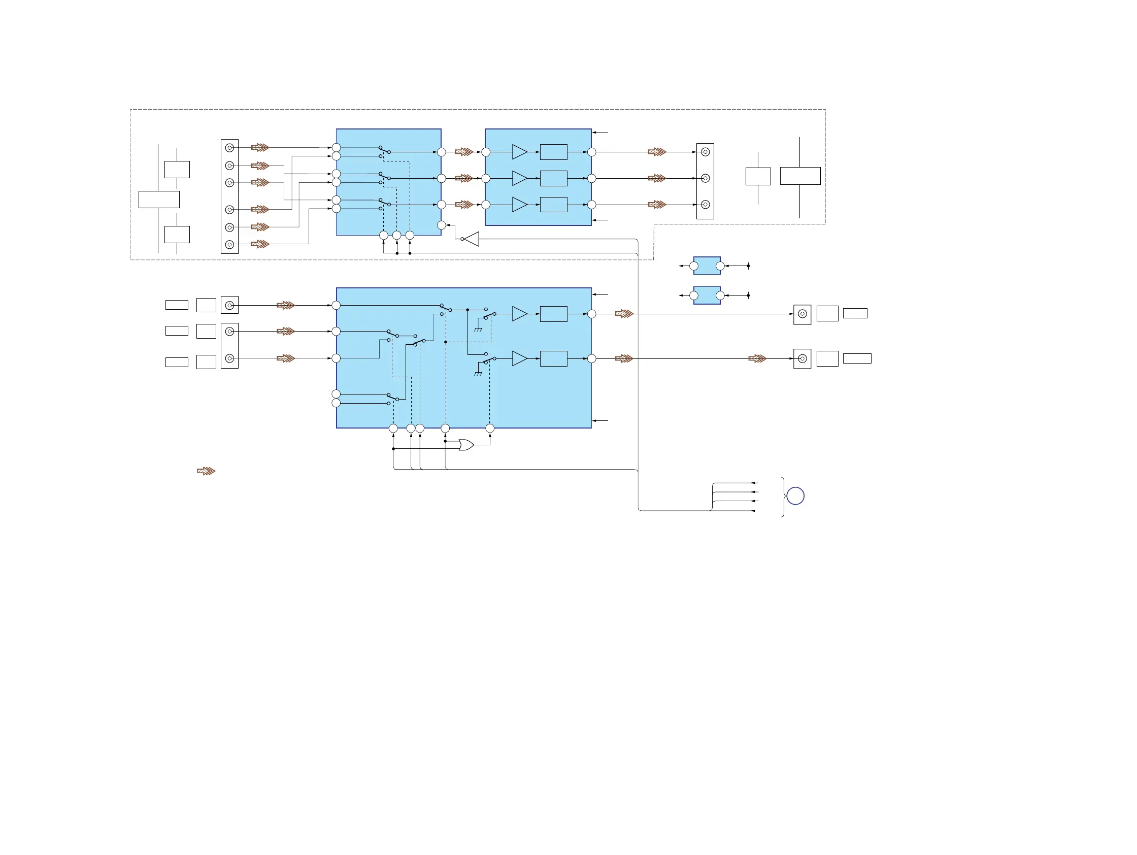
4-5. BLOCK DIAGRAM — VIDEO SECTION —
12
0X
XCOM
ZCOM
YCOM
INH
VIN2
VIN3
VIN1
VOUT2
VOUT3
VOUT1
13
1X
5
0Z
3
1Z
2
0Y
1
10 9 11
1Y
Y
P
B/
C
B/
B-Y
P
R/
C
R/
R-Y
Y
BCA
P
B/
C
B/
B-Y
P
R/
C
R/
R-Y
J301 (1/2)
J201 (1/2)
14
11
75
DRIVER
6dB AMP
4
9
75
DRIVER
6dB AMP
15
6
3
5
1
13
75
DRIVER
6dB AMP
10 6 14 2
13
J200 (1/2)
5
3
4
VIDEO 2
IN
DVD
IN
VIDEO
IN
VIDEO
IN
COMPONENT
VIDEO
-4
-5
-6
-1
-2
-3
Y
P
R/
C
R/
R-Y
P
B/
C
B/
B-Y
J301 (2/2)
MONITOR
OUT
COMPONENT
VIDEO
-7
15
75
DRIVER
6dB AMP
1
3 1
75
DRIVER
6dB AMP
-3
J200 (2/2)
J201 (2/2)
-8
-9
-1
VIDEO 1
VIDEO
DVD
-2
VIDEO
IN
-1
VIDEO
OUT
VIDEO 1
-2
VIDEO
OUT
MONITOR
+5V
REG
IC807
+5V-3
3 2
-5V
REG
IC804
-5V-3
V SW1
V SW2
V SW3
V SW4
V-SW1
V-SW2
V-SW3
V-SW4
D203,204
OR
VEE
-5V-3
VCC
+5V-3
+15V
-15V
V1.OUT
M.OUT
VEE
-5V-3
V-SW4
V-SW3
VCC
+5V-3
V1
V2
DVD
V3
NC
V-SW2
V-SW4
V-SW3
V-SW1
SW2
SW3
SW4
SW1
SW5
VIDEO
SELECTOR
IC203
VIDEO AMP
IC302
COMPONENT VIDEO SELECTOR
IC301
Q301
INV.
7
9
KEY/DISPLAY
SECTION
E
EXCEPT AEP,UK MODEL
• Signal path
: VIDEO
(Page 19)

Other manuals for Sony STR-DE597

Related product manuals