EasyManua.ls Logo

Sony STR-DE597 - Schematic Diagram - Video Section

Sony STR-DE597
60 pages
Print Icon
To Next Page IconTo Next Page
To Next Page IconTo Next Page
To Previous Page IconTo Previous Page
To Previous Page IconTo Previous Page
Loading...
STR-DE597
33 33
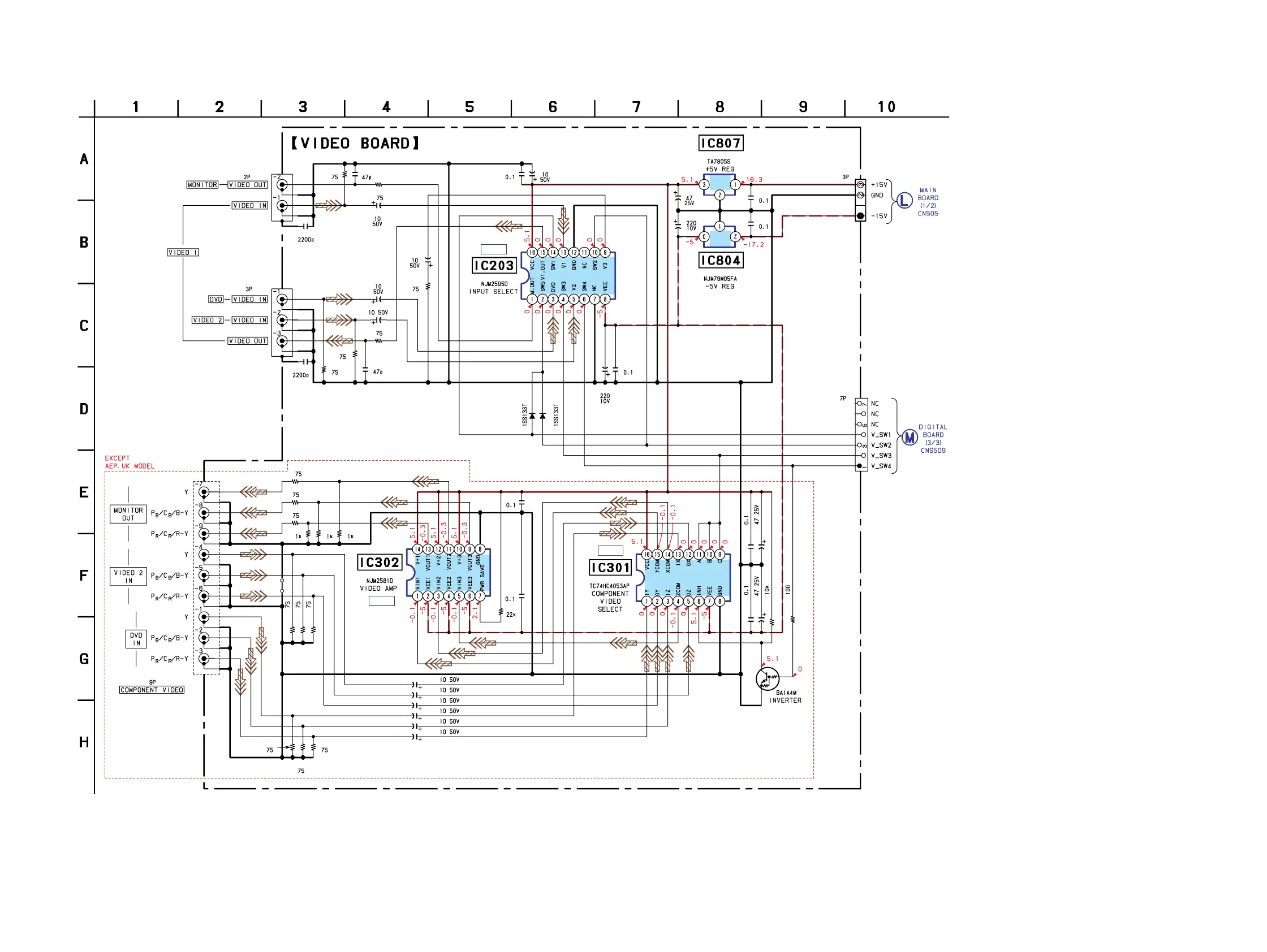
4-19. SCHEMATIC DIAGRAM — VIDEO SECTION — • Refer to page 21 for Common Note on Schematic Diagram and page 39 for IC Block Diagrams.
IC B/D
IC B/D
IC B/D
C200
R220
R218
R221
C214
C248
C221
C220
C223
D203
D204
C224
Q301
R347
JW300
R219
C201
C331
C330
C317
C338
R200
C207
C208
R201
C206
C210
CNS250
CNP203
C329
C332
R313
R303
R302
R301
R310 R311 R312
R304
R305
R306
R309
R308
R307
C313
C308
C309
C310
C311
C312
R325
C215
IC203
J200
J201
IC807
IC804
IC301
IC302
J301
C213
C316
C209
(Page 23)
(Page 29)

Other manuals for Sony STR-DE597

Related product manuals