EasyManua.ls Logo

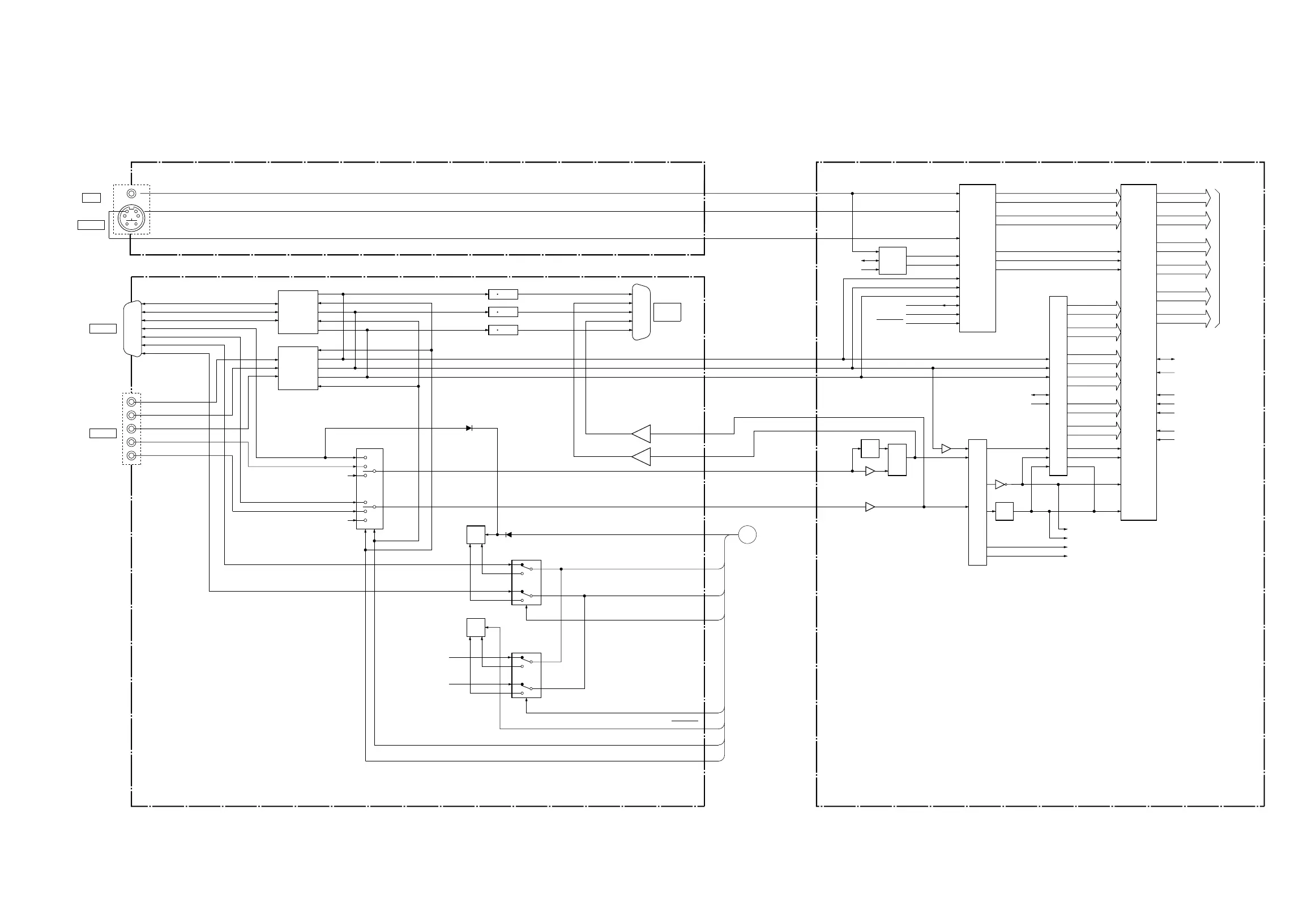
Sony VPL-FX52 - 5 Block Diagrams; Overall (1;2); Overall (2;2)

Sony VPL-FX52
128 pages
Print Icon
To Next Page IconTo Next Page
To Next Page IconTo Next Page
To Previous Page IconTo Previous Page
To Previous Page IconTo Previous Page
Loading...

Other manuals for Sony VPL-FX52

Related product manuals