EasyManua.ls Logo

Spacelabs 91369 - Page 65

Spacelabs 91369
150 pages
Print Icon
To Next Page IconTo Next Page
To Next Page IconTo Next Page
To Previous Page IconTo Previous Page
To Previous Page IconTo Previous Page
Loading...
91369 Service Manual 3-13
Theory
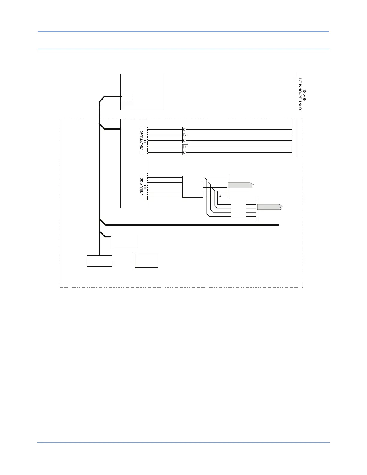
Figure 3-4: PCI subsystem
Video
Video is implemented using an Asiliant 69000 VGA controller that resides on the PCI bus. The video system
uses 2 MB of internal RAM for video memory. The video controller directly generates digital video signals for
the liquid crystal display. It also generates equivalent analog RGB signals, which are buffered and sent to the
external VGA connector for connection to an external display. H-sync and V-sync signals are also routed to the
VGA connector.
PCI/PCMCIA Controller
An internal, 68-pin, PCMCIA socket connector is standard and is the interface for a PCMCIA IEEE 802.11(a/b/
g) wireless network card. A Texas Instruments PCI2250 has an OverCurrent detection output, which is fed
directly to a GPIO on the MPC8270. Software can take action, if desired, on the assertion of this pin (for
example, PCMCIA shutdown).
The PCMCIA controller has a direct interrupt line to the MPC8270 CPU through IRQ3.
RED
GREEN
BLUE
H SYNC
V SYNC
75-OHM VIDEO
BUFFERS
SYNC BUFFERS
PCMCIA
IEEE 802.11
WIRELESS
CARDBUS
CONTROLLER
PCI
C&T 69000
GRAPHICS
ACCELERATOR
10" TFT LCD DISPLAY
6-BIT GREEN
6-BIT RED
6-BIT BLUE
V-SYNC
H-SYNC
P261
3V TO 5V
LEVEL
SHIFTERS
P361
PCI SUBSYSTEM
P771
175-1012-01
32-BIT
RED
GREEN
BLUE
H SYNC
V SYNC
FUTURE
J741
12.1" TFT LCD DISPLAY
175-1610-01
LVDS
(91369)
(91370)
MPC8270 CPU
J560
TO PCI / ISA
BRIDGE