EasyManua.ls Logo

Spirax Sarco SP500 - Page 32

Spirax Sarco SP500
68 pages
Print Icon
To Next Page IconTo Next Page
To Next Page IconTo Next Page
To Previous Page IconTo Previous Page
To Previous Page IconTo Previous Page
Loading...
IM-P343-35 CTLS Issue 5
32
start of text under grey section header box
start of text continuing from previous page
TRANSLATION RUN OVER
SP500 Electropneumatic Smart Positioner
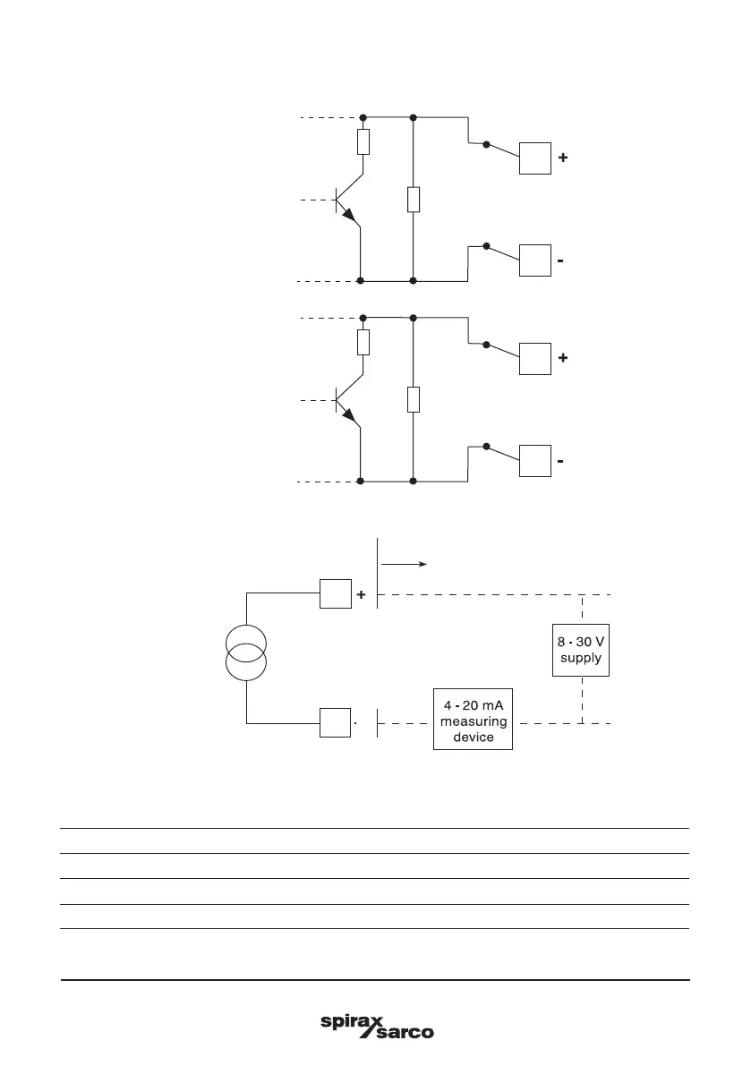
6.2.4 Travel switches- and 4-20 mA retransmission wiring digrams
Fig. 50
Software switches
2 kΩ
Travel switches 1
Table 1
Ratings Supply Impedance On current Off current
TS1 travel switch 18 - 30 Vdc
1.8 kΩ
13 mA 1 mA @ 24 V
TS2 travel switch 18 - 30 Vdc
1.8 kΩ
13 mA 1 mA @ 24 V
4 - 20 mA 8 - 30 Vdc - - -
Fig. 51
4 - 20 mA
retransmit
4 - 20 mA
retransmit
-
Example of customers external application wiring.
22 kΩ
5
6
2 kΩ
Travel switches 2
22 kΩ
7
8
9
10

Related product manuals