EasyManua.ls Logo

Spirax Sarco SP7-20 - SP7-21;22 Parameter Overview; Parameter Structure for SP7-21;22

Spirax Sarco SP7-20
56 pages
Print Icon
To Next Page IconTo Next Page
To Next Page IconTo Next Page
To Previous Page IconTo Previous Page
To Previous Page IconTo Previous Page
Loading...
IM-P706-03 CTLS Issue 1
44
SP7-20 Smart Positioner
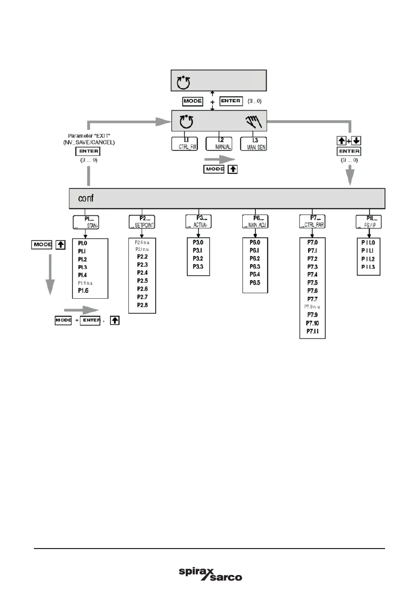
5.3 SP7-21/22 Parameter Overview
Fig. 22
Remote Level
(Bus operator)
Working Level
(Local Service)
Configuration Level
Parameter overview

Related product manuals