EasyManua.ls Logo

STMicroelectronics 32L4R9IDISCOVERY - Page 68

STMicroelectronics 32L4R9IDISCOVERY
78 pages
Print Icon
To Next Page IconTo Next Page
To Next Page IconTo Next Page
To Previous Page IconTo Previous Page
To Previous Page IconTo Previous Page
Loading...
Schematics UM2271
68/78 DocID030906 Rev 2
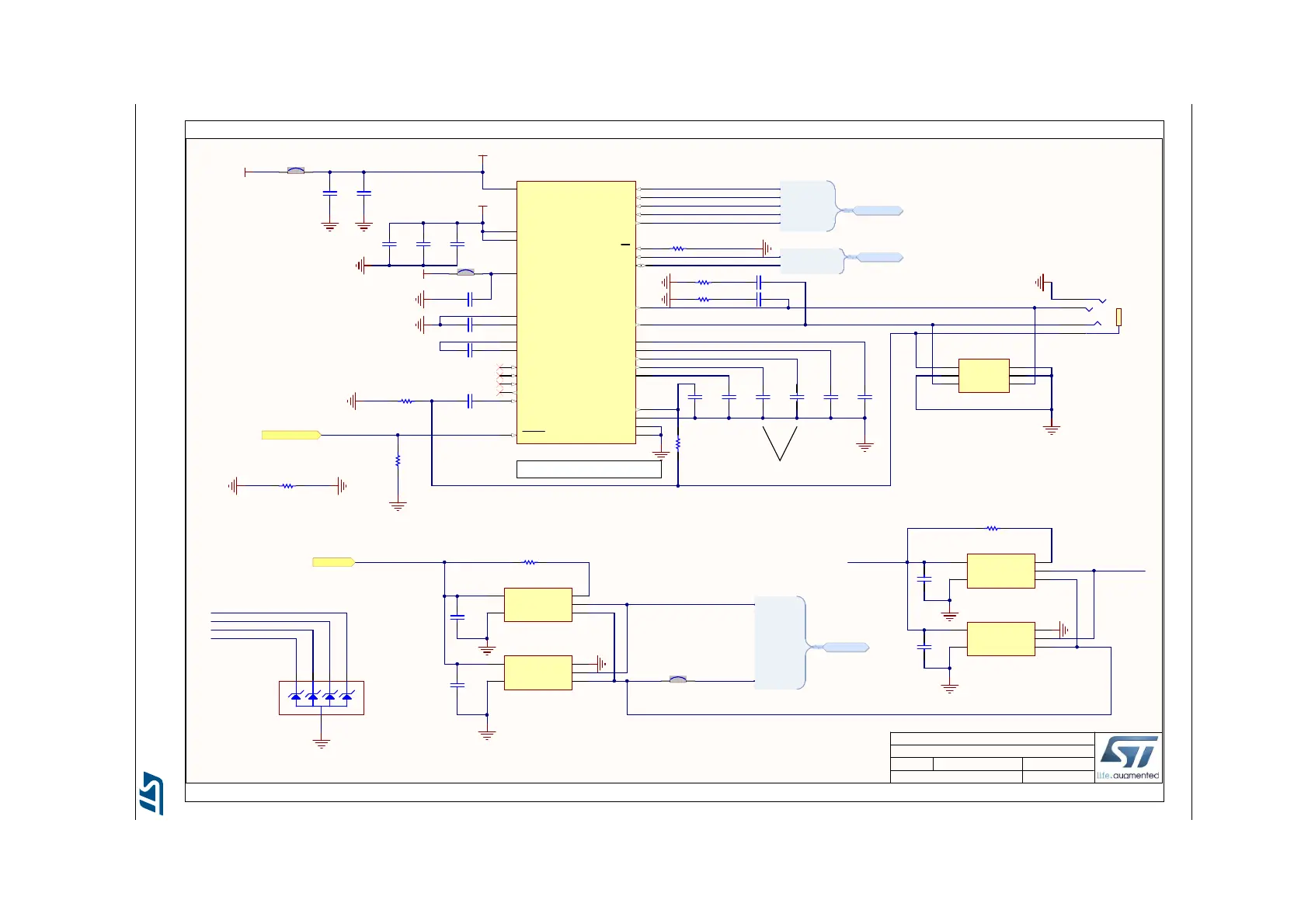
Figure 33. 32L4R9IDISCOVERY Audio and DFSDM
14 14
Audio&DFSDM
MB1311 C
28/08/2017
Title:
Size: Reference:
Date: Sheet: of
A4
Revision:
STM32L4R9I-DISCOProject:
2
6
4
3
CN12
PJ3028B-3
AGND
CODEC
SAI_SDB
SAI_FSA
SAI_MCKA
SAI_SDA
SAI_SCKA
SAI
SDA
SCL
I2C
CODEC_I2C
I2C1_SCL
I2C1_SDA
SAI1_SCKA
SAI1_MCKA
SAI1_FSA
SAI1_SDA
SAI1_SDB
LRCK
1
SDA/CDIN
2
SCL/CCLK
3
AD0/CS
4
VA_HP
5
FLYP
6
GND_HP
7
FLYN
8
VSS_HP
9
AOUTB
10
AOUTA
11
VA
12
AGND
13
DAC_FILT+
14
VQ
15
ADC_FILT+
16
MICIN1/ AIN3A
17
MICIN2/ BIAS/AIN3B
18
AIN2A
19
AIN2B/BIAS
20
AFILTA
21
AFILTB
22
AIN1A
23
AIN1B
24
RESET
25
VL
26
VD
27
GND
28
SDOUT
29
MCLK
30
SCLK
31
SDIN
32
GND
33
U26
CS42L51-CNZ
AGND
22nFC59
AGND
10uF
C54
150pF
C77
AGND
+1V8
AGND
AGND
AUDIO_RST
AGND
AGND
I2C address of CS42L51 is 0x94 (AD0=0)
MFX_GPIO15
PE5
PE2
PB9
PE6
PB5
PB6
PG13
100nF
C81
1uF
C82
1uF
C71
1uFC63
1uFC68
low ESR ceramic capacitor
low ESR ceramic capacitor
1uFC62
1uF
C56
1uF
C55
100nF
C74
100nF
C57
100nF
C80
100K
R59
10K
R83
10KR80
2K2
R64
50R58
50R57
100nF
C70
0R82
1V8_CODEC
1V8_CODEC
VDD
SB29
SB30
GND
5
DOUT
4
CLK
3
VDD
1
LR
2
U2
MP34DT01TR-M
GND
5
DOUT
4
CLK
3
VDD
1
LR
2
U1
MP34DT01TR-M
PB12
PC2
DFSDM
DATIN1
CKOUT
DFSDM
CKOUT
DATIN1
MIC_VDD
PH2
100nF
C1
100nF
C2
10K
R1
SB1
MIC_VDD
150pF
C76
must be C0G
22nFC58
1
3
2
4
5
U3
ESDALC6V1W5
MIC_VDD
CKOUT
DATIN1
LR
LR
AGND
I/O1
1
GND
2
I/O2
3
I/O3
4
GND
5
I/O4
6
U22
ESDA6V1BC6
GND
3
DOUT
1
CLK
4
VDD
5
LR
2
U20 [N/A]
GND
3
DOUT
1
CLK
4
VDD
5
LR
2
U19 [N/A]
C45
[N/A]
C44
[N/A]
R44 [N/A]
CKOUT
MIC_VDD

Table of Contents

Related product manuals