EasyManua.ls Logo

Tait TM8000 Series - Hands-Free Pre-Amplifier Board Circuit Diagram

Tait TM8000 Series
82 pages
To Next Page IconTo Next Page
To Next Page IconTo Next Page
To Previous Page IconTo Previous Page
To Previous Page IconTo Previous Page
Loading...
TM8000 Mobile Radio Accessories Manual TMAA10-04 Hands-Free Kit 75
March 2004 © Tait Electronics Limited
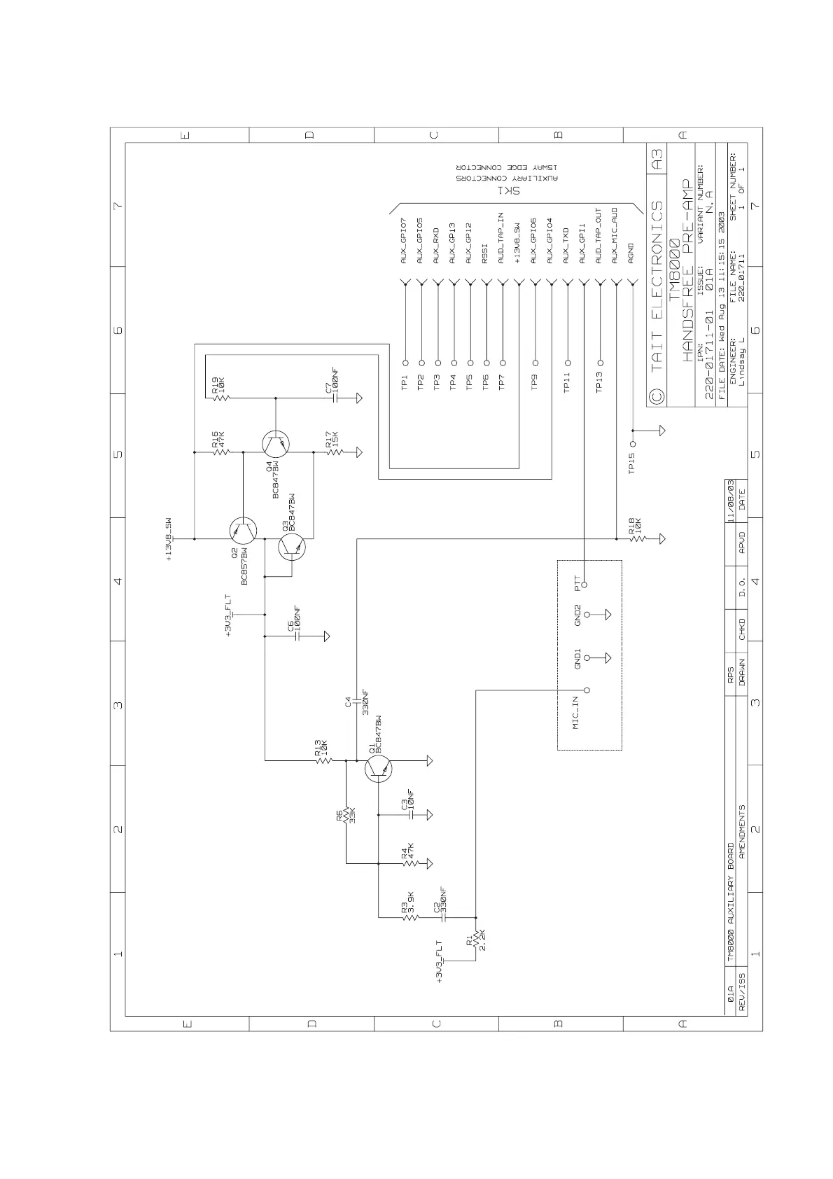
9.5.4 Hands-Free Pre-Amplifier Board Circuit Diagram

Table of Contents

Other manuals for Tait TM8000 Series

Related product manuals