EasyManua.ls Logo

TEM Opera Plus Series - Page 54

TEM Opera Plus Series
131 pages
Print Icon
To Next Page IconTo Next Page
To Next Page IconTo Next Page
To Previous Page IconTo Previous Page
To Previous Page IconTo Previous Page
Loading...
TEM A07EXXXX – 1 Unit Transmitters Page 54
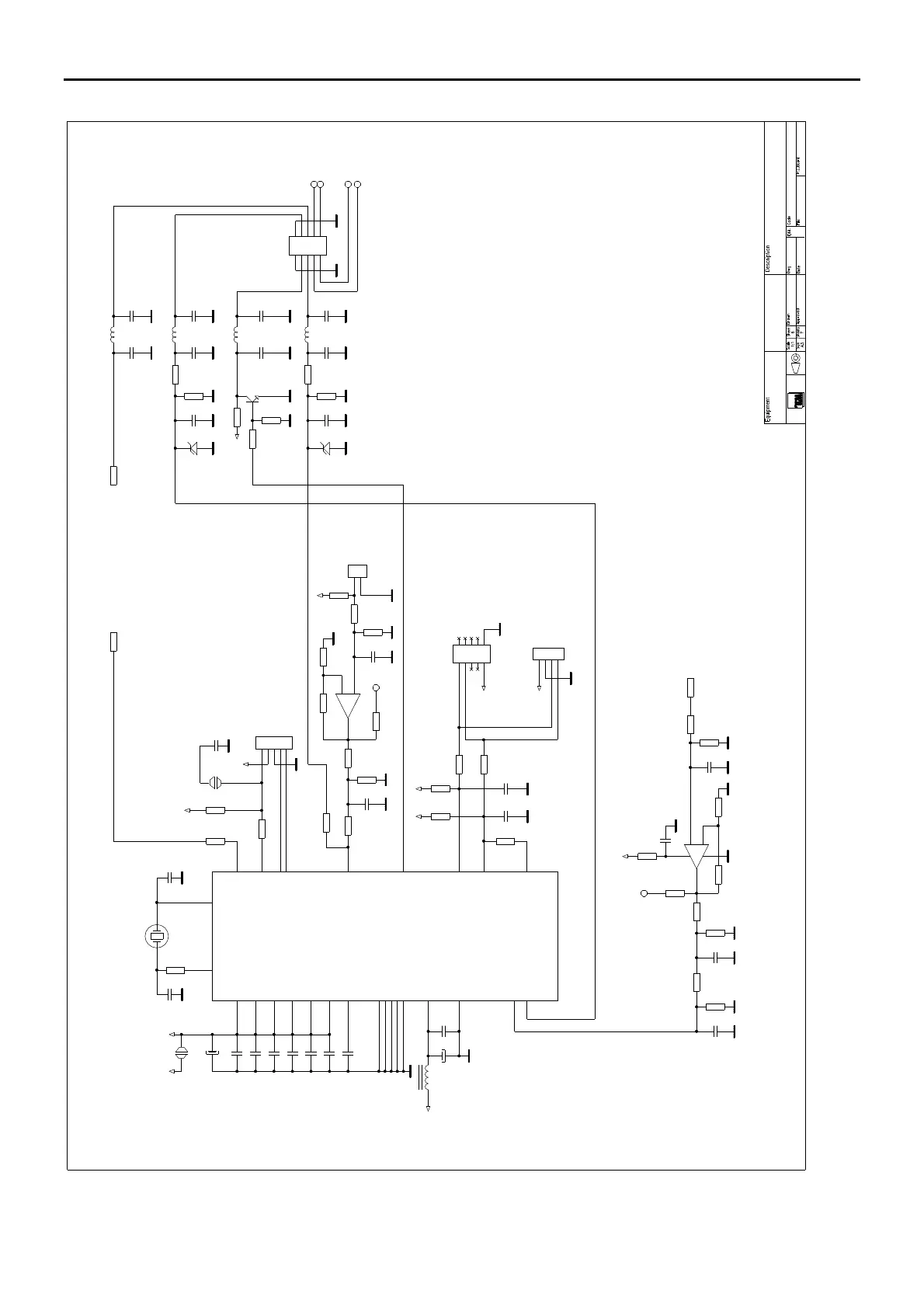
Schematic
ST
AF
33316
04.08.14
13M31660
FM Modulator mother board
G3166-1
C205
C161
TP18
1
TP17
1
TP12
1
R417
C206
C209
C149
R312
R322
R315
R324
J18
+
1
+
3
+
5
+
7
+
9
+
2
+
4
+
6
+
8
+
10
JP20
1 2
R328
R313
TP16
1
R410
IC32A
3
2
1
+
-
JP21
12
L19
R406
C147
C150
R413
C159
R418
R405
C143
R323
C197
R314
C148
R407
R408
C154
TP22
1
L14
R317
R412
R325
C198
C156 C157
L17
C145
IC26B
64
63
2
16
37
46
62
86
85
15
36
45
65
75
30
31
21
22
13
27
26
42
50
49
51
71
24
C144
C203
TR10
1
2
2
3
3
J16
1
2
3
4
5
L16
R320
DZ7
1 3
C202
R321
J19
1
2
3
4
J17
1
2
Y2
R327
R316
TP11
1
C201
C160
R419
R414
C207
J25
+
1
+
3
+
5
+
7
+
9
+
2
+
4
+
6
+
8
+
10
C200
R318
R409
C151
R415
C199
R326
C208
R411
R319
R329
C146
C158
R404
C155
L18
R311
R330
C152
IC32B
5
6
7
84
+
-
R416
C153 10u 10V
DZ8
1 3
VCC+3V3
VCC
VCC
VCC
+15V
+15V
+3V3 +3V3
+5V
+5V
+3V3
VREG_A1V
UNB
TMP MIS.
I2C EXP
SCL
SDA
I2C EXP
ALIM-1
13M31660 Mother Board - Schematic Diagram - Page 7 of 7

Table of Contents