EasyManua.ls Logo

Texas Instruments bq76930 - Bq76930 Evm Schematic Diagram AFE1

Texas Instruments bq76930
61 pages
Print Icon
To Next Page IconTo Next Page
To Next Page IconTo Next Page
To Previous Page IconTo Previous Page
To Previous Page IconTo Previous Page
Loading...
DSG
1
CHG
2
VSS
3
SDA
4
SCL
5
TS1
6
CAP1
7
REGOUT
8
REGSRC
9
VC5X
10
NC
11
NC
12
TS2
13
CAP2
14
BAT
15
VC10
16
VC9
17
VC8
18
VC7
19
VC6
20
VC5B
21
VC5
22
VC4
23
VC3
24
VC2
25
VC1
26
VC0
27
SRP
28
SRN
29
ALERT
30
U1
BQ7693000DBT
1µF
C18
1µF
C
9
1.00k
R31
1.00k
R21
4.7µF
C27
TP27
DNP
100
R44
100
R46
100
R45
100
R47
499k
R42
4
1
2
3
J8
22-05-3041
10.0k
R49
10.0k
R48
1
2
J7
PEC02SAAN
1
2
J6
PEC02SAAN
GND
GND
GND
1µF
C21
GND
10.0k ohm
RT1
4700pF
C26
GND
GND
TP36
DNP
TP35
DNP
TP34
DNP
BATT-
E3 E4
BATT-
1
2
3
4
S1
4-1437565-1
3.01k
R43
5.6V
D25
5.6V
D26
C5
C
4
C3
C1
C0
SCL pull up
S
DA pull up
5
4
1
2
3
6
7
8
9
10
11
J5
395021011
C2
C6
C7
C8
C9
C
10
100
R19
1µF
C
19
GND
100
R18
1.00k
R30
5.6V
D14
10.0k
R40
1µF
C17
100
R17
1.00k
R29
5.6V
D13
10.0k
R39
1µF
C16
100
R16
1.00k
R28
5.6V
D12
10.0k
R38
1µF
C15
100
R15
1.00k
R27
5.6V
D11
10.0k
R37
1µF
C14
100
R14
1.00k
R26
5.6V
D10
10.0k
R36
1µF
C13
100
R13
1.00k
R25
5.6V
D9
10.0k
R35
1µF
C12
100
R12
1.00k
R24
5.6V
D8
10.0k
R34
1µF
C11
100
R11
1.00k
R23
5.6V
D7
10.0k
R33
1µF
C10
100
R10
1.00k
R22
5.6V
D6
10.0k
R32
TP26
DNP
TP25
DNP
TP24
DNP
TP23
DNP
TP22
DNP
TP21
DNP
10.0k ohm
RT2
4700pF
C25
10.0k ohm
RT3
DNP
4700pF
C24
DNP
1µF
C23
1µF
C22
DNP
1.00k
R20
1µF
C8
0.8V
D20
BAT54T1G
DNP
0.8V
D21
BAT54T1G
DNP
0.8V
D19
BAT54T1G
DNP
0.8V
D18
BAT54T1G
DNP
0.8V
D17
BAT54T1G
DNP
0.8V
D16
BAT54T1G
DNP
TP20
DNP
TP19
DNP
TP18
DNP
TP17
DNP
TP16
DNP
TP15
DNP
TP33
DNP
TP30
DNP
TP32
DNP
TP29
DNP
TP31
DNP
TP28
DNP
C10
C9
C8
C7
C6
C5
C4
C3
C2
C1
C0
2
16
20V
Q6A
FDY1002PZ
5
43
20V
Q6B
FDY1002PZ
2
16
20V
Q7A
FDY1002PZ
5
43
20V
Q7B
FDY1002PZ
2
16
20V
Q8A
FDY1002PZ
5
43
20V
Q8B
FDY1002PZ
2
16
20V
Q9A
FDY1002PZ
5
43
20V
Q9B
FDY1002PZ
2
16
20V
Q10A
FDY1002PZ
5
43
20V
Q
10B
FDY1002PZ
5.6V
D15
10.0k
R41
100V
D24
DNP
100V
D23
100V
D22
470pF
C20
DNP
I2C
C0
ALERT
SRN
SRP
VC10B
VC11
VC12
VC13
VC14
VC15
BAT
REGSRC
CHG
DSG
VC10X
CAP1
REGOUT
SCL
SDA
C1
C1
C2
C3
C4
C5
C7
C6
C8
C9
C10
VC5X
VC5X
VC5X
www.ti.com
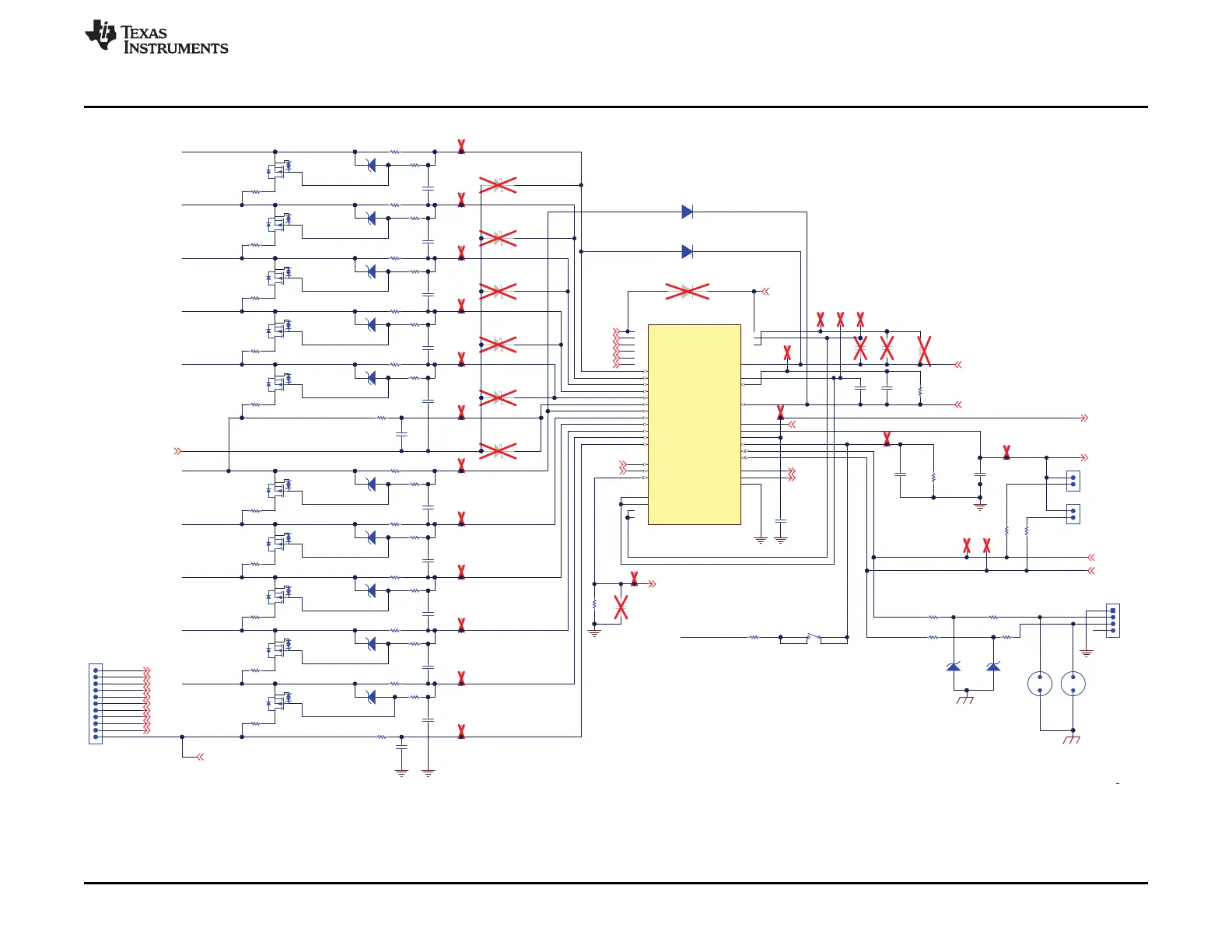
Circuit Module Physical Construction
Figure 27. bq76930EVM Schematic Diagram AFE1
45
SLVU925BApril 2014Revised July 2014 bq76930 and bq76940 Evaluation Module User's Guide
Submit Documentation Feedback
Copyright © 2014, Texas Instruments Incorporated

Table of Contents

Related product manuals