EasyManua.ls Logo

Texas Instruments bq76930 - Bq76930 Evm Schematic Diagram Gauge

Texas Instruments bq76930
61 pages
Print Icon
To Next Page IconTo Next Page
To Next Page IconTo Next Page
To Previous Page IconTo Previous Page
To Previous Page IconTo Previous Page
Loading...
NC
1
ALERT
2
SDA
3
SCL
4
PRECHG
5
VAUX
6
BAT
7
PRES
8
KEYIN
9
SAFE
10
SMBD
11
VEN
12
SMBC
13
DISP
14
PWRM
15
LED1
16
LED2
17
LED3
18
LED4
19
LED5
20
VSS
21
VSS
22
VSS
23
MRST
24
VSS
25
VCC
26
RBI
27
NC
28
ADREN
29
SMBA
30
U2
BQ78350DBT
1.00Meg
R111
5.6k
R105
100
R115
100
R118
100
R114
100
R119
4
1
2
3
J17
22-05-3041
GND
BATT-
E7 E8
BATT-
1.00Meg
R117
1.00Meg
R116
GND
GND
1
2
3
4
S2
4-1437565-1
1
2
J12
PEC02SAAN
100
R82
100
R89
100
R83
100
R90
BATT-
1
2
J11
PEC02SAAN
50V
Q19
BSS138
Q18
MMBTA92
10.0k
R108
100V
D46
GND
0.1µF
C41
10.0k
R112
TP57
DNP
TP58
DNP
TP55
196k
R106
49.9k
R110
100k
R109
Green
D51
Green
D50
Green
D49
Green
D48
Green
D52
221k
R120
GND
GND
GND
GND
GND
0.1µF
C40
1
2
3
J16
PEC03SAAN
GND
1.00Meg
R91
DNP
1.00Meg
R92
DNP
1.00k
R98
DNP
1.00k
R99
DNP
GND
ALT
16/17
Addr select
GG_PWR
GG_SCL
GG_SDA
GG_ALERT
GG_/KEYIN
GG_/PRES
SMBA
16V
D47
M
MSZ5246B-7-F
5.6V
D44
5.6V
D43
5.6V
D54
5.6V
D53
TP60
DNP
TP56
DNP
/KEYIN
/PRES
1 2
3 4
5 6
7 8
9 10
J14
PEC05DAAN
GND
GG_PWR
0
R85
DNP
Q21
DNP
TP59
AFE-GG
100V
Q
17
BSS123
Alternate pattern for low voltage
low current operation
0
R87
0
R86
Install one part only
1
3
2,4
Q20
ZXTN19100CZTA
E6E5
100k
R107
300k
25 ppm/C
R94
100k
25 ppm/C
R95
100k
25 ppm/C
R97
11.3k
25 ppm/C
R102
100V
Q16
BSS123
-100V
Q15
ZXMP10A13FTA
0.1µF
C42
GND
16V
D45
MMSZ5246B-7-F
100k
R103
TP53 TP54
100k
R101
5
4
1
2
3
6
7
J13
TSW-107-07-G-S
DNP
11.3k
25 ppm/C
R96
GND GND GND
3300pF
C39
3300pF
C38
DNP
GND
L
M
H
BV
1.00Meg
R100
DNP
1.00Meg
R104
SMB
1 2
3 4
5 6
J15
PEC03DAAN
100k
25 ppm/C
R93
DNP
100k
25 ppm/C
R88
DNP
300k
25 ppm/C
R84
DNP
1.00k
R80
DNP
1.00k
R81
DNP
CHG
DSG
CAP1
C15
C10
SCL
SDA
REGOUT
ALERT
PFD PACK-
1.00k
R113
DNP
EDSG
ECHG
EPCHG
EPM
EVEN
EVAUX
www.ti.com
Circuit Module Physical Construction
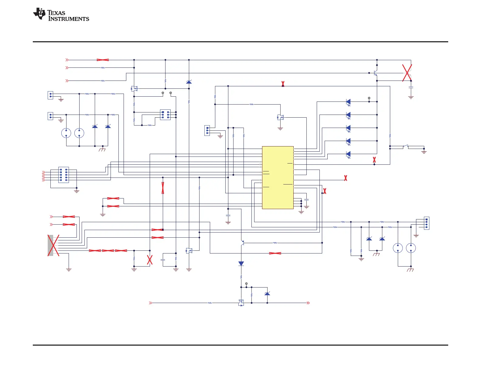
Figure 29. bq76930EVM Schematic Diagram Gauge
47
SLVU925BApril 2014Revised July 2014 bq76930 and bq76940 Evaluation Module User's Guide
Submit Documentation Feedback
Copyright © 2014, Texas Instruments Incorporated

Table of Contents

Related product manuals