EasyManua.ls Logo

Thomas 85 - Electrical System

Thomas 85
59 pages
Print Icon
To Next Page IconTo Next Page
To Next Page IconTo Next Page
To Previous Page IconTo Previous Page
To Previous Page IconTo Previous Page
Loading...
38
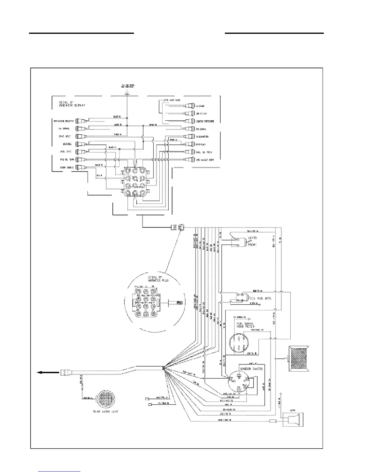
4 MAINTENANCE
4. 9A ELECTRICAL SCHEMATIC
(ROPS Side)
C3257
ROPS Wire Harness

Other manuals for Thomas 85

Related product manuals