EasyManua.ls Logo

Thytronic DMC3S - Page 49

Thytronic DMC3S
110 pages
Print Icon
To Next Page IconTo Next Page
To Next Page IconTo Next Page
To Previous Page IconTo Previous Page
To Previous Page IconTo Previous Page
Loading...
49
DMC3S - Manual - 08 - 2021
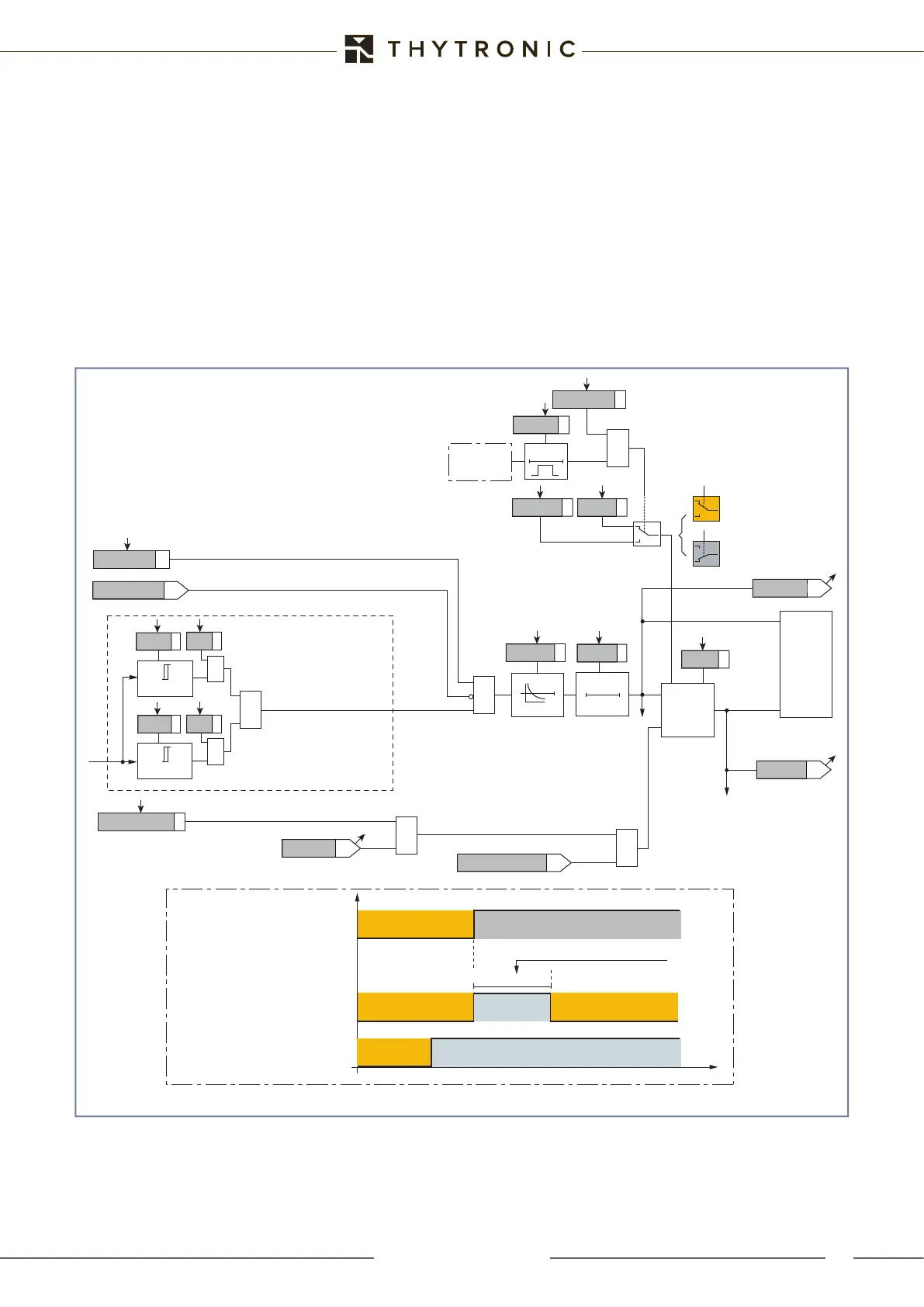
Shrink time
For each of the programmed thresholds with definite time characteristic you can set the contracted
time by setting to ON the parameter EnTcINe>def, EnTcINe>>def and regulating the con-
tracted time (tcINe>def, tcINe>>def) and operating time (tatcINe>def, tatcINe>>def).
Once the breaker closes, during the operating time (e.g.: tatcINe>def), the value of the trip time
(e.g.: tNe>def ) is replaced by the contracted time (e.g.: tcINe>def ); when the operating time
expires the trip time is reset (e.g.: tNe>def ).
The related parameters are available in the menu Set \ Protections \ Neutral overcurrent - 51N(E) \
Threshold INe> (Threshold INe>>) \ Definite time.
Second harmonic restraint
For each of the thresholds (I
Ne
>, I
Ne
>>) you can set a second harmonic restraint block by setting to
ON the parameter INe>2ndh-REST, INe>>2ndh-REST.
The related parameters are available in the menu Set \ Configuration parameters A(or B) \ Neutral
overcurrent - 51N(E) \ Threshold INe> (Threshold INe>>) \ Parameters.
Fun_50N-51N(E).ai
t
Ne>RES
T0
RESET
t
Ne>
0T
1
t
Ne>inv
t
Ne>RES
Start INe>
Trip INe>
Start I
2ndh>
ONInhibit
(from INe>> element)
ONEnable IE> residual overcurrent element
INe> inhibition
Block1, Block2
&
&
2nd harmonic restraint enable (ONEnable)
INe>2ndh-REST
TRIPPING MATRIX
(LED+RELAYS)
I
Ne
> Curve
0T
INe> Enable
I
Ne
>TR-K
I
Ne
>TR-L
I
Ne
>ST-L
I
Ne
>ST-K
I
E
1
&
State
I
Ne
>
inv
I
E
I
Ne
>
def
I
E
I
Ne
>
inv
I
Ne
>
def
&
State
&
EnTcINe>def
t
Ne>def
t
CINe>def
t
atcIE
>
def
t
atcINe
>
def
CB control
0 =
t
E>def
1 =
t
CIE>def
0
“1”
CB control
tatcINe>def
tcINe>deftNe>def tNe>def
BREAKER OPEN
Breaker state
Shrink time enable
Threshold timer
t
BREAKER CLOSED
OFF
Shrink time trip
ON
Functional diagram of the rst threshold of the neutral overcurrent function 51N(E)

Table of Contents

Related product manuals