EasyManua.ls Logo

Thytronic DMC3S - Page 80

Thytronic DMC3S
110 pages
Print Icon
To Next Page IconTo Next Page
To Next Page IconTo Next Page
To Previous Page IconTo Previous Page
To Previous Page IconTo Previous Page
Loading...
80
DMC3S - Manual - 08 - 2021
CLOSING COMMAND BREAKER DIAGNOSTICS
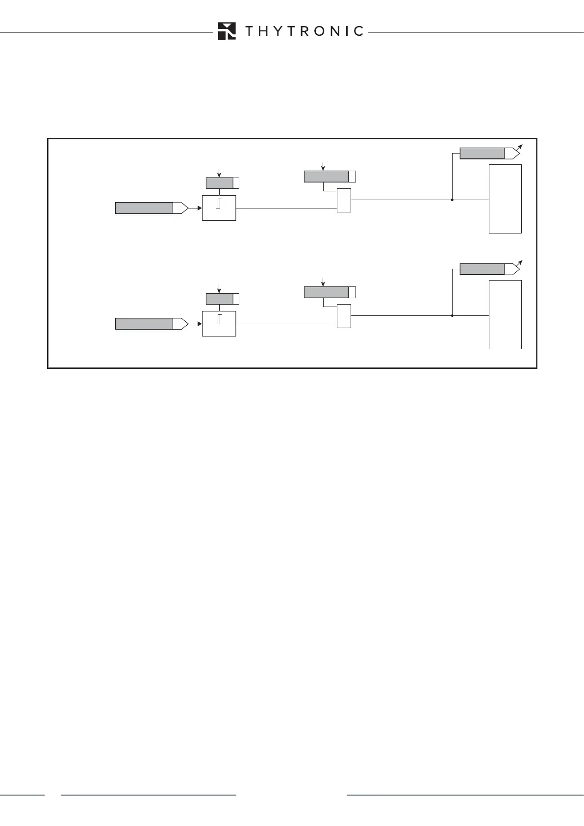
The breaker diagnostic function uses a variety of criteria to estimate the wear of the breaker.
1) Closing command count (ModeN.Close ON). When the set threshold is violated (N.Close) an
alarm signal is issued, which can be assigned to a final relay and/or indicator LED.
2) Duration of close command (Mode-tClose ON). The protection measures the time between the
close command, selected in relation to the associated final relay (Ktrig-Close), and acquisition
of the breaker closed status. When the set time period is exceeded (tClose>) an alarm signal is
issued, which can be assigned to a final relay and/or indicator LED..
CYCLIC OPERATION OF THE BREAKER
The DMC panel has a function (which can be enabled/disabled) which cyclically operates the break-
er.
The function is active:
when the breaker is closed,
when the line is in service,
when no protection functions have been actuated,
when no cyclic reclosing is in progress.
Cyclic operation is characterised by an Open-Close cycle scheduled by days, time periods and fre-
quencies, with programmable duration of the Open state.
The function is automatically delayed by 60 minutes if a protection function is in start status (not
followed by trip). If a function has tripped or a manual command is given (whether local/remote), the
cyclic function is postponed to the next programmed trip day.
From CB position
N.Close-K
N.Close-L
TRIPPING MATRIX
(LED+RELAYS)
State N.Close
Closing transition
N.Close
ModeN.Close
&
From CB position
tClose-K
tClose-L
TRIPPING MATRIX
(LED+RELAYS)
State t.Close
Closing transition
tClose
Mode-t.Close
&
Breaker diagnostics - closing time count
Breaker diagnostics - closing count

Table of Contents

Related product manuals