EasyManua.ls Logo

Toa FV-200RF-AS - System Summary; System Overview Diagram

Toa FV-200RF-AS
68 pages
Print Icon
To Next Page IconTo Next Page
To Next Page IconTo Next Page
To Previous Page IconTo Previous Page
To Previous Page IconTo Previous Page
Loading...
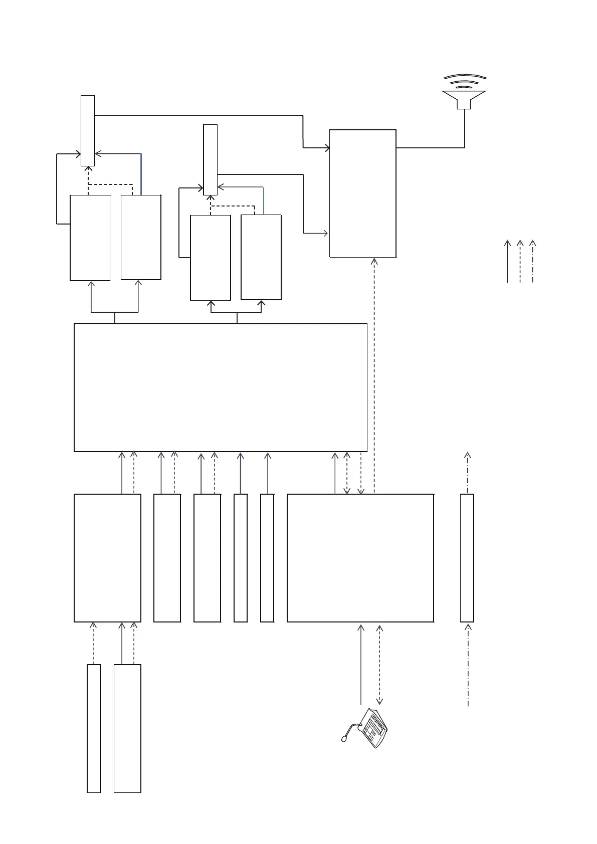
2. SYSTEM SUMMARY
6
"VUPNBUJ DGJSFBMB SNTZTUFN '"J OQVU
&NFSHFODZ"OOPVODFNFOU4XJ UDI
'JSFNB O'TNJ DSPQIPOF
.I$JOQVU &7PVUQVU"VEJP &7JOQVU"VEJP
#(.PVUQVU
5BML48
&7PVUQVU$POUSPM
&7JOQVU$POUSPM
5JNFSPQFSBUFET PVOET PVSDF
5I.&3"VEJP
5I.&3$POUSPM
1SJPSJUZPVUQVU
1#X
1"(I/("VEJP
1"(I/($POUSPM
#(.QM BZFS "6X ~
.JDSPQIPOF MIC/LINE 1~4
#(.JOQVU
113'LI/K"VEJ P 113'LI/K"VEJP
113'LI/K$POUSPM
113'LI/K$POUSPM
"LL$BMM "LL$BMM
(SPVQ
41LJOF~
41PVUQVU
(SPVQ
3.. (SPVQ
(SPVQ
(SPVQ
_7"$ 7D$T VQQMJFEUPSBDLJ OUFSOB MDPNQPOFOUT
)[
LFHFOE
"VEJPLJOF
$POUSPM LJOF
1PXFSLJOF
Speaker Selector SS-2010
FV-200PS-AS
FV-200EV-AS
FV-200RF-AS
Max.50 zones
FV-200PP-AS
FV-224AS-AS
OR
FV-248PA-AS
FV-200CA-AS
1"JOQVU
FV-224AS-AS
OR
FV-248PA-AS
Main
Standby
FV-224AS-AS
OR
FV-248PA-AS
FV-224AS-AS
OR
FV-248PA-AS
Main
Standby
FV-200CA-AS

Table of Contents

Related product manuals