EasyManua.ls Logo

Toshiba PA912 - Page 34

Toshiba PA912
116 pages
To Next Page IconTo Next Page
To Next Page IconTo Next Page
To Previous Page IconTo Previous Page
To Previous Page IconTo Previous Page
Loading...
Chapter 2 Installation and Wiring
6F8C1259
22
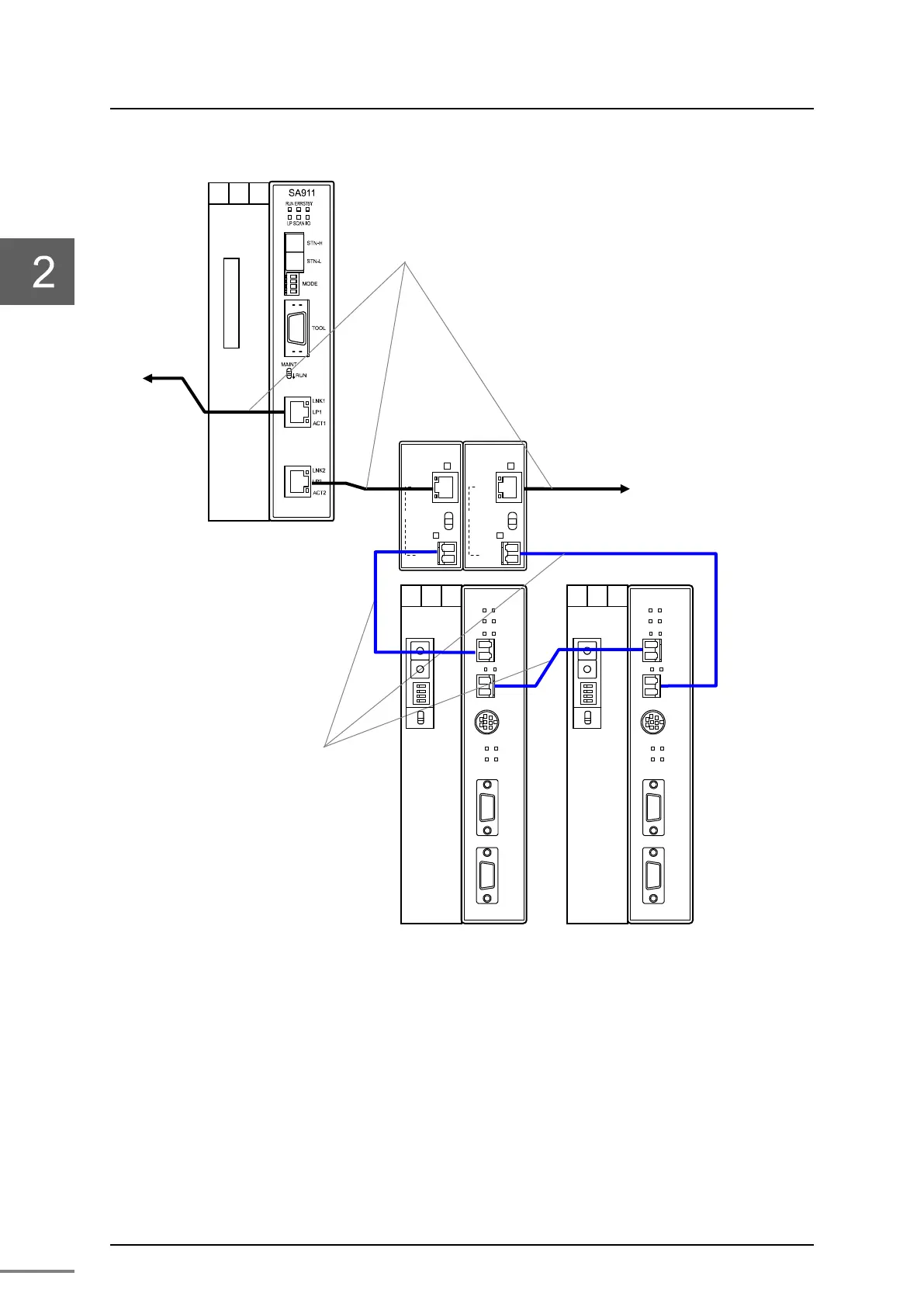
Figure 2-6 TC-net I/O loop transmission cable connection
(mixed system of electric cables and optical cables)
PA912
ERR
RUN
SCAN
LP
ACT2
LNK2
LP1
LP2
TOOL
COM
CFG
TOK
MODE
CONFIG PROFIBUS-DP
ACT1
LNK1
24V
0V
FG
1 2 3
PA912
ERR
RUN
SCAN
LP
ACT2
LNK2
LP1
LP2
TOOL
COM
CFG
TOK
MODE
CONFIG PROFIBUS-DP
ACT1
LNK1
24V
0V
FG
1 2 3
24V
0V
FG
1 2 3
from the
former LP2
RP913
RUN
-
1
ACT-TX1
TX-1
LNK-TX1
MAINT-1
↓RUN
ACT-FX1
FX-1
LINE
-
1
RUN
-
2
ACT-TX2
TX-1
LNK-TX2
MAINT-2
↓RUN
ACT-FX2
FX-2
LINE
-
2
to the
latter LP1
Transmission cables (electric)
Transmission cables (optical)
MODE
STN-H
STN-L
MAINT
↓RUN
MODE
STN-H
STN-L
MAINT
↓RUN

Table of Contents

Related product manuals