EasyManua.ls Logo

Unipulse F370 - 18 .Block Diagram

Unipulse F370
131 pages
Print Icon
To Next Page IconTo Next Page
To Next Page IconTo Next Page
To Previous Page IconTo Previous Page
To Previous Page IconTo Previous Page
Loading...
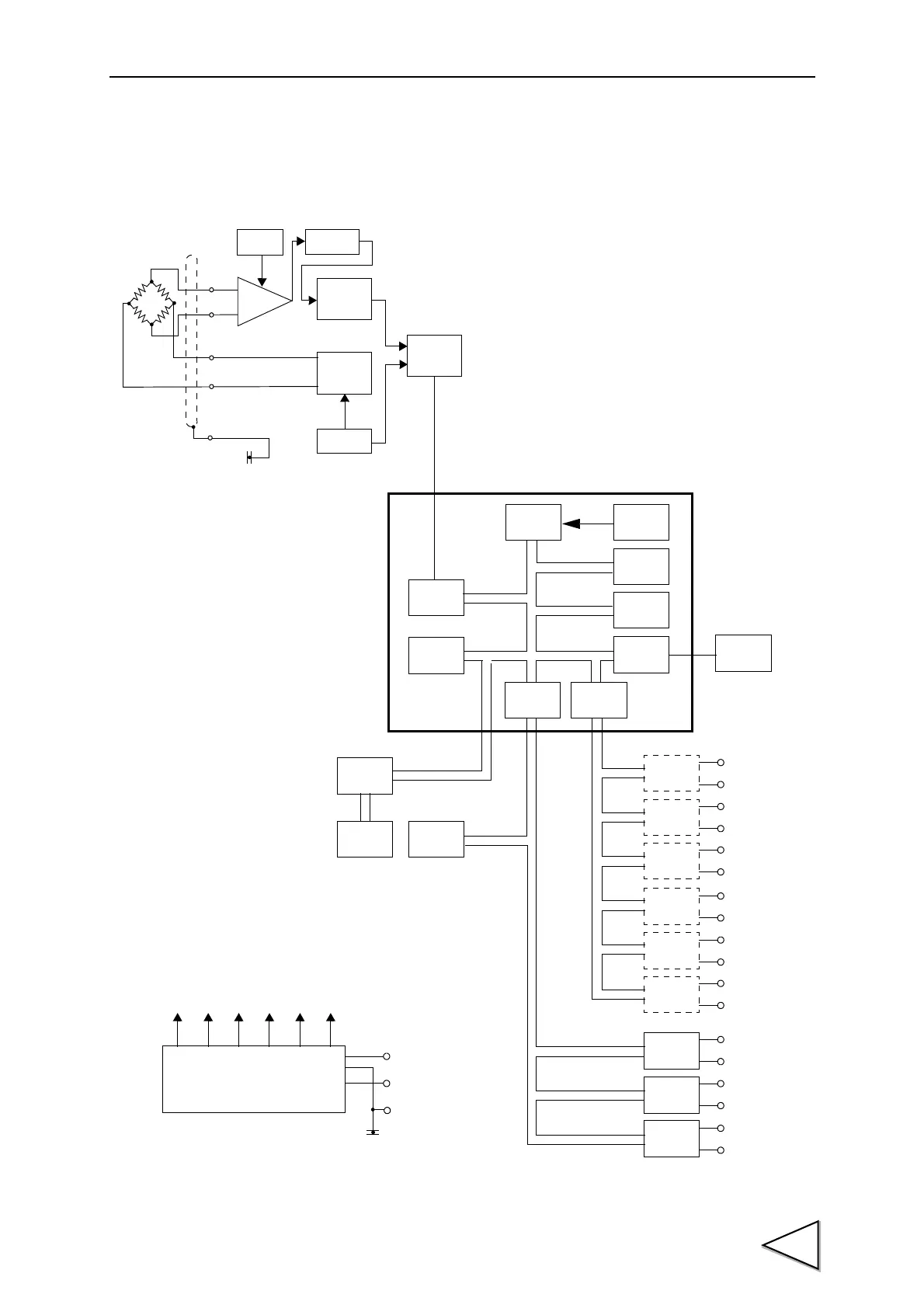
18.BLOCK DIAGRAM
105
18. BLOCK DIAGRAM
EXC
EXC
SIG
SIG
Low-pass
Fillter
×
100
Excitation
Referrence
A/D
F.G
FRAME
Zero
Serial
Port
Parallel
Port
Port
Port
Seria
Port
RAM
8Kbyte
CPU
32bit
Flash
ROM
128K
Watch
Dog
NOV.RAM
4096bit
Input
T/H DZ CODE0~3
DZ H/M ST/SP
8Line
6Line
Pallalel
SI/F
Device Net
CC-Link
RS485
HI HH HI OK
H/E
SIF
MPU
Key
LCD
LCD
ドライバ
D/A
RS-232C
BCD
LO LL
+12V +12V -12V +12V +33V
LCD
Isolation
AC IN
E.
FRAME
Power Supply Unit
+5V
Conversion
Voltage
Voltage
Input
Output
adjustment
Gain
adjustment

Table of Contents