EasyManua.ls Logo

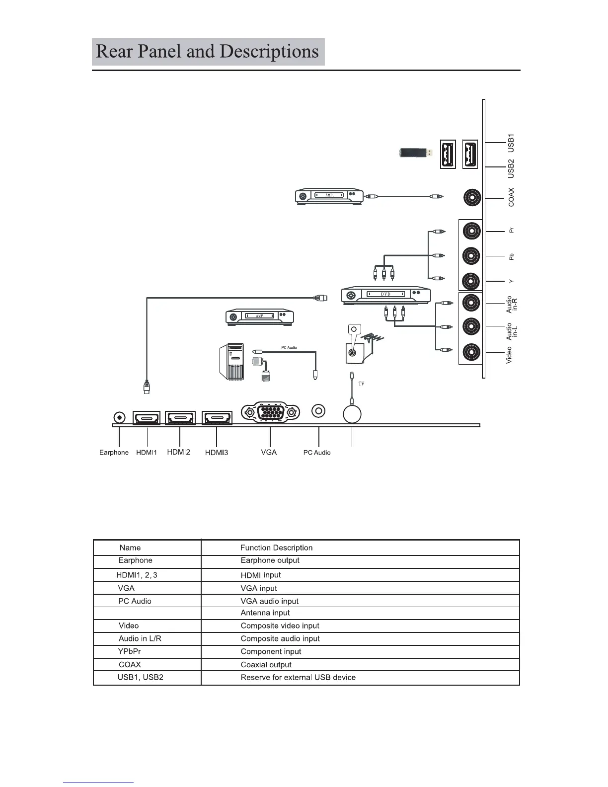
VDigi 32LEDS992 - Rear Panel and Descriptions

VDigi 32LEDS992
51 pages
Print Icon
To Next Page IconTo Next Page
To Next Page IconTo Next Page
To Previous Page IconTo Previous Page
To Previous Page IconTo Previous Page
Loading...
33
TV
TV

Related product manuals