EasyManua.ls Logo

Viessmann Vitocal 252-A Series - Page 54

Viessmann Vitocal 252-A Series
212 pages
Print Icon
To Next Page IconTo Next Page
To Next Page IconTo Next Page
To Previous Page IconTo Previous Page
To Previous Page IconTo Previous Page
Loading...
54
K
O
H
G F
L
O
F M N F K L
F
C
B
A
E
D
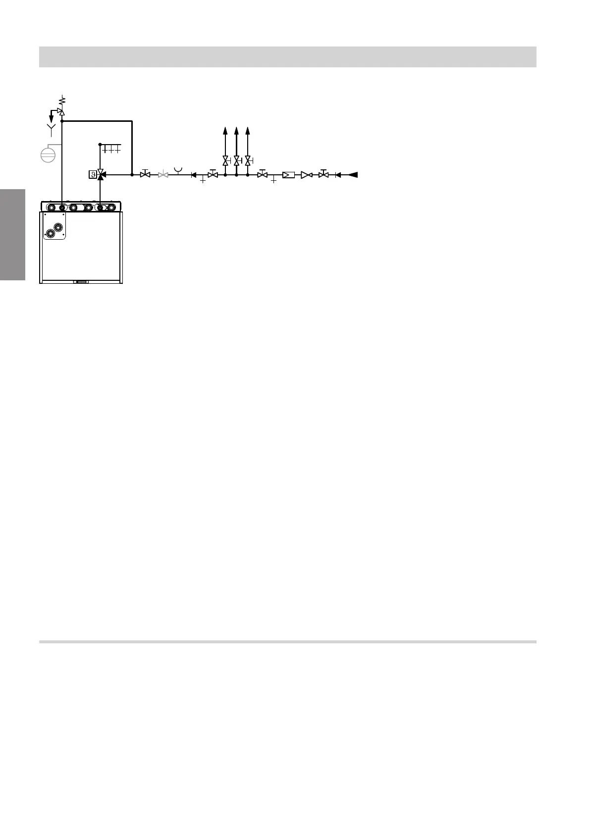
Fig. 39
A
Expansion vessel, suitable for drinking water
B
Visible discharge pipe outlet point
C
Safety valve
D
Automatic thermostatic mixing valve
E
DHW
F
Shut-off valve
G
Flow regulating valve
H
Pressure gauge connection
K
Non-return valve/pipe separator
L
Cold water
M
Drinking water filter
N
Pressure reducer to DIN 1988-200:2012-05
O
Drain valve
Safety valve
The DHW cylinder must have a safety valve to protect
against unduly high pressure.
Recommendation: Install safety valve above top edge
of cylinder. This means the DHW cylinder will not need
to be drained when working on the safety valve.
CH: According to W3 "Principles for creating potable
water installations", safety valves must be drained
directly via a visible unrestricted drain or via a short
outlet line to the drain network.
Drinking water filter
According to DIN 1988-2, a drinking water filter must
be installed in systems with metal pipework. Viess-
mann also recommends the installation of a drinking
water filter when using plastic pipes to DIN 1988 to
prevent contaminants entering the DHW system.
Automatic thermostatic mixing valve
With appliances that heat DHW to temperatures above
60 °C, an automatic thermostatic mixing valve must be
installed in the DHW line as protection against scald-
ing.
This also particularly applies when connecting solar
thermal systems.
Preparing the hydraulic connections
The following requirements must be met on site:
Components reflect current technology.
Components are approved in sealed unvented heat-
ing systems with operating pressures up to 3 bar.
Comply with manufacturer's instructions on installa-
tion.
Hydraulic connections
Hydraulic connection of the indoor unit (cont.)
6222080
Installation

Table of Contents

Related product manuals