EasyManua.ls Logo

VOGELS VGI - Electrical Connection Survey Landi Omegas 4 Cyl. ECU

VOGELS VGI
44 pages
Print Icon
To Next Page IconTo Next Page
To Next Page IconTo Next Page
To Previous Page IconTo Previous Page
To Previous Page IconTo Previous Page
Loading...
Vogels Autogas Systems VGI Hardware Manual System Description and Installation
VGI Technical Manual 2014-01-14.pdf Pagina 22 van 44
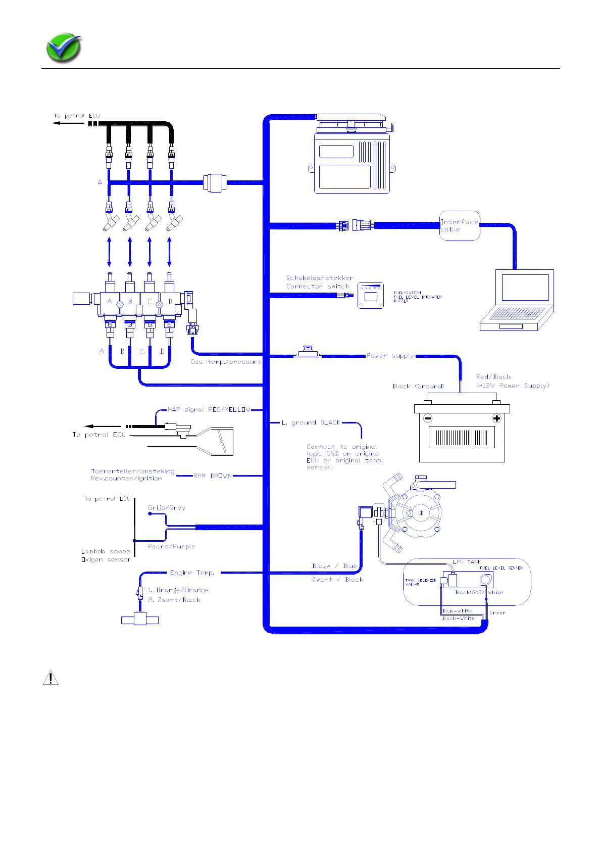
1.12.1.1 Electrical Connection Survey Landi Omegas 4 Cyl. ECU
Image is copyright protected by Luccio Engineering
N.B.: It is most important to connect petrol injection interruption connectors and gas injector
connectors in the same order.
The connectors for petrol injector interruption of the first cylinder are marked with “A”, cylinders 2, 3 and 4 must be
deactivated according to the order of the wire harness.
The connector also marked with “A” is used for the gas injector of the same first cylinder. The following gas
injectors are connected to connectors B, C and D respectively.
For more information, please refer to the chapter “Injection Signal Cutting Installation Instructions”.