EasyManua.ls Logo

Volvo V50 2012 - Anti-Theft Alarm C70

Volvo V50 2012
348 pages
Print Icon
To Next Page IconTo Next Page
To Next Page IconTo Next Page
To Previous Page IconTo Previous Page
To Previous Page IconTo Previous Page
Loading...
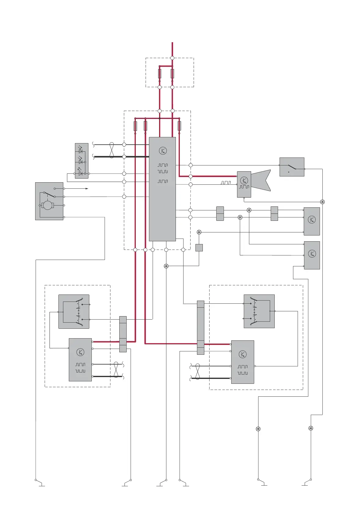
TP 39212202 C30/S40 (04-)/V50/C70 (06-) 2012 110
CAN
4/56
CEM
3/78
10/24
M
3
2
BK
BK
31/115 LHD
31/116 RHD
BK
BK
BK
BK
LIN
31/116 LHD
31/115 RHD
7/12
3
5
1
64/10B
2
6
64/70
7
2
F:15
F:30
31/11
BK
BK
63/217
63/86B
63/25
63/171
64/25G
63/218
7/158
3
1
5
MMS
7/122
3
1
5
MMS
H:21
H:17
OG-YE
WH-RD
OG-YE
WH-RD
OG-YE
WH-RD
OG-YE
WH-RD
16/35
1
SCM
E:36
G:1
OG-GN
WH-RD
3
2
31/114
3/62
2
1
G:19
BK-YE
63/121
BK
BK
7/100
C:24
F:19
F:18
C:31
BK
BK
30+
1
2
F4
2
F83
2
F82
2
F56
11 1
RD-YE
RD-BU
1
2
F18
E:22E:21
GY-RD
BU-RD
BN-BU
B:28
B:5
F:24
A:28
GN-RD
BK
OG-YE
WH-RD
BK
31/10
31/67
63/120
BK
LIN
15/31
4
1
CAN
A:9
A:18
A:14
3/126
DDM
A:12
A:3
BK
WH
20
64/41
21
3
21
64/43
20
3
CAN
3/127
PDM
A:12
A:3
4
4
BK
WH
BK
BK
BK
A:9
A:18
BK
A:14
BK
BK
BK
BK
BK
BK
BK
BK
FEEDBACK
2
1
2
1
LOCK
AJAR
3/110
1
8
RHD
LHD
FEEDBACK
2
1
2
1
LOCK
AJAR
3/100
1
RHD
LHD
8
G030020
Group 36 Additional electrical equipment
Anti-theft alarm C70

Table of Contents

Related product manuals