EasyManua.ls Logo

Volvo V50 2012 - Page 55

Volvo V50 2012
348 pages
Print Icon
To Next Page IconTo Next Page
To Next Page IconTo Next Page
To Previous Page IconTo Previous Page
To Previous Page IconTo Previous Page
Loading...
TP 39212202 C30/S40 (04-)/V50/C70 (06-) 2012 55
M
5 6
6/33
I4 PETROL
2 WD
1 4 2
ECM
B:7
B:40
A:42
A:8
4/46.7
A
BK-BU
B
CAN
3/9
2
1
C
GN-WH
BK-OG
63/53
30+
1
2
F18
CAN
CEM
F74
15/31
E:21
LIN
3/1
30
15X
5
50 S
B:7
B:2
64/111
5
RD RD
GY-BK
1
2
4/56
F57
1
2
1
2
F4
1
2
F26
1
2
F30
RD-YE
RD-BU
64/90
8
13
37
28
GY
GN-BU
GN-WH
64/111
64/51
7
7/51
1
5
2
6
3
4
2
R15
2/23
5
1
3
E:22
C:16
A:42
E:40
E:10
G:22
G:31
G:7
A:28
A:47
A:40
B:21
GN-WH
B:9
RD RD
GN-BU
GY
WH
YE
BN
E:28E:41
OG
OG-WH
BK-YE
31/10
7 8
31/84
63/12
BK-YEBK
GN-YE
B:8
BK-YE
A:5
BK-YE
BK-YE
BK-YE
31/132
GN-OG
BK
GN-WH
31/115
31/116
BK-OG
63/25
BK BK
BK-OG
LHD
RHD
4
B:19
B:31
4 CYL
1,6 L
I03059
B4164S3
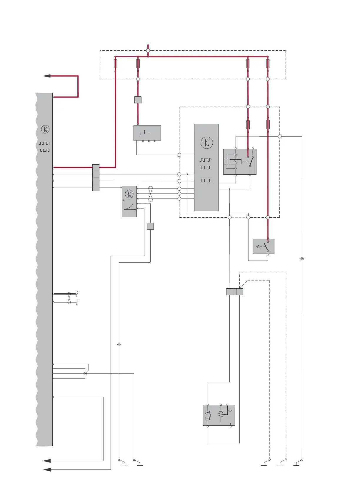
Group 28 Ignition system/control system
Engine management system, 4-Cyl. 1.6l 2:2

Table of Contents

Related product manuals