EasyManua.ls Logo

WarmFlow 70/90 - 14 Fault Finding

Default Icon
52 pages
Print Icon
To Next Page IconTo Next Page
To Next Page IconTo Next Page
To Previous Page IconTo Previous Page
To Previous Page IconTo Previous Page
Loading...
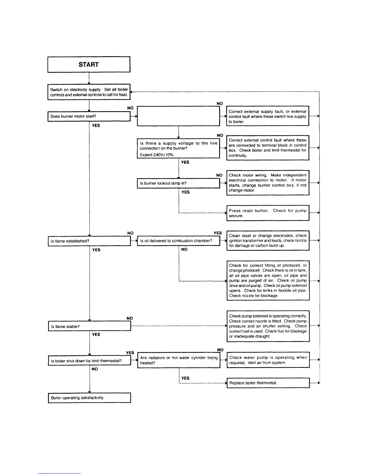
14.0 Fault Finding
Is there a supply voltage to terminal 12 in the
control panel or to the control thermostat.
Expect 240V±10%.
Page 44

Table of Contents

Other manuals for WarmFlow 70/90

Related product manuals