EasyManua.ls Logo

Worcester Greenstar Ri - Water Systems and Pipework; Pipework for Plastic and Underfloor Heating; System Connections and Valves; Sealed Central Heating System Pipework

Worcester Greenstar Ri
53 pages
Print Icon
To Next Page IconTo Next Page
To Next Page IconTo Next Page
To Previous Page IconTo Previous Page
To Previous Page IconTo Previous Page
Loading...
WATER SYSTEMS & PIPEWORK
PLASTIC PIPEWORK & UNDER FLOOR
HEATING:
Any plastic pipework must have a polymeric
barrier with 600mm (minimum) length of
copper or steel pipe connected to the boiler.
Plastic pipework used for underfloor heating
must be correctly controlled with a
thermostatic blending valve limiting the
temperature of the circuits to approx. 50°C.
CONNECTIONS/VALVES:
All system connections, taps and mixing
valves must be capable of sustaining a
pressure up to 3 bar.
Radiator valves should conform to
BS2767:10.
All other valves should conform to BS1010.
On new installations TRV’s must be used on
all radiators except where a room thermostat
is sited. On all installations they should at
least be fitted in the sleeping areas. See note
below on open radiator/bypass
A drain cock is required at the lowest point
on the system.
An air vent is required at the highest point on
the system.
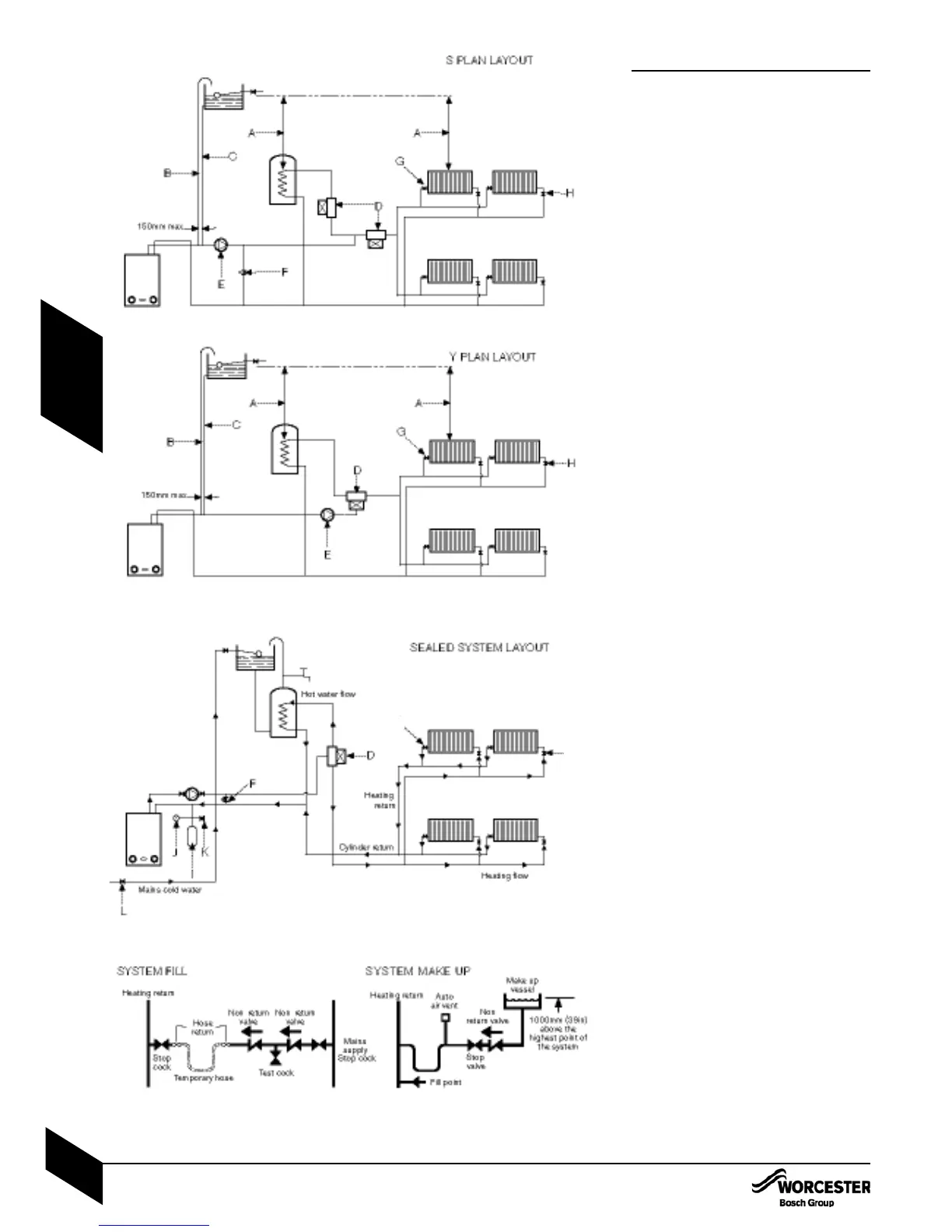
S and Y PLAN SYSTEM:
NB Generally a bypass is not nesessary on
a Y plan system as one of the ports is open
to flow.
A Static Head - Minimum static head 250mm
measured from the highest point in the heating
system (top surface of the appliance or highest
point in the heating system) to the water level in
the feed and expansion tank.
B Heating Vent (22mm minimum)
C Primary Cold Feed (15mm minimum)
D Diverter Valve and Zone Valves
E Pump
F Automatic Bypass
G Radiator Valve (Flow)
H Lockshield Valve (Return)
NB A drain cock should be fitted at the
lowest point of the heating circuit and
beneath the appliance.
FULLY PUMPED SEALED SYSTEM:
The CH sealed system must be filled using a
WRAS approved filling loop or comply with
the diagram opposite for System fill
Do not use galvanised pipes or radiators.
I Expansion Vessel
J Pressure Guage
K Relief Valve
L Stop Valve Fixed Cylinder Type or sealed
systems approved connection
NB A drain cock should be fitted at the
lowest point of the heating circuit and
beneath the appliance.
H
G
WATER SYSTEMS & PIPEWORK
INSTALLATION & SERVICING INSTRUCTIONS FOR WORCESTER BOSCH GREENSTAR Ri
8 716 109 699a (05/05)
9
PRE -
INSTALLATION
INSTALLATIONCOMMISSIONING