EasyManua.ls Logo

Yamaha IPA8200 - Page 81

Yamaha IPA8200
96 pages
Print Icon
To Next Page IconTo Next Page
To Next Page IconTo Next Page
To Previous Page IconTo Previous Page
To Previous Page IconTo Previous Page
Loading...
STEREO
PARALLEL
BRIDGE
STEREO
BRIDGE
PARALLEL
MODE
INPUT
IC11 2/2
IC11 1/2
IC31 1/2
IC31 2/2
MODE
STEREO
BRIDGE
PARALLEL
STEREO
BRIDGE
PARALLEL
INPUT
INPUT
CH A
CH B
CH C
CH D
3
2
5
6
3
2
+
+
+
STEREO
PARALLEL
BRIDGE
STEREO
PARALLEL
BRIDGE
CN13 (12P)
CN104 (12P)
6
5
+
INPUT
IC101 1/2
GAIN
3
2
+
MUTE
VR101
ATTENUATOR
ATTENUATOR ATTENUATOR
ATTENUATOR
ATTENUATOR
ATTENUATOR
HPF
Fc=20Hz
Fc=55Hz
Fc=20Hz
Fc=55Hz
Fc=20Hz
Fc=55Hz
Fc=20Hz
Fc=55Hz
Fc=20Hz
Fc=55Hz
Fc=20Hz
Fc=55Hz
Fc=20Hz
Fc=55Hz
Fc=20Hz
Fc=55Hz
HPF
IC102
HPF
VR201
ATTENUATOR
ATTENUATOR
VR301
IC301 1/2
3
2
+
GAIN
MUTE
CH C
CH D
CH G
CH H
VR401
GAIN
MUTE
IC301 1/2
5
6
+
HPF
HPF
HPF
IC202
5
6
IC101 2/2
+
GAIN
MUTE
CH A
CH B
CH E
CH F
IC501 1/2
HPF
HPF
HPF
IC502
3
2
+
GAIN
VR501
MUTE
5
6
IC5012/2
+
GAIN
MUTE
VR601
CN101 (40P)
CN17 (40P)
CN104 (12P)
CN13 (12P)
HPF
HPF
HPF
IC602
HPF
HPF
HPF
IC302
HPF
HPF
HPF
IC402
HPF
HPF
HPF
IC702
3
2
IC701 1/2
+
GAIN
VR701
MUTE
5
6
IC501 2/2
+
GAIN
VR801
MUTE
HPF
HPF
HPF
IC802
LEDs
LEDs
LEDs
CN102 (12P)
CN1106 (12P) CN19 (3P)
CN59 (3P)
Clip Level
Clip Level
Detect
Detect
Detect
Detect
Detect
Detect
Detect
Detect
Clip Level
Clip Level
IC1101 1/2
2
-
1
P3
P1
Comp.
Comp.
Comp.
CN18 (2P)
IC1101 2/2
6
-
7
-
21
IC1301 1/2
-
6
7
IC1301 1/2
Comp.
CN12 (10P)
CN1107 (10P)
STEREO
PARALLEL
BRIDGE
STEREO
BRIDGE
PARALLEL
3
2
MODE
+
IC51 1/2
INPUT
INPUT
INPUT
5
6
3
2
+
+
IC51 2/2
IC71 1/2
STEREO
PARALLEL
BRIDGE
CN105 (12P)
CN53 (12P)
+15V
-15V
CN16 (3P)
Comp.
Comp.
Comp.
STEREO
PARALLEL
BRIDGE
STEREO
PARALLEL
BRIDGE
STEREO
BRIDGE
PARALLEL
5
6
MODE
+
IC71 2/2
INPUT
CH E
CH F
CH G
CH H
CN106 (3P)
CN107 (3P)
POWER INDICATOR
POWER SWITCH
SW971
FAN
(RIGHT)
FAN
(LEFT)
TOP
ERR
CN1301 (11P)
1101 (11P)
CN1302 (11P)
1100 (11P)
TOP
ERR
1100 (11P)
1101 (11P)
CN1102 (11P) CN1101 (11P)
1100 (11P)
CN1202 (11P)
+VB-VB+VB-VB
+VB-VB
+VB-VB +VB-VB
+VB-VB+VB-VB
+VB-VB
TOP
ERR
1101 (11P)
CN1201 (11P) CN1104 (8P)
+VB
-VB
CN904 (11P)
CN1103 (11P)
+VB
-VB
VDR
PROTECTION
Power Supply
F901
F901
Power Supply
CN904 (11P)
CN1303 (11P)
+VB
-VB
VDR
PROTECTION
SIGNAL INDICATOR
PROTECTION INDICATOR
DC PROTECTION
THERMAL PROTECTION
POWER ON PROTECTION
OVER CURRENT
PROTECTION
CN1402 (11P)
CN1401 (11P)
1100 (11P)
1101 (11P)
TOP
ERR
CN1105 (2P)
CN988 (2P)
CN970 (2P)
CN987 (2P)
CN989 (2P)CN983 (2P)
TOP
ERR
1101 (11P)
CN1501 (11P)
1100 (11P)
CN1502 (11P)
CN103 (12P)
CN1506 (12P)
Clip Level
Clip Level
Clip Level
Clip Level
IC1501 1/2
IC1501 2/2
IC1701 1/2
IC1701 2/2
2
2
6
6
-
-
-
-
CN52 (10P)
CN1507 (10P)
CN58 (2P)
P7
P5
Comp.
RY971
POWER SUPPLY
CN985
CN984 (2P)
CN986 (3P)
TOP
ERR
CN1701 (11P)
1101 (11P)
CN1702 (11P)
1100 (11P)
CN1802 (11P)
CN1801 (11P)
1100 (11P)
1101 (11P)
TOP
ERR
SIGNAL INDICATOR
PROTECTION INDICATOR
DC PROTECTION
THERMAL PROTECTION
POWER ON PROTECTION
OVER CURRENT
PROTECTION
1100 (11P)
1101 (11P)
CN1602 (11P)
CN1601 (11P)
TOP
ERR
CN1505 (2P)
+15V
-15V
CN902 (3P)
CN901 (3P)
CN903 (3P)
CN978 (3P)
CN977 (3P)
CN979 (3P)
CN902 (3P)
CN901 (3P)
CN903 (3P)
CN974 (3P)
CN973 (3P)
CN980 (3P)
+15V
CN15 (8P) CN14 (8P)
CN16 (17P)
CN902 (3P)
CN901 (3P)
CN903 (3P)
CN976 (3P)
CN975 (3P)
CN982 (3P)
Power Supply
Power Supply
F901
F901
CN902 (3P)
CN901 (3P)
CN903 (3P)
CN972 (3P)
CN971 (3P)
CN981 (3P)
+VB
-VB
VDR
PROTECTION
CN904 (11P)
CN1504 (11P)
CN1703 (11P)
CN904 (11P)
+VB
-VB
VDR
PROTECTION
CN1503 (11P)
REAR
FRONT
LED
AMP (C)
AMP (E)
AMP (G)
AMP (F)
AMP (H)
AMP (D)
AMP (B)
POWER (A-B)
POWER (C-D)
POWER (E-F)
POWER (G-H)
AMP (A)
MOTHER A-D
MOTHER E-H
INPUT POWER
CONNECTOR
ABCDEFGH I J
1
2
3
4
5
6
7
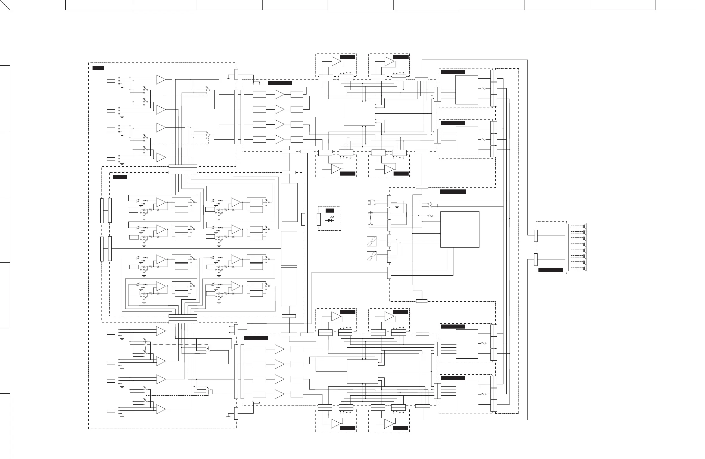
IPA8200
4
BLOCK DIAGRAM
(ブロックダイアグラム)

Related product manuals