EasyManua.ls Logo

Yamaha MT-09SP 2021 - Page 366

Yamaha MT-09SP 2021
752 pages
Print Icon
To Next Page IconTo Next Page
To Next Page IconTo Next Page
To Previous Page IconTo Previous Page
To Previous Page IconTo Previous Page
Loading...
8-11
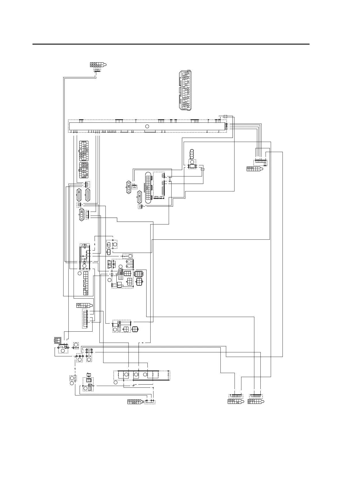
ELECTRIC STARTING SYSTEM
MTN890D
L/W
(B)
R/W
W
L/W
R
L/B
LB
Sb/W
Sb
W
Br
L/W
RR
L/B
B
(B)
(B)
R/WL/BL/WB/W
L/W
WW
L/W
BB
L/B L/B Y/B Y/B
L/R L/R L/RL/RB/L
B
B/L
BBBBB
W/B W/G B/W
R/W
BW
R/W L/W
O
Gy/RO/GP/BY/R
B
R/BG/BL/BLg/R
B
G/YR/L
B/WB/WR/LL/WY/BY/RR/G
(B)
R/WBr/Y
LG
W/R
Y/R
W
Y
Br
B/L
Y/B
B
W/B
(B)
Gy
LLVP
P/WLg/LO/WY/LL/B
B/LB/LBr/WGy/GG/LBr/LB/YL/W
W/YW/GG/WG/WLg/BL/WL/Y
(B)
R/W
R
R/W
R/W
R
R
R/W
R
R
R/W
(Dgy)
Y/B B/Y
Y/W L/Y
R
Br/L
(B)
Br
W/R
Y/R W/B
Y/B
Y
R
R
R
R
B
B
B
B
B
B
B
B/W
B
B
B
B
B
B/W
B
B
B
B
R
R/WR/W
R/W
R/W
B
B
B/W
B/W
B/W
B
B
B
B
B
L/B L/BY/B
L/W L/WW
L/Y
L
L/Y
B/Y
B
B/Y
W
L/W
W
L/W
64
49
5
ON
OFF
R
Br/L
25
26
23
24
OFF
ON
Y/B
Y/W
(Gy)
L/Y
B/Y
28
35
36
START
OFF
RUN
R
R/L
Y/G W/G
R/L
L/W
W/BW/GB/W
R/W
BR
W/R
Y/G
Y/B
(B)
W/G
W/B
Y/R
31
33
38
BB
(B)
39
4
3
9
3
11
12
L/W
L/B Y/B
W
L/B
Y/B
L/W
W
W
WL/W
L/W
B/Y
B
B/Y
L/Y
L
L/Y
L/B
Sb
L/W
R
L/B
L/BL/B
B
L
RWW
L/WR/W
R/W
B
B
Sb
B/Y
L/Y
R
B
B
R
R/W
L/W
RR
R
R
R
BB
B
RR
R/W
R/W R/W
Br/L
R
R
R
R/G
R
R/W
R/W
R/W
Br/L
R
R
R
Br/L
Br/L
Br/L
B
B
B/W
B
L/W L/B
B/WR/W
BB
B/WB/W
L/B
L/W
L/Y
R/W
L/W
R/G
B/Y
R
B
B
B/W
B/W
B
B
R/W
R
B

Table of Contents

Related product manuals