EasyManua.ls Logo

Yamaha MT-09SP 2021 - ABS (Anti-lock Brake System)

Yamaha MT-09SP 2021
752 pages
Print Icon
To Next Page IconTo Next Page
To Next Page IconTo Next Page
To Previous Page IconTo Previous Page
To Previous Page IconTo Previous Page
Loading...
9-36
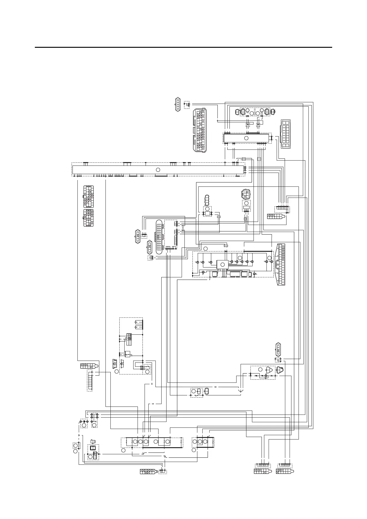
ABS (Anti-lock Brake System)
EAS20443
ABS (Anti-lock Brake System)
EAS32890
CIRCUIT DIAGRAM
MTN890
(B)
R/WL/BL/WB/W
WB
(R)
R/GY/B
(B)
R
L/W
B
B/W
W/G
GYL
R/B
Br
L/W
G/O W/Y
LBWY
L/B
YBr
WB
L/W
WW
L/W
BB
L/B L/B Y/B Y/B
L/R L/R L/RL/RB/L
B
B/L
BBBBB
Y
L/R
B
Y
L/R
(R)
(Gy)
R/G R/G R/W B/W
Lg
L/W L/B G/W
Y
W/G W/R G/B
W
W/G W/B Sb/W
G/L W/Y W/L Br/L
B
G/O Br/W Br/B
GBr
O
Gy/RO/GP/BY/R
B
R/BG/BL/BLg/R
B
G/YR/L
B/WB/WR/LL/WY/BY/RR/G
(B)
R/WBr/Y
LG
W/R
Y/R
W
Y
Br
B/L
Y/B
B
W/B
(B)
Gy
LLVP
P/WY/LL/B
B/LB/LBr/WGy/GB/YL/W
W/YW/GG/WG/WL/WL/Y
(B)
R/W
R
R/W
R/W
R
R
R/W
R
R
R
Br/L
R
R
R
R
B
B
B
B
B
B
B
B/W
B
B
B
B
B
B/W
B
B
B
B
B
B
B/W
B/W
B/W
B
B
B
B
B
L/B L/BY/B
L/W L/WW
B
B/W
B
BBBB
Y
L/R
(B)
(B)
60
63
57
45
5
ON
OFF
R
Br/L
21
22
76
72
64
65
L
YL
B
(B)
86
START
OFF
RUN
R
R/L
Y/G W/G
Y
L/R
(R)
26
27
4
3
9
3
10
11
12
14
3
16
17
18
B
W
58
WB
59
WB
Br Y
Br
90
BB
W
Y/B L/W
L/B
L/B L/W
Y/B
W
L/R
L/R
L/R
L/B
L/B
Y/B
L/W
L/W
W
B
B
RRR
R
R
R
BB
B
R
R/W
Br/L
R
L/R
L/R
L/R
L/R
L/R
R
R/G
R
R
R/W
R/W
R/W
R/W
Br/L
R
R
R
R
R/B
R
Br/L
Br/L
Br/L
B
B/W
B
B
B
L/R
B
B
B/W
R
R
R/G
R
L/W
R/W
G/O
B/W
L/B
L/W
L/W L/B
B/WR/W
W
Y/B
B
R/G
BB
B/WB/W
W/Y
W/G
L/B
L/W
G
W/Y
W/G
L
L
G/O
L/B
L/W
G
Br
Y
Y
W
W
B
B
R
L/W
R/B
Br
Y
B
B
B/W
R/L
R/W
L/W
R/G
R
L/R
Y
Y
Y
Y
Y
Y
Y
Y
Y
B
B
B/W
B/W
B
B
B
B/W

Table of Contents