EasyManua.ls Logo

Yamaha MT-09SP 2021 - FUEL PUMP SYSTEM

Yamaha MT-09SP 2021
752 pages
Print Icon
To Next Page IconTo Next Page
To Next Page IconTo Next Page
To Previous Page IconTo Previous Page
To Previous Page IconTo Previous Page
Loading...
8-45
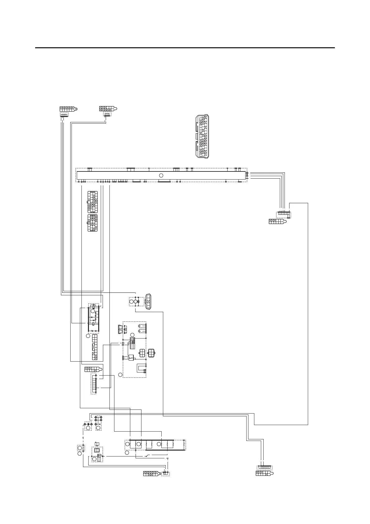
FUEL PUMP SYSTEM
EAS20081
FUEL PUMP SYSTEM
EAS30513
CIRCUIT DIAGRAM
MTN890
W
L/W
R
L/B
LB
Sb/W
Sb
W
Br
L/W
RR
W/B W/G B/W
R/W
BW
R/W L/W
O
Gy/RO/GP/BY/R
B
R/BG/BL/BLg/R
B
G/YR/L
B/WB/WR/LL/WY/BY/RR/G
(B)
R/WBr/Y
LG
W/R
Y/R
W
Y
Br
B/L
Y/B
B
W/B
(B)
Gy
LLVP
P/WY/LL/B
B/LB/LBr/WGy/GB/YL/W
W/YW/GG/WG/WL/WL/Y
(B)
R/W
R
R/W
R/W
R
R
R/W
R
R
R
Br/L
R/L G/W
BB
(B)
R
R
R
R
B
B
B
B
B
B
B
B/W
B
R/L
R/L
R/L
R/L
R/L
R
R
R/WR/W
R/W
R/W
B
B
B/W
B/W
B/W
B
B
B
B
B
45
5
ON
OFF
R
Br/L
21
22
31
33
START
OFF
RUN
R
R/L
Y/G W/G
R/L
L/W
W/BW/GB/W
R/W
BR
26
29
36
4
3
7
9
3
12
R/L
L/W
R
Br
R
R/W
R/W
B
RR R
R
R
BB
B
R
R/W
R/W
Br/L
Br
R
R
R/G
R
Br/L
R
R
R
R
R
Br/L
Br/L
Br/L
B
B
BB
B/WB/W
L/W
R/L
R/W
R/G
R
R/L
R/L
R
B
B
B/W
B/W
B
R/W
R

Table of Contents