EasyManua.ls Logo

Yamaha MT-09SP 2021 - Page 468

Yamaha MT-09SP 2021
752 pages
Print Icon
To Next Page IconTo Next Page
To Next Page IconTo Next Page
To Previous Page IconTo Previous Page
To Previous Page IconTo Previous Page
Loading...
9-38
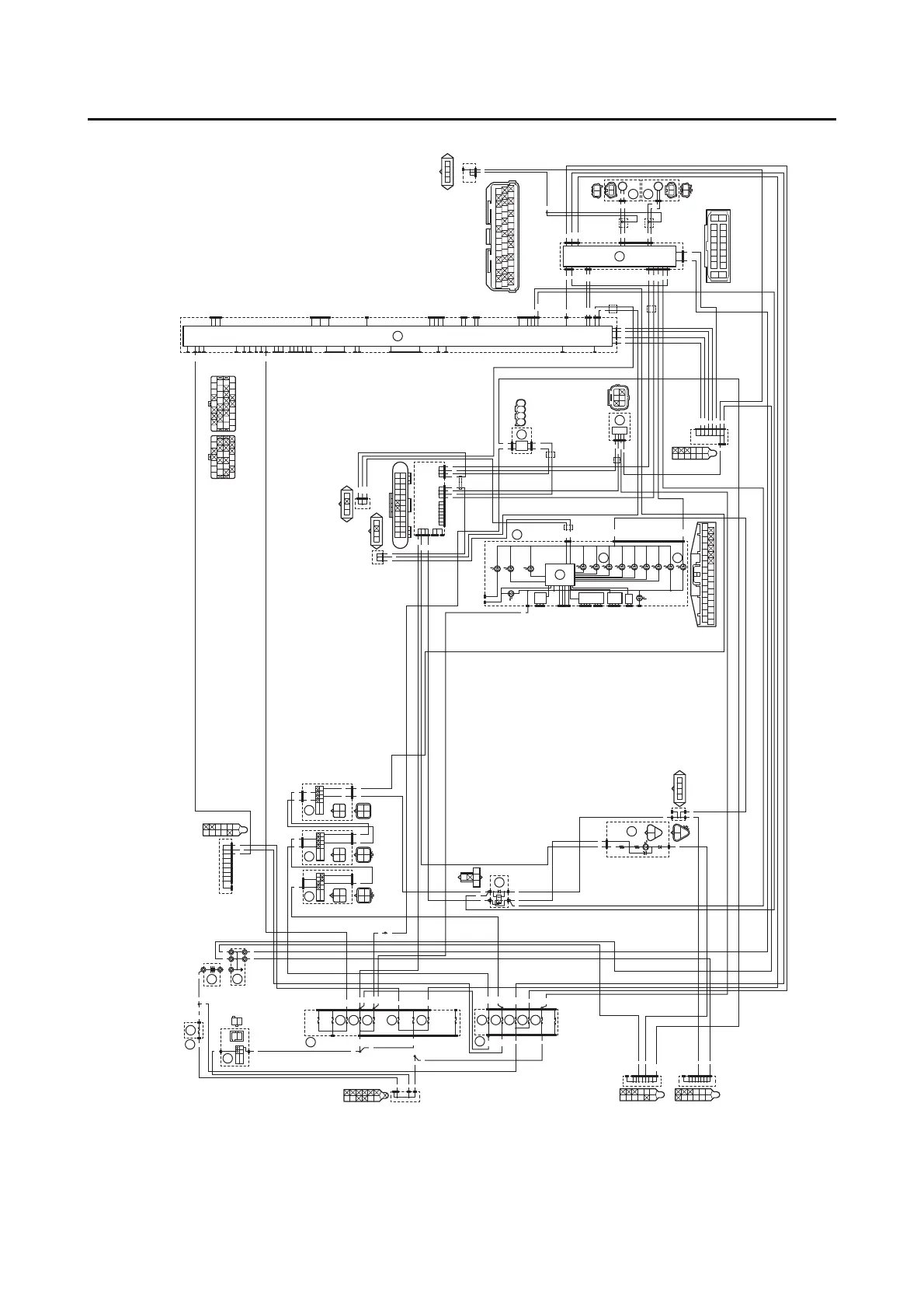
ABS (Anti-lock Brake System)
MTN890D
(B)
R/WL/BL/WB/W
WB
(R)
R/GY/B
(B)
R
L/W
B
B/W
W/G
GYL
R/B
Br
L/W
G/O W/Y
LBWY
L/B
YBr
WB
L/W
WW
L/W
BB
L/B L/B Y/B Y/B
L/R L/R L/RL/RB/L
B
B/L
BBBBB
Y
L/R
B
(B)
Lg/B
Y
L/R
B
(Gy)
R/G R/G R/W B/W
Lg
L/W L/B G/W
Y
W/G W/R G/B
W
W/G W/B Sb/W
G/L W/Y W/L Br/L
B
G/O Br/W Br/B
GBr
O
Gy/RO/GP/BY/R
B
R/BG/BL/BLg/R
B
G/YR/L
B/WB/WR/LL/WY/BY/RR/G
(B)
R/WBr/Y
LG
W/R
Y/R
W
Y
Br
B/L
Y/B
B
W/B
(B)
Gy
LLVP
P/WLg/LO/WY/LL/B
B/LB/LBr/WGy/GG/LBr/LB/YL/W
W/YW/GG/WG/WLg/BL/WL/Y
(B)
R/W
R
R/W
R/W
R
R
R/W
R
R
R/W
(B)
G/W
Y/B
G/Y
Y/W
(B)
G/Y
Y/B
Lg/B
Lg/L
(Dgy)
Y/B B/Y
Y/W L/Y
R
Br/L
R
R
R
R
B
B
B
B
B
B
B
B/W
B
B
B
B
B
B/W
B
B
B
B
B
B
B/W
B/W
B/W
B
B
B
B
B
L/B L/BY/B
L/W L/WW
BB
B/W
B
BBBB
64
67
61
49
5
ON
OFF
R
Br/L
23
24
96
82
76
68
69
L
YL
B
(B)
92
OFF
ON
Y/B
Y/W
(Gy)
L/Y
B/Y
28
OFF
ON
(B)
G/WY/B
G/YY/W
29
ON
OFF
Br G
BY
(B)
BrG
BY
30
4
3
9
3
10
11
12
14
16
3
17
18
19
20
B
W
62
WB
63
WB
BB
W
Y/B L/W
L/B
L/B L/W
Y/B
W
L/R
L/R
L/R
L/R
L/B
L/B
Y/B
L/W
L/W
W
G/Y Y/B
Lg/B
G/Y Y/B
Y/W
Y/W Lg/L
G/WY/B
B
B
RRR
R
R
R
BB
B
R
R/W
R/W
Br/L
R
R
L/R
L/R
R/G
R
R
R/W
R/W
R/W
R
R
R/B
Br/L
Br/L
B
B/W
B
B
B
L/R
B
B
Y
B
B/W
Lg/B
Lg/B
L/R
L/R
BYY
G/W
Y/B
R
R
R/W
R/G
R
L/R
L/W
G/O
B/W
L/B
L/W
L/W L/B
B/WR/W
W
Y/B
B
R/G
BB
B/WB/W
W/Y
W/G
L/B
L/W
G
W/Y
W/G
L
L
G/O
Y
L/B
L/W
G
Br
Y
W
W
B
B
R
L/W
R/B
Br
Y
B
B
B/W
R/W
R/G
R
B
B
B/W
B/W
B
B
B
B/W
Lg/L
Lg/B
R/W
R/W
Br/L
Br/L

Table of Contents