EasyManua.ls Logo

Yamaha Programmable Mixer 01 - ProMix 01 Block Diagram

Yamaha Programmable Mixer 01
154 pages
Print Icon
To Next Page IconTo Next Page
To Next Page IconTo Next Page
To Previous Page IconTo Previous Page
To Previous Page IconTo Previous Page
Loading...
8
Chapter 1: Touring ProMix 01
ProMix 01 User’s Guide
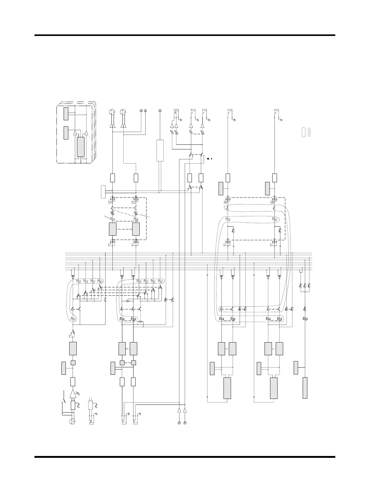
ProMix 01 Block Diagram
COMP (×3)
ODD/L IN
KEY IN
EVEN/R IN
REDUCTION
GAIN
OUTPUT
METER METER
FOLLOWER
ENVELOPE
SEND3
+4dB(UNBAL)
PHONES
MONITOR OUT
+4dB(UNBAL)
REC OUT
STEREO OUT
+4dB(BAL)
20dB
OSCILLATOR
EFFECT 1
INTERNAL
PEQ
3BAND
METER
3BAND
PEQ
ON
DA
METER
CONVERTER
FORMAT
METER
ON
PEQ
3BAND
3BAND
PEQ
DA
DA
DA
DA
METER
CUE/
2TR IN
MONITOR OUT
LEVEL
PHONES
LEVEL
GAIN
HAPAD
CH1–8
INPUT
(BAL)
R
L
DIGITAL
COAXIAL
ANALOG
–10dB
(UNBAL)
R
L
R
L
PHANTOM MASTER (+48V)
ON
OFF
ON
ON
2TR IN
–10dB
(UNBAL)
R
L
R
L
ODD/L OUT
EVEN/R OUT
METER
ø
3BAND
PEQ
COMP
AD
ø
3BAND
PEQ
AD
ø
3BAND
PEQ
AD
COMP
COMP
COMP
COMP
COMP
COMP
ST
L R 1 2 3 4 L R
Multifunction faders and switches
LCD functions
ST IN
+4dB
(UNBAL)
20dB
PAD
CH9–16
SEND CUE
Same as
CH 1–8
SEND4
+4dB(UNBAL)
EFFECT2
INTERNAL
PEQ
3BAND
METER
3BAND
PEQ
ON
DA
METER
COMP
COMP
METER
ST OUT
FADER
ST OUT
BALANCE
CH FADER
SEND1
SEND2
SEND3
SEND4
PAN
CUE
PRE/POST
ST IN FADER
SEND1
SEND2
SEND3
SEND4
DUAL
PAN
CUE
CUE
CUE
RTN2
FADER
RTN1
FADER
SEND3
FADER
SEND4
FADER
CUE
CUE
ONLEVEL
ASSIGN
SEND4
SEND3
ST OUT
DUAL
PAN
ON
ON
DUAL
PAN

Table of Contents

Other manuals for Yamaha Programmable Mixer 01

Related product manuals