EasyManua.ls Logo

Yamato SM310 - STERILIZE & DRY Procedure Steps

Yamato SM310
47 pages
Print Icon
To Next Page IconTo Next Page
To Next Page IconTo Next Page
To Previous Page IconTo Previous Page
To Previous Page IconTo Previous Page
Loading...
31
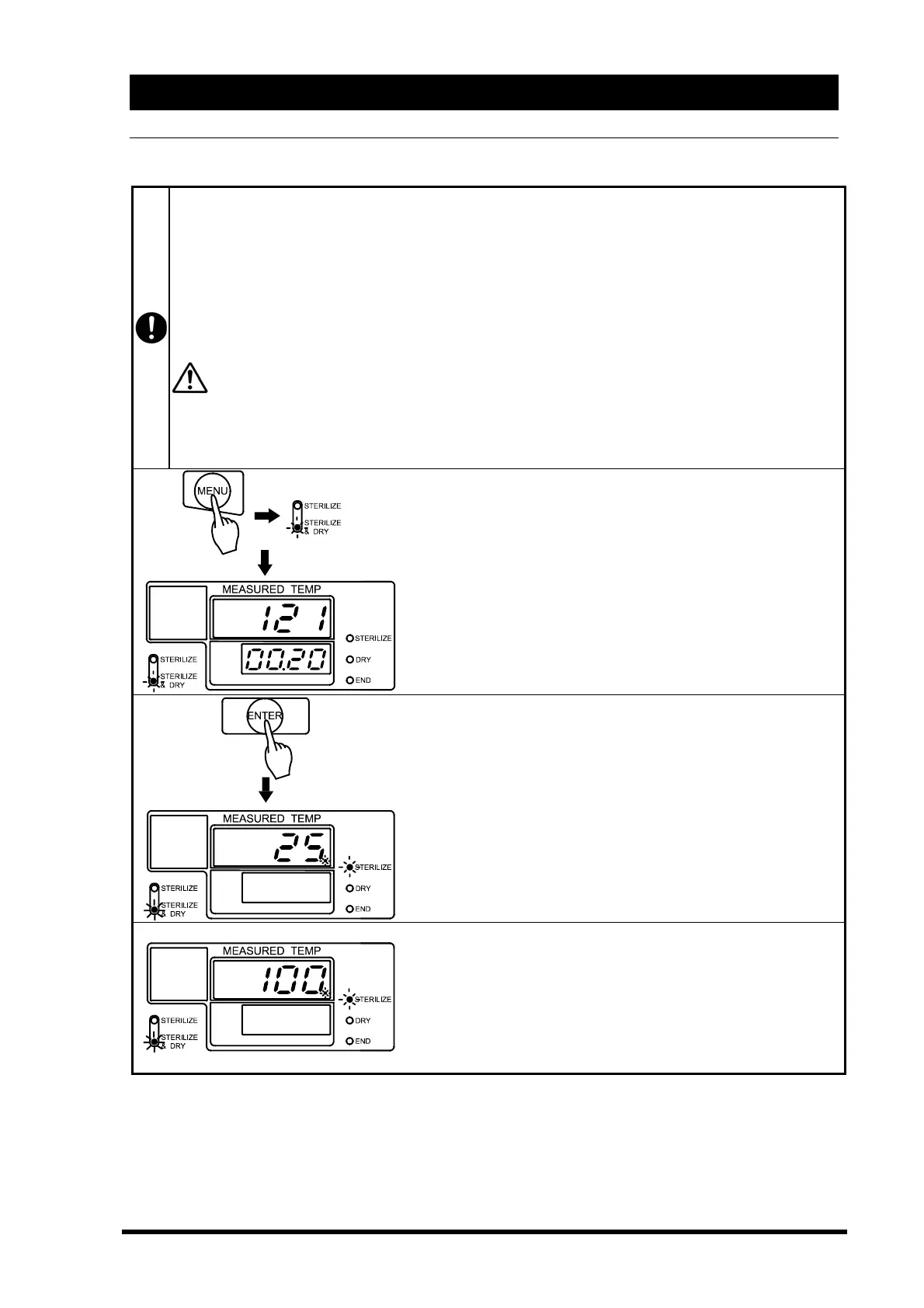
Run “MENU”
“STERILIZE & DRY” Procedure
“STERILIZE & DRY” procedure
Check the following.
①Is the drain valve closed? Pg.10
②Is the drain filter in place? Pg.15
③Is the bottom plate set? Pg.15
④Is the bottle set? Pg.16
⑤Is water in chamber? Pg.17
⑥Is the kid closed? Pg.18
In “STERILIZE & DRY” operation, the water is automatically drained from the chamber to
the bottle before the drying process. Be sure to check the water level prior to operation or
an overflow can occur.
◇Turn on the main circuit breaker.
◇Push the “MENU” key to select “STERILIZE & DRY”.
(See P28)
◇Set the temperature and time you desire.
See P25 and 26
The main display blinks the set temperature.
The sub display blinks the set time.
Sterilize & Dry menu lamp blinks.
◇Push the “ENTER” key.
Operation begins. The sterilization heater turns on.
The solenoid exhaust valve remains open to exhaust air from
the chamber.
The main display shows water temperature.
The sub display goes off.
Sterilize lamp blinks.
Sterilize & Dry menu lamp is lit.
After air purge, the solenoid exhaust valve is closed, and
pressurization starts. (Approximately 20-25 minutes)
The main display shows chamber temperature.
Sterilize lamp blinks.
Sterilize & Dry menu lamp is lit.

Related product manuals