EasyManua.ls Logo

YOKOGAWA UT320 - Page 58

YOKOGAWA UT320
82 pages
Print Icon
To Next Page IconTo Next Page
To Next Page IconTo Next Page
To Previous Page IconTo Previous Page
To Previous Page IconTo Previous Page
Loading...
5-2
<Toc> <5. Parameters>
IM 05D01D02-41E 1st Edition : May 31,2000-00
A3
A1
LL
A2
PID
SC
AT
SP.NO
DNR
BS
FL
UPR
OL
OH
DR
H
HC2
HB2
HB1
HC1
ORH
ORB
1.SP
ORL
OR
3.SP
4.SP
2.SP
SET
SET
OP.PA
SET3S SET3SSET3S
1.MR
1.D
1.I
1.P
1.Pc
1.Dc
1.Ic
1.DB
1.RP 2.RP
2.MR
2.D
2.I
2.P
2.Pc
2.Dc
2.Ic
2.DB
3.MR
3.D
3.I
3.P
3.Pc
3.Dc
3.Ic
3.DB
RDV
4.MR
4.D
4.I
4.P
4.Pc
4.Dc
4.Ic
4.DB
OUT displaySP display
SET
Displayed for
ON/OFF control
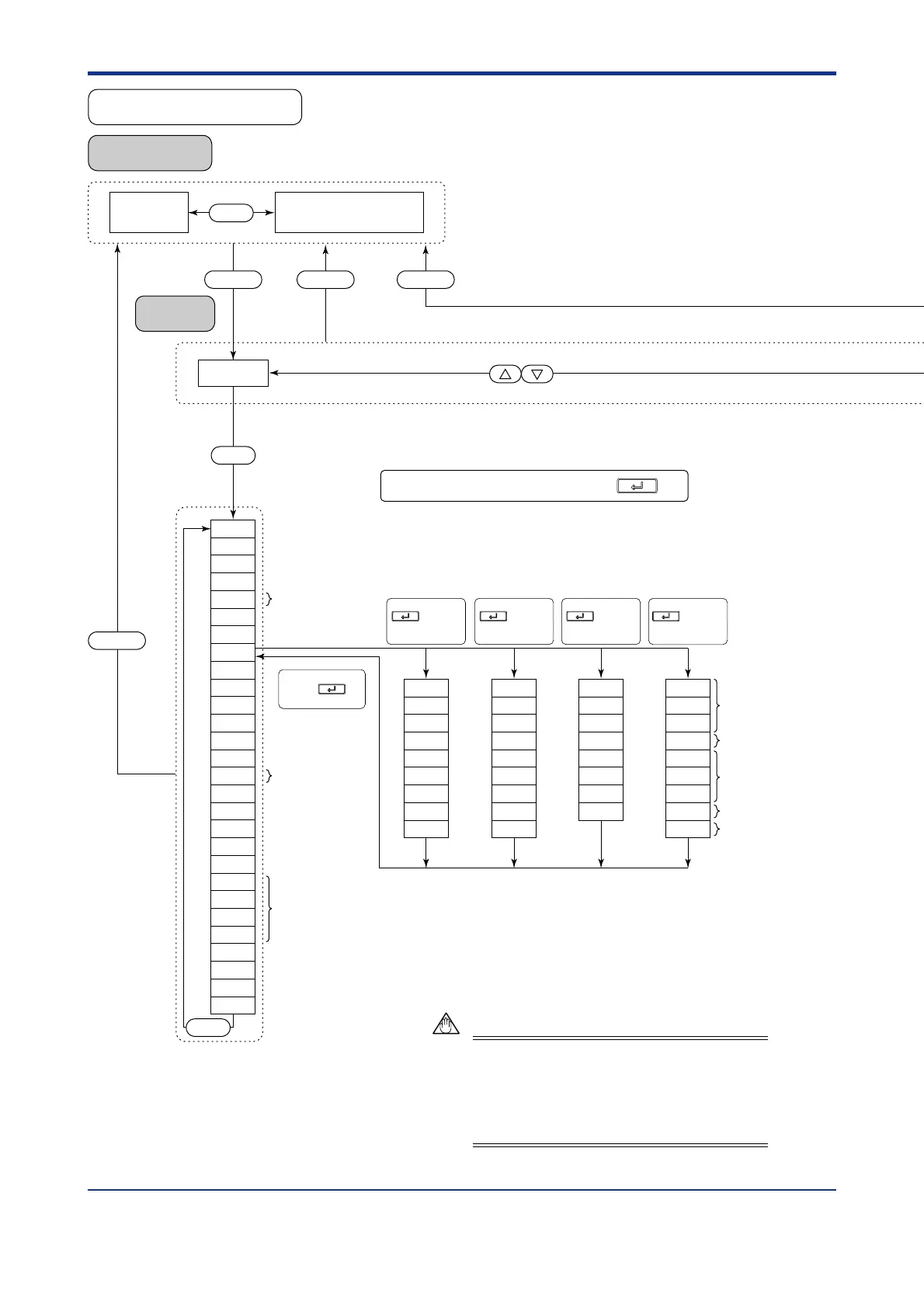
The setpoints of the ORB, ORH and ORL parameters are only
effective when a sensor grounding alarm is used.
The OR parameter represents the moving average (for 5 cycle times)
of the control output and is not a setpoint.
Displayed when integral
time is OFF
Displayed for
heating/cooling control
Displayed for
heating/cooling control
Not displayed for
ON/OFF control
Displayed in automatic
operation
Displayed when
parameter ZON=1
SET/ENT SET/ENT
SET/ENT
SET/ENT
SET/ENT
To switch the parameter display, press the key.
Pressing the
key when
PID = 1Gr causes PID
for 1.SP to appear.
Pressing the
key when
PID = 2Gr causes PID
for 2.SP to appear.
Pressing the
key when
PID = 3Gr causes PID
for 3.SP to appear.
Pressing the
key when
PID = 4Gr causes PID
for 4.SP to appear.
FL is displayed if you
press the key
when PID = MENU.
SET/ENT
UT350/UT320 Parameter Map
Operating Display
Menu
Changing the registered value of a setup parameter
may cause the registered value of an operating
parameter to be initialized automatically. Thus, when
you have changed a setup parameter, always check
that the registered value of the operating parameter
is appropriate. If it is initialized to default, reset it to
the required value.
NOTE
SET3S

Other manuals for YOKOGAWA UT320

Related product manuals