EasyManua.ls Logo

Zenith A27A11D - Audio Processor

Zenith A27A11D
119 pages
Print Icon
To Next Page IconTo Next Page
To Next Page IconTo Next Page
To Previous Page IconTo Previous Page
To Previous Page IconTo Previous Page
Loading...
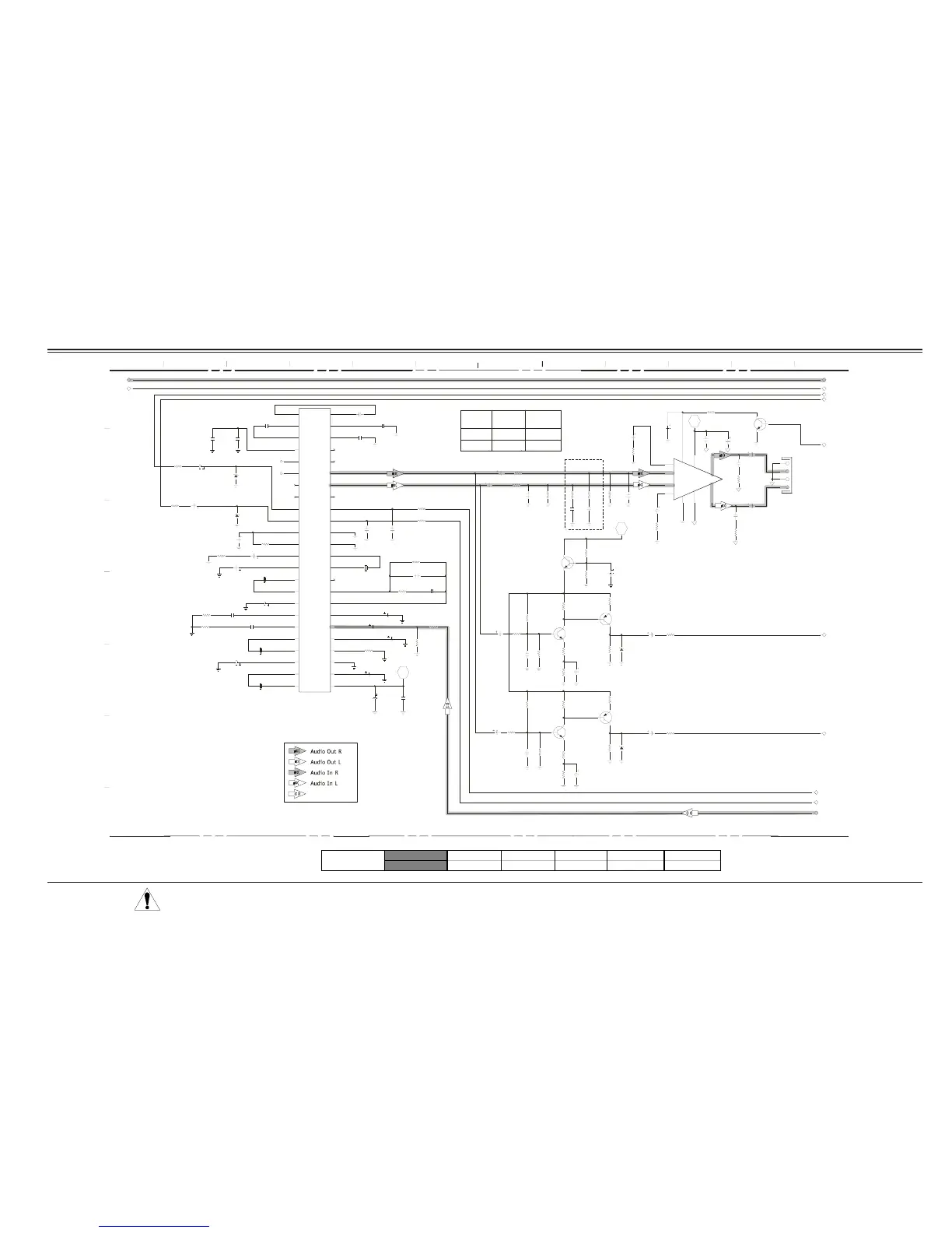
CRITICAL SAFETY COMPONENTS ARE IDENTIFIED BY THE LETTER “X“ IN THEIR
COMPONENT DESIGNATORS. REPLACE ONLY WITH PART NUMBERS SPECIFIED.
ALL SYMBOLS WITH “M” ON END OF DESIGNATOR
INDICATE SURFACE MOUNTED COMPONENT
6-23
GA SHEET 23
GA3 AUDIO PROCESSOR
+9V
SW
SPEAKERS
TO_TV
19.08
19.16
4.14
4.15
4.14
4.14
4.15
4.15
4.12
4.12
0.65
0.71
4.07
1.68
4.14
4.13
1.72
4.13
4.08
4.14
4.09
3.8
4.14
4.15 8.95
4.55
1.27
1.28
4.13
5.33
4.00
4.15
4.01
4.12
4.92
4.92
4.15
4.15
4.14
4.14
4.15
..
..
9$/ 8(9$ /8 (
50
50
5()'(6
&20321(17
121 325778%(325778%(
*
*
PORT TUBE
MODELS ONLY
4.12
4.12
0
0
4.15
4.12
VALUES IN ( ) INDICATES SPEAKERS OFF
0
0
0
00
0.016 (0.69)
0
18.84 (0.065)
7.08
8.93
7.78
2.93
6.44
14.02
1.59
5.75
2.23
6.44
2.91
5.75
1.58
5.75
2.23
9.64
0.58
0.4
0.37
0.58
9.67
1
2
11109
G
F
E
D
C
B
A
87654321
16V
0.015
27
28
29
30
31
32
33
34
35
36
37
38
26
25 24
23
22
21
20
19
18
17
16
15
39
40
41
42
43
44
45
46
47
48
14
13
12
11
10
9
8
7
6
5
4
3
2
1
221-01127
Block Diagram #12
Sheet 28
BASSL1
BASSR2
BASSR1
SURRTC
TVOUT-L
TVOUT-R
AUX2-L
AUX2-R
AUX1-L
AUX1-R
VLTC
VLDC
VCAWGT
VCATC
VCAIN
VEOUT
VETC
VEWGT
VE
SAPIN
SAPOUT
NOISETC
STIN
SUBOUT
VCC
SAPTC
GND
IREF
VGR
COMPIN
PLINT
PCINT2
PCINT1
NC
MAINOUT
MAININ
SAD
DGND
SCL
SDA
NC
LSOUT-L
LSOUT-R
SURROUT
SURRIN
TRE-L
TRE-R
BASSL2
50V
6800pF
16V
0.015
50V
6800pF
16V
0.022
25V
0.01
SHT.24
EXT-L
50V
4.7uF
2.2K
50V
4.7uF
2.2K
1M
SHT.24
VM-OUT-L
SHT.23
EXT-R
50V
4.7uF
50V
1uF
3.9K
LOW-LEAKAGE
10%
50V
10uF
10uF
25V
LOW-LEAKAGE
10%
50V
3.3uF
50V
0.047
50V
2700pF3.3K
25V
10uF
50V
4.7uF
25V
10uF
16V
100uF
16V
0.022
100uF
25V
3K
93
7
8
4
6
5
2
1
10
221-00598-01
126-03684
Block Diagram #9
Sheet 28
0.068uF
4.7K
1uF
50V
2.2K
0.01
50V
4.7K
150
4.7K
SW
+9V
16V
330uF
50V
4.7uF
1%
61.9K
50V
10uF
10K
0.068uF
50V
1uF
50V
1uF
100K
50V
0.012
1M
25V
10uF
50V
5600pF
PROV
SHT.24
PWR-CTL
PROV
100
50V
10uF
10K
50V
10uF
50V
6800pF
10K
10K
P/L
8.2K
2.2K
P/L
E
B
C
100
100
50V
2.2uF
50V
6800pF
1K
220
E
B
C
1K
750
50V
4.7uF
1.5K
E
B
C
SHT.24
PWRCONT
SHT.24
VM-OUT-R
10K
4.7K
0.01
50V
100K
SHT.22
PWRCONT
100
50V
2.2uF
1K
SHT.22
PWR-CTL
220
E
B
C
1K
750
50V
4.7uF
1.5K
E
B
C
SHT.24
MUTE
SHT.24
SDA
SHT.24
SCL
10K
SHT.24
COMP-AUD
25V
1000uF
1
2
3
4
25V
1000uF
3.3
50V
0.1
3.3
50V
0.1
25V
1000uF
50V
0.1
AUD
+18V
150
E
B
C
330
16V
100uF
1uF
50V
16V
100uF
C1401M
IC1400
C1402MC1403M
C1404M
C1406M C1431M
C1408
R1423
C1410
103-279-18A
ZD1401
R1424
103-279-18A
ZD1402
R1409M
C1432
C1415
R1405M
C1414
C1417
C1419
C1422
C1424
R1408M
C1426
C1428
C1427
C1430 C1433M
C843
TP451
TP450
ZD1403
103-279-18A
R1407
IC804
C866
R866M
C1448
R1491M
C1440
R1447M
R864M
R1455M
C1447
C1425
R1404M
C1413
R1422M
C856
C1436
C1418
R1406M
C1420
R1425M
C1416
C1421
C1435M C1434M
R1402
C851
R851M
C861
C855M
R1456M
R861M
R852M
R1421M
R1490M
R862M
121-1310A
Q1405
R1401
R1454M
C1446
C865M
R1453M
103-279-18A
ZD1404
R1452M
121-1311A
Q1404
R1451M
R1450M
C1445
R1449M
121-1310A
Q1403
R1448M
R856M
C1444
R1457M
R1446M
C1443
R1445M
R1444M
121-1311A
Q1402
R1443M
R1442M
C1442
R1441M
121-1310A
Q1401
R1440M
C854
058-00526-04
9S4
C864
R853
C853
R863
C863
C841
C842
R854M
121-1310A
Q800
R843
C852
C1449
C862
Composite Audio
M ODULE
009-01996 009-01997 009-01997-01 009-01998 009-02041
FEATURES MTS STEREO MTS STEREO MTS STEREO MTS STEREO MTS STEREO
COMPONENT LEVEL
REPA IR ONLY

Table of Contents

Related product manuals