EasyManua.ls Logo

Zenith XBR411 - Alpc(Automatic Laser Power Control) Circuit

Zenith XBR411
165 pages
Print Icon
To Next Page IconTo Next Page
To Next Page IconTo Next Page
To Previous Page IconTo Previous Page
To Previous Page IconTo Previous Page
Loading...
3-138
uPD63630
Write
Strategy
Write
S/H Signal
IC 201
CN 102
IC 106 ( uPC3330 )
Optical
Pick-up
HOP-7521T
LD
Driv
e
LD
Driv
e
19 24
PDI
N
3234
WLD
VWDC
3435
PE
LD
VWDC2
58 166
WL
DON
51
28
37
RLD
VR
DC
62
160
SHAPCRE
S/H &
VR
DCG
63
S/H &
VWDC1
G
VWDC1
DAC
& Ga
in
SHAPCW
159
VWDC2_
DAC
VWDC1
_
DAC
VR
DC_
DAC
VRDC
DAC
& Gain
18 25
FPDVC
+
-
-
+
FPDVREF
FPD
H
RLDON
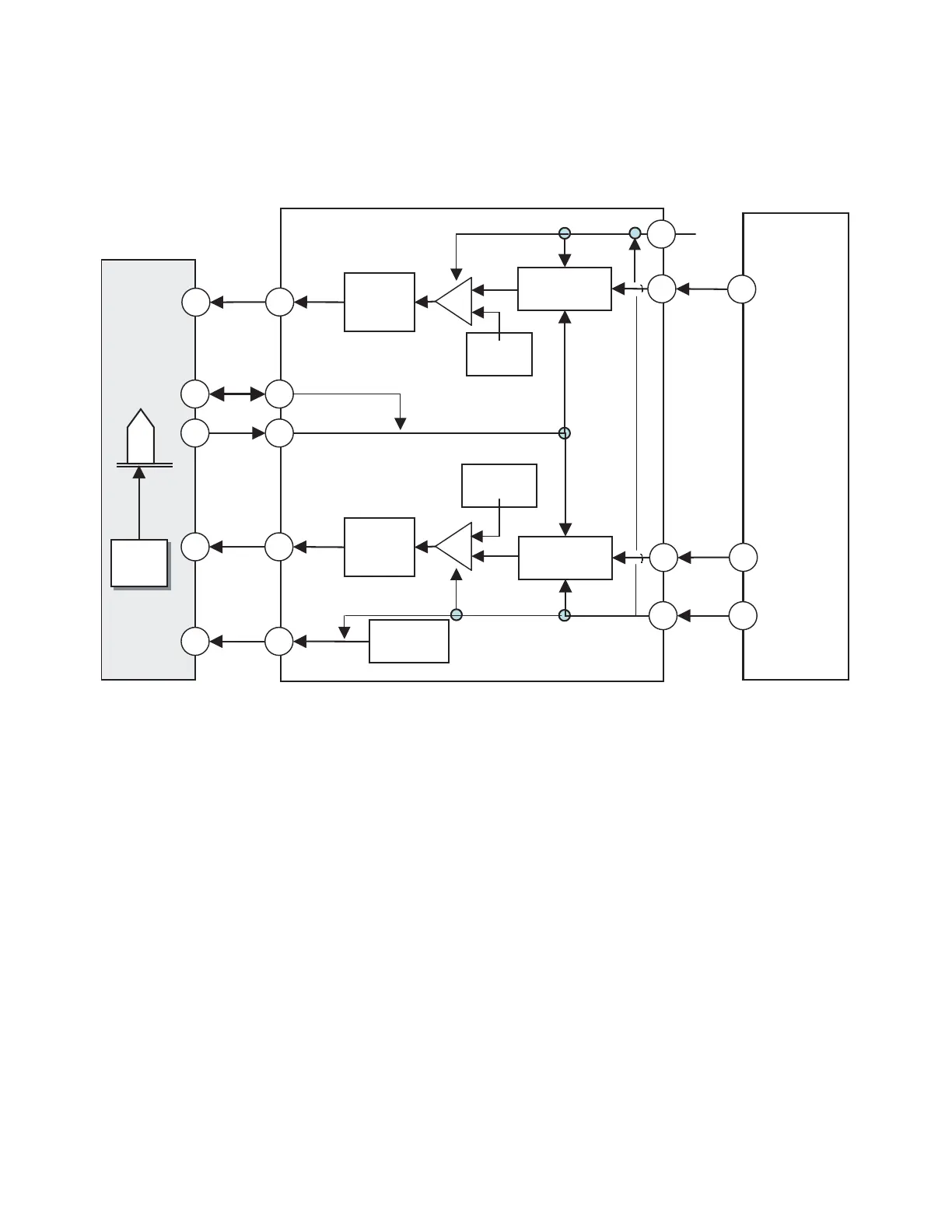
5. ALPC(Automatic Laser Power Control) Circuit
1) Block Diagram
2) ALPC(Automatic Laser Power Control) Circuit Operation
ALPC function in CD-R/RW,DVD+R/RW analog front-end is for constant power level control purpose.
Based on the accurate power sensor(FPD) in OPU, ALPC feedback loop maintains constant power level against
laser diode’s temperature variation.
There are two power control loops in uPC3330, which are used with different combination for different applications.
Generally, the first ALPC loop is used for read-power control. The 2nd ALPC loop is used for write(erase) power
control for CD-R/RW and DVD+R/RW disc.
Owing to the small signal level in read-power control mode, the first ALPC loop amplifies the FPD signal to enhance
the accuracy of read power control. The built-in 10-bit DAC(VRDC_DAC) is used to set the read power level.
Moreover, the 2nd ALPC loop is used for high power control. The built-in 10-bit DAC(VWDC1_DAC) is used to set
the wanted power level.
And the register VWDC1G is employed to adjust the gain of FPD signal.
The following potentiometers(VRDC_DAC, VWDC1_DAC, and VWDC2_DAC) and amplifiers (VRDCG and
VWDC1G) are used to set the wanted levels of the output pins RLD, WLD, and PELD

Table of Contents